Suppr超能文献

N-乙酰天冬氨酸通过组蛋白去乙酰化酶激活驱动少突胶质细胞分化。

N-Acetylaspartate Drives Oligodendroglial Differentiation via Histone Deacetylase Activation.

机构信息

Department of Biology, University of Rome Tor Vergata, 00133 Rome, Italy.

IRCCS San Raffaele, 00166 Rome, Italy.

出版信息

Cells. 2023 Jul 14;12(14):1861. doi: 10.3390/cells12141861.

Abstract

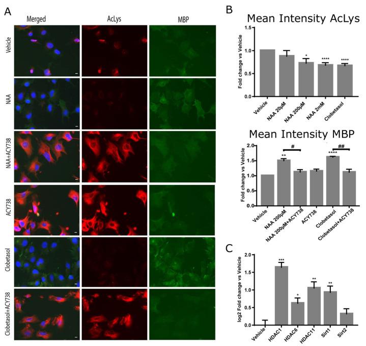
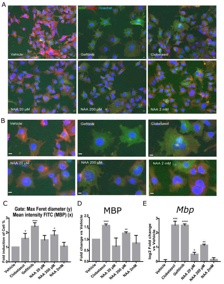
An unmet clinical goal in demyelinating pathologies is to restore the myelin sheath prior to neural degeneration. N-acetylaspartate (NAA) is an acetylated derivative form of aspartate, abundant in the healthy brain but severely reduced during traumatic brain injury and in patients with neurodegenerative pathologies. How extracellular NAA variations impact the remyelination process and, thereby, the ability of oligodendrocytes to remyelinate axons remains unexplored. Here, we evaluated the remyelination properties of the oligodendroglial (OL) mouse cell line Oli-neuM under different concentrations of NAA using a combination of biochemical, qPCR, immunofluorescence assays, and in vitro engagement tests, at NAA doses compatible with those observed in healthy brains and during brain injury. We observed that oligodendroglia cells respond to decreasing levels of NAA by stimulating differentiation and promoting gene expression of myelin proteins in a temporally regulated manner. Low doses of NAA potently stimulate Oli-neuM to engage with synthetic axons. Furthermore, we show a concentration-dependent expression of specific histone deacetylases essential for MBP gene expression under NAA or Clobetasol treatment. These data are consistent with the idea that oligodendrocytes respond to lowering the NAA concentration by activating the remyelination process via deacetylase activation.

摘要

脱髓鞘病变中未满足的临床目标是在神经变性之前恢复髓鞘。N-乙酰天冬氨酸(NAA)是天冬氨酸的乙酰化衍生物,在健康大脑中含量丰富,但在创伤性脑损伤和神经退行性病变患者中严重减少。细胞外 NAA 变化如何影响髓鞘再生过程,从而影响少突胶质细胞对轴突的髓鞘再生能力,目前仍不清楚。在这里,我们使用生物化学、qPCR、免疫荧光检测和体外结合试验相结合的方法,在与健康大脑和脑损伤期间观察到的浓度相匹配的 NAA 剂量下,评估了寡突胶质细胞(OL)小鼠细胞系 Oli-neuM 在不同 NAA 浓度下的髓鞘再生特性。我们观察到,少突胶质细胞通过以时间调节的方式刺激分化并促进髓鞘蛋白的基因表达来响应 NAA 水平的降低。低剂量的 NAA 可强烈刺激 Oli-neuM 与合成轴突结合。此外,我们还显示了在 NAA 或氯倍他索处理下,特定组蛋白去乙酰化酶的浓度依赖性表达对于 MBP 基因表达至关重要。这些数据与以下观点一致,即少突胶质细胞通过激活去乙酰化酶来响应 NAA 浓度降低,从而激活髓鞘再生过程。

https://cdn.ncbi.nlm.nih.gov/pmc/blobs/2dc9/10378218/9657b79494a8/cells-12-01861-g001.jpg

文献AI研究员

20分钟写一篇综述,助力文献阅读效率提升50倍。

立即体验

用中文搜PubMed

大模型驱动的PubMed中文搜索引擎

马上搜索

文档翻译

学术文献翻译模型,支持多种主流文档格式。

立即体验