Suppr超能文献

当大小至关重要时:肌营养不良蛋白转录的怪异之处以及对超长基因mRNA进行定量的风险。

When Size Matters: The Eccentricities of Dystrophin Transcription and the Hazards of Quantifying mRNA from Very Long Genes.

作者信息

Hildyard John C W, Piercy Richard J

机构信息

Comparative Neuromuscular Disease Laboratory, Department of Clinical Science and Services, Royal Veterinary College, London NW1 0TU, UK.

出版信息

Biomedicines. 2023 Jul 24;11(7):2082. doi: 10.3390/biomedicines11072082.

Abstract

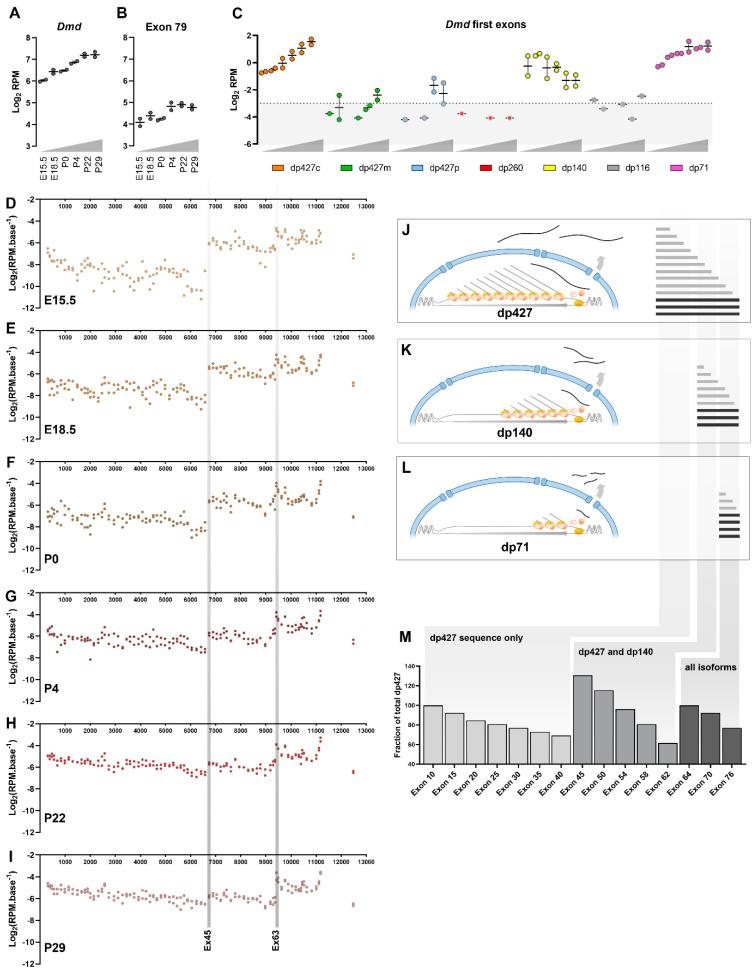
At 2.3 megabases in length, the dystrophin gene is enormous: transcription of a single mRNA requires approximately 16 h. Principally expressed in skeletal muscle, the dystrophin protein product protects the muscle sarcolemma against contraction-induced injury, and dystrophin deficiency results in the fatal muscle-wasting disease, Duchenne muscular dystrophy. This gene is thus of key clinical interest, and therapeutic strategies aimed at eliciting dystrophin restoration require quantitative analysis of its expression. Approaches for quantifying dystrophin at the protein level are well-established, however study at the mRNA level warrants closer scrutiny: measured expression values differ in a sequence-dependent fashion, with significant consequences for data interpretation. In this manuscript, we discuss these nuances of expression and present evidence to support a transcriptional model whereby the long transcription time is coupled to a short mature mRNA half-life, with dystrophin transcripts being predominantly nascent as a consequence. We explore the effects of such a model on cellular transcriptional dynamics and then discuss key implications for the study of dystrophin gene expression, focusing on both conventional (qPCR) and next-gen (RNAseq) approaches.

摘要

肌营养不良蛋白基因长度达2.3兆碱基,非常庞大:转录单个mRNA大约需要16小时。肌营养不良蛋白主要在骨骼肌中表达,其蛋白质产物可保护肌肉肌膜免受收缩诱导的损伤,而肌营养不良蛋白缺乏会导致致命的肌肉萎缩疾病——杜兴氏肌营养不良症。因此,该基因具有关键的临床意义,旨在恢复肌营养不良蛋白的治疗策略需要对其表达进行定量分析。在蛋白质水平定量肌营养不良蛋白的方法已经很成熟,然而,在mRNA水平的研究值得更仔细的审视:测得的表达值因序列依赖性方式而不同,这对数据解释有重大影响。在本手稿中,我们讨论了这些表达的细微差别,并提供证据支持一种转录模型,即长转录时间与短成熟mRNA半衰期相关联,结果肌营养不良蛋白转录本主要是新生的。我们探讨了这种模型对细胞转录动力学的影响,然后讨论了对肌营养不良蛋白基因表达研究的关键意义,重点关注传统方法(qPCR)和新一代方法(RNAseq)。

https://cdn.ncbi.nlm.nih.gov/pmc/blobs/4ecf/10377302/e8802967179d/biomedicines-11-02082-g001.jpg

文献AI研究员

20分钟写一篇综述,助力文献阅读效率提升50倍。

立即体验

用中文搜PubMed

大模型驱动的PubMed中文搜索引擎

马上搜索

文档翻译

学术文献翻译模型,支持多种主流文档格式。

立即体验