Suppr超能文献

利用纤维蛋白微凝胶包封的人真皮乳头细胞体外诱导毛囊特征。

In vitro induction of hair follicle signatures using human dermal papilla cells encapsulated in fibrin microgels.

机构信息

Department of Bioengineering, Universidad Carlos III de Madrid, Leganés, Spain.

Fundación Instituto de Investigación Sanitaria de la Fundación Jiménez Díaz, Madrid, Spain.

出版信息

Cell Prolif. 2024 Jan;57(1):e13528. doi: 10.1111/cpr.13528. Epub 2023 Aug 4.

Abstract

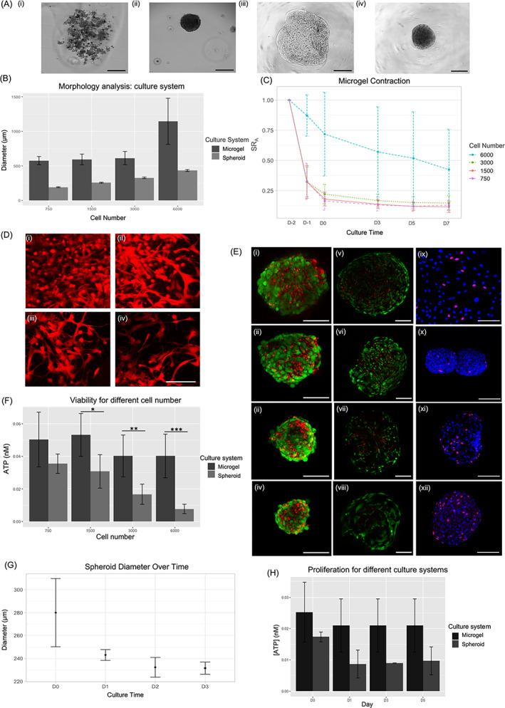
Cellular spheroids have been described as an appropriate culture system to restore human follicle dermal papilla cells (hFDPc) intrinsic properties; however, they show a low and variable efficiency to promote complete hair follicle formation in in vivo experiments. In this work, a conscientious analysis revealed a 25% cell viability in the surface of the dermal papilla spheroid (DPS) for all culture conditions, questioning whether it is an appropriate culture system for hFDPc. To overcome this problem, we propose the use of human blood plasma for the generation of fibrin microgels (FM) with encapsulated hFDPc to restore its inductive signature, either in the presence or in the absence of blood platelets. FM showed a morphology and extracellular matrix composition similar to the native dermal papilla, including Versican and Collagen IV and increasing cell viability up to 85%. While both systems induce epidermal invaginations expressing hair-specific keratins K14, K15, K71, and K75 in in vitro skin cultures, the number of generated structures increases from 17% to 49% when DPS and FM were used, respectively. These data show the potential of our experimental setting for in vitro hair follicle neogenesis with wild adult hFDPc using FM, being a crucial step in the pursuit of human hair follicle regeneration therapies.

摘要

细胞球体已被描述为一种合适的培养系统,可以恢复人毛囊真皮乳头细胞(hFDPc)的内在特性;然而,它们在体内实验中促进完整毛囊形成的效率较低且变化较大。在这项工作中,通过认真分析发现,所有培养条件下真皮乳头球体(DPS)表面的细胞存活率为 25%,这让人质疑它是否是 hFDPc 的合适培养系统。为了解决这个问题,我们提出使用人血浆来生成含有包封 hFDPc 的纤维蛋白微凝胶(FM),以恢复其诱导特征,无论是否存在血小板。FM 表现出与天然真皮乳头相似的形态和细胞外基质组成,包括 Versican 和 Collagen IV,并将细胞存活率提高到 85%。虽然这两种系统都能诱导表达角蛋白 K14、K15、K71 和 K75 的表皮内陷,在体外皮肤培养中,但当分别使用 DPS 和 FM 时,生成的结构数量从 17%增加到 49%。这些数据表明,我们的实验设置具有使用 FM 进行体外毛发生成的潜力,这是实现人类毛囊再生治疗的关键步骤。

https://cdn.ncbi.nlm.nih.gov/pmc/blobs/0237/10771113/c798053b681d/CPR-57-e13528-g003.jpg

文献AI研究员

20分钟写一篇综述,助力文献阅读效率提升50倍。

立即体验

用中文搜PubMed

大模型驱动的PubMed中文搜索引擎

马上搜索

文档翻译

学术文献翻译模型,支持多种主流文档格式。

立即体验