Suppr超能文献

健康和神经紊乱状态下颅骨骨髓的独特分子特征。

Distinct molecular profiles of skull bone marrow in health and neurological disorders.

机构信息

Institute for Tissue Engineering and Regenerative Medicine (iTERM), Helmholtz Center, Neuherberg, Munich, Germany; Institute for Stroke and Dementia Research, LMU University Hospital, Ludwig-Maximilians University Munich, Munich, Germany; Graduate School of Systemic Neurosciences (GSN), Munich, Germany.

Institute for Tissue Engineering and Regenerative Medicine (iTERM), Helmholtz Center, Neuherberg, Munich, Germany; Institute of Computational Biology, Helmholtz Zentrum München, German Research Center for Environmental Health, Neuherberg, Germany.

出版信息

Cell. 2023 Aug 17;186(17):3706-3725.e29. doi: 10.1016/j.cell.2023.07.009. Epub 2023 Aug 9.

Abstract

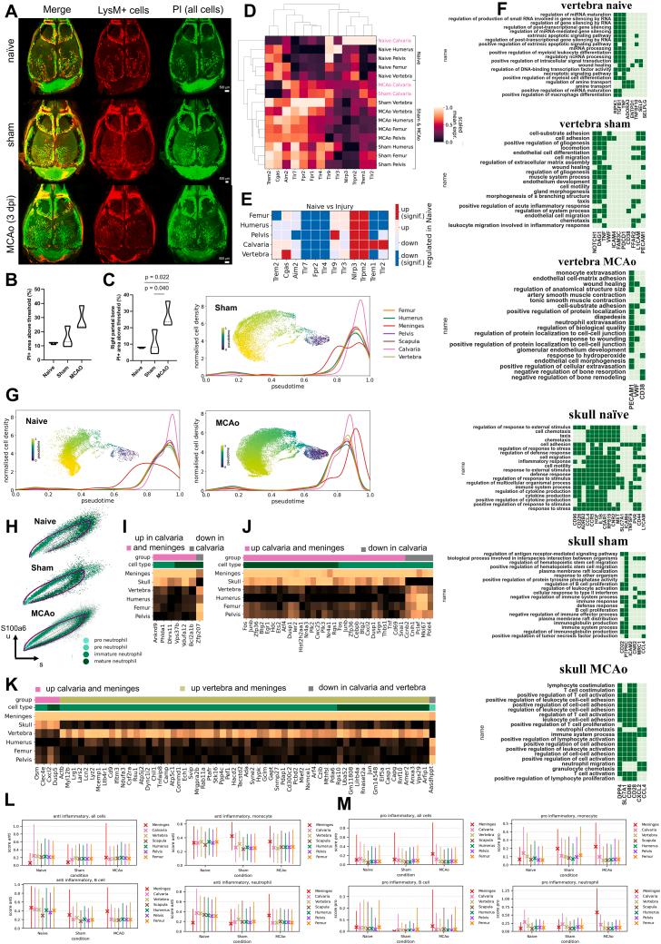
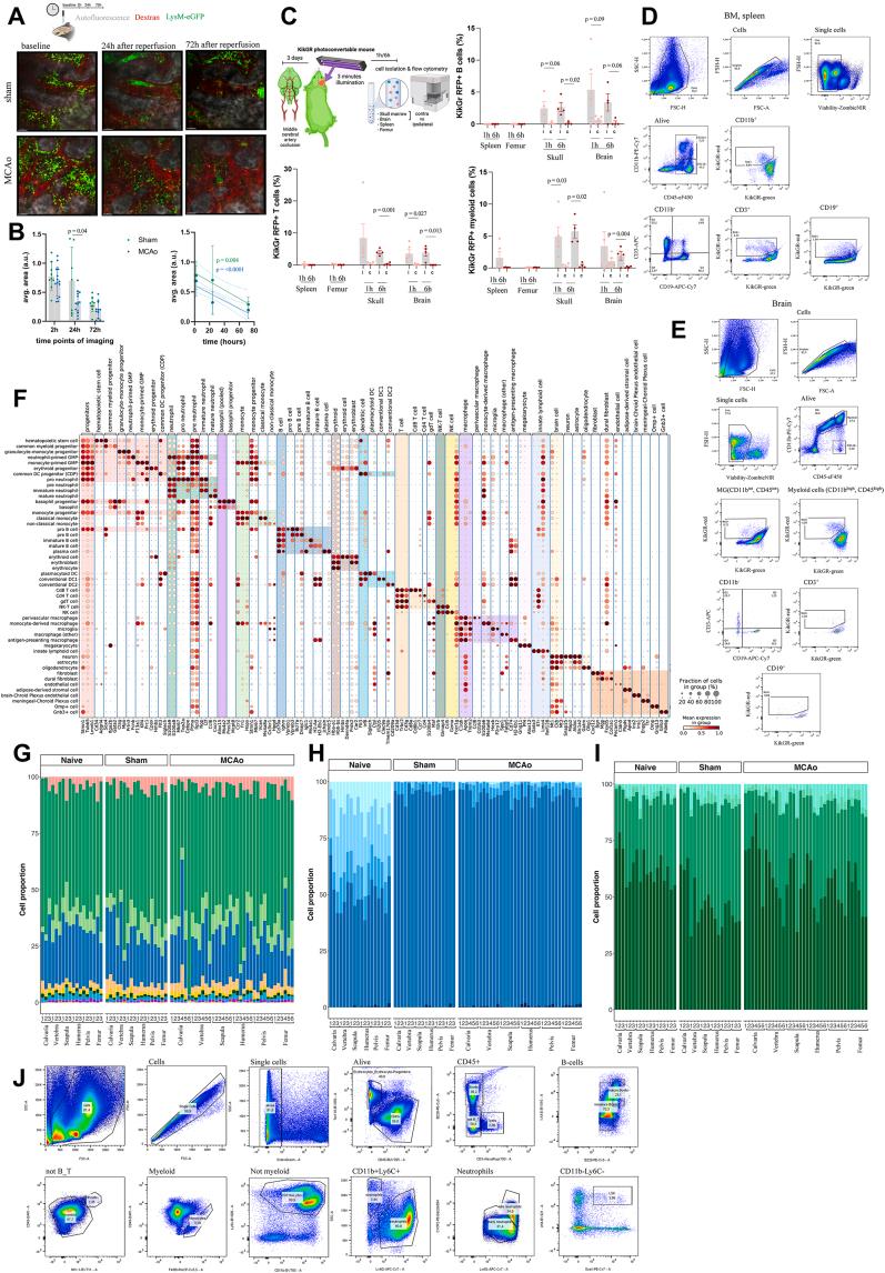
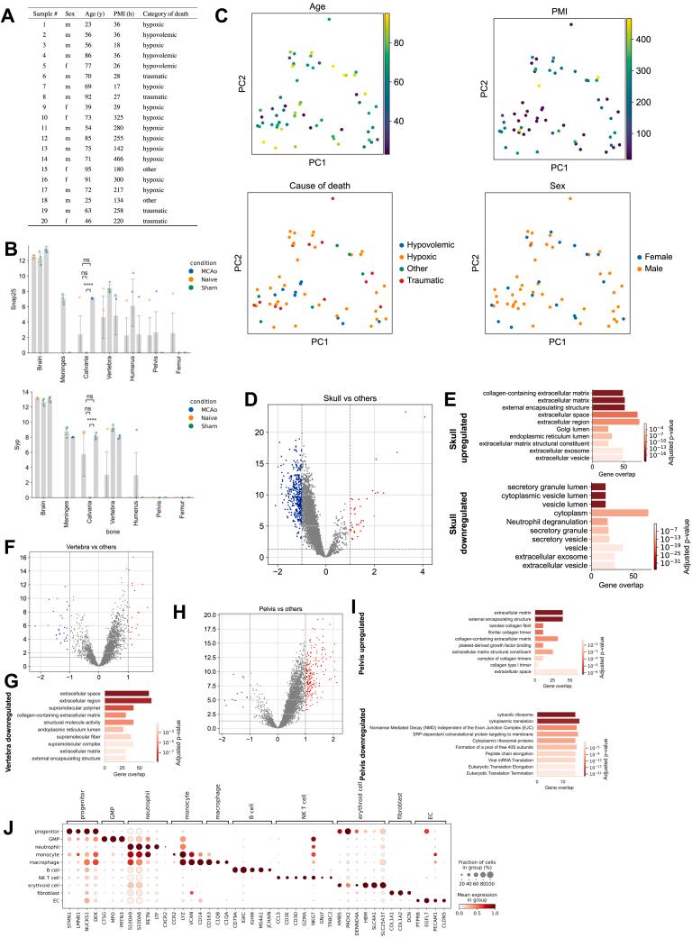
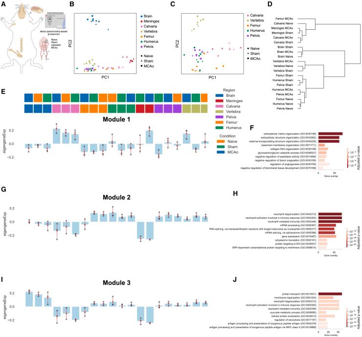
The bone marrow in the skull is important for shaping immune responses in the brain and meninges, but its molecular makeup among bones and relevance in human diseases remain unclear. Here, we show that the mouse skull has the most distinct transcriptomic profile compared with other bones in states of health and injury, characterized by a late-stage neutrophil phenotype. In humans, proteome analysis reveals that the skull marrow is the most distinct, with differentially expressed neutrophil-related pathways and a unique synaptic protein signature. 3D imaging demonstrates the structural and cellular details of human skull-meninges connections (SMCs) compared with veins. Last, using translocator protein positron emission tomography (TSPO-PET) imaging, we show that the skull bone marrow reflects inflammatory brain responses with a disease-specific spatial distribution in patients with various neurological disorders. The unique molecular profile and anatomical and functional connections of the skull show its potential as a site for diagnosing, monitoring, and treating brain diseases.

摘要

颅骨中的骨髓对于大脑和脑膜中的免疫反应形成非常重要,但它在骨骼中的分子组成及其在人类疾病中的相关性尚不清楚。在这里,我们表明,与健康和受伤状态下的其他骨骼相比,老鼠颅骨具有最独特的转录组特征,其特征是晚期中性粒细胞表型。在人类中,蛋白质组分析表明,颅骨骨髓是最独特的,具有不同表达的中性粒细胞相关途径和独特的突触蛋白特征。3D 成像显示了与静脉相比,人类颅骨-脑膜连接 (SMC) 的结构和细胞细节。最后,使用转位蛋白正电子发射断层扫描 (TSPO-PET) 成像,我们表明,颅骨骨髓反映了炎症性大脑反应,在患有各种神经疾病的患者中具有特定疾病的空间分布。颅骨独特的分子特征以及解剖和功能连接表明其具有作为诊断、监测和治疗脑部疾病的部位的潜力。

https://cdn.ncbi.nlm.nih.gov/pmc/blobs/c5cb/10443631/f77fef150ad2/fx1.jpg

文献AI研究员

20分钟写一篇综述,助力文献阅读效率提升50倍。

立即体验

用中文搜PubMed

大模型驱动的PubMed中文搜索引擎

马上搜索

文档翻译

学术文献翻译模型,支持多种主流文档格式。

立即体验