Suppr超能文献

赖氨酰(K)特异性去甲基化酶1抑制可增强蛋白酶体抑制剂反应并克服多发性骨髓瘤中的耐药性。

Lysin (K)-specific demethylase 1 inhibition enhances proteasome inhibitor response and overcomes drug resistance in multiple myeloma.

作者信息

Bandini Cecilia, Mereu Elisabetta, Paradzik Tina, Labrador Maria, Maccagno Monica, Cumerlato Michela, Oreglia Federico, Prever Lorenzo, Manicardi Veronica, Taiana Elisa, Ronchetti Domenica, D'Agostino Mattia, Gay Francesca, Larocca Alessandra, Besse Lenka, Merlo Giorgio Roberto, Hirsch Emilio, Ciarrocchi Alessia, Inghirami Giorgio, Neri Antonino, Piva Roberto

机构信息

Department of Molecular Biotechnology and Health Sciences, University of Turin, Turin, Italy.

Department of Physical Chemistry, Rudjer Boskovic Insitute, Zagreb, Croatia.

出版信息

Exp Hematol Oncol. 2023 Aug 10;12(1):71. doi: 10.1186/s40164-023-00434-x.

Abstract

BACKGROUND

Multiple myeloma (MM) is an incurable plasma cell malignancy, accounting for approximately 1% of all cancers. Despite recent advances in the treatment of MM, due to the introduction of proteasome inhibitors (PIs) such as bortezomib (BTZ) and carfilzomib (CFZ), relapses and disease progression remain common. Therefore, a major challenge is the development of novel therapeutic approaches to overcome drug resistance, improve patient outcomes, and broaden PIs applicability to other pathologies.

METHODS

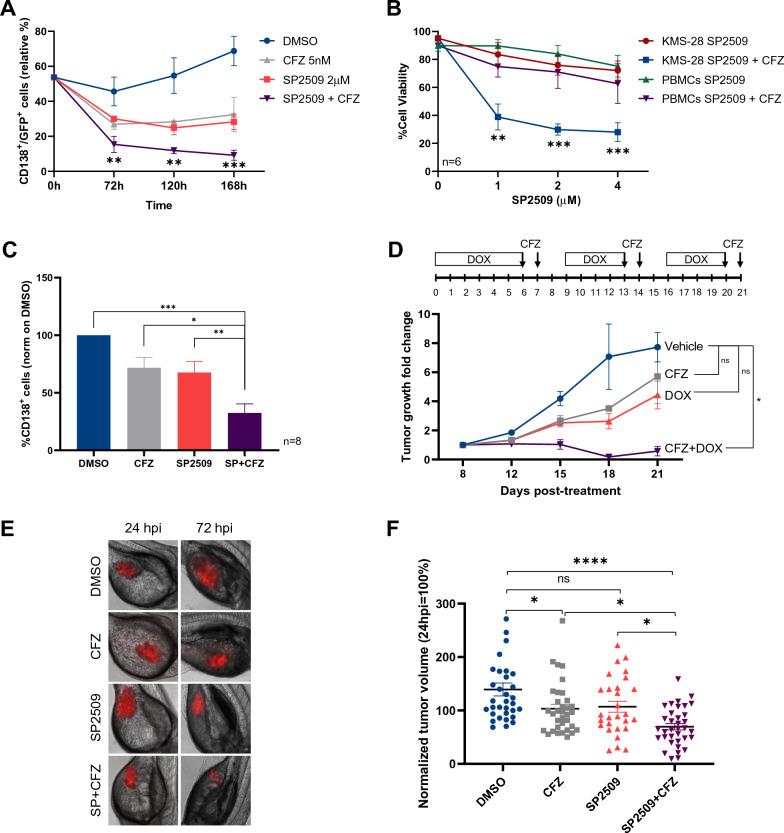
We performed genetic and drug screens to identify new synthetic lethal partners to PIs, and validated candidates in PI-sensitive and -resistant MM cells. We also tested best synthetic lethal interactions in other B-cell malignancies, such as mantle cell, Burkitt's and diffuse large B-cell lymphomas. We evaluated the toxicity of combination treatments in normal peripheral blood mononuclear cells (PBMCs) and bone marrow stromal cells (BMSCs). We confirmed the combo treatment' synergistic effects ex vivo in primary CD138+ cells from MM patients, and in different MM xenograft models. We exploited RNA-sequencing and Reverse-Phase Protein Arrays (RPPA) to investigate the molecular mechanisms of the synergy.

RESULTS

We identified lysine (K)-specific demethylase 1 (LSD1) as a top candidate whose inhibition can synergize with CFZ treatment. LSD1 silencing enhanced CFZ sensitivity in both PI-resistant and -sensitive MM cells, resulting in increased tumor cell death. Several LSD1 inhibitors (SP2509, SP2577, and CC-90011) triggered synergistic cytotoxicity in combination with different PIs in MM and other B-cell neoplasms. CFZ/SP2509 treatment exhibited a favorable cytotoxicity profile toward PBMCs and BMSCs. We confirmed the clinical potential of LSD1-proteasome inhibition in primary CD138+ cells of MM patients, and in MM xenograft models, leading to the inhibition of tumor progression. DNA damage response (DDR) and proliferation machinery were the most affected pathways by CFZ/SP2509 combo treatment, responsible for the anti-tumoral effects.

CONCLUSIONS

The present study preclinically demonstrated that LSD1 inhibition could provide a valuable strategy to enhance PI sensitivity and overcome drug resistance in MM patients and that this combination might be exploited for the treatment of other B-cell malignancies, thus extending the therapeutic impact of the project.

摘要

背景

多发性骨髓瘤(MM)是一种无法治愈的浆细胞恶性肿瘤,约占所有癌症的1%。尽管近年来MM治疗取得了进展,由于硼替佐米(BTZ)和卡非佐米(CFZ)等蛋白酶体抑制剂(PIs)的引入,但复发和疾病进展仍然常见。因此,一个主要挑战是开发新的治疗方法,以克服耐药性,改善患者预后,并扩大PIs在其他病理中的适用性。

方法

我们进行了基因和药物筛选,以确定PIs的新合成致死伴侣,并在PI敏感和耐药的MM细胞中验证候选物。我们还在其他B细胞恶性肿瘤中测试了最佳的合成致死相互作用,如套细胞淋巴瘤、伯基特淋巴瘤和弥漫性大B细胞淋巴瘤。我们评估了联合治疗对正常外周血单核细胞(PBMCs)和骨髓基质细胞(BMSCs)的毒性。我们在MM患者的原代CD138+细胞和不同的MM异种移植模型中证实了联合治疗在体外的协同效应。我们利用RNA测序和反相蛋白质阵列(RPPA)来研究协同作用的分子机制。

结果

我们确定赖氨酸(K)特异性去甲基化酶1(LSD1)是一个顶级候选物,其抑制作用可与CFZ治疗协同。LSD1沉默增强了PI耐药和敏感MM细胞对CFZ的敏感性,导致肿瘤细胞死亡增加。几种LSD1抑制剂(SP2509、SP257)和CC-90011)与不同的PIs联合在MM和其他B细胞肿瘤中引发协同细胞毒性。CFZ/SP2509治疗对PBMCs和BMSCs表现出良好的细胞毒性特征。我们在MM患者的原代CD138+细胞和MM异种移植模型中证实了LSD1-蛋白酶体抑制的临床潜力,导致肿瘤进展受到抑制。DNA损伤反应(DDR)和增殖机制是CFZ/SP2509联合治疗影响最大的途径,负责抗肿瘤作用。

结论

本研究在临床前证明,抑制LSD1可为增强MM患者对PI的敏感性和克服耐药性提供一种有价值的策略,并且这种联合疗法可能用于治疗其他B细胞恶性肿瘤,从而扩大该项目的治疗影响。

https://cdn.ncbi.nlm.nih.gov/pmc/blobs/8c9d/10413620/f45627394bdd/40164_2023_434_Fig1_HTML.jpg

文献AI研究员

20分钟写一篇综述,助力文献阅读效率提升50倍。

立即体验

用中文搜PubMed

大模型驱动的PubMed中文搜索引擎

马上搜索

文档翻译

学术文献翻译模型,支持多种主流文档格式。

立即体验