Suppr超能文献

环状 LDLRAD3 通过调控 miR-558/Smad4/TGF-β 抑制口腔鳞状细胞癌进展。

CircLDLRAD3 inhibits Oral squamous cell carcinoma progression by regulating miR-558/Smad4/TGF-β.

机构信息

The VIP Department, School and Hospital of Stomatology, China Medical University, Shenyang, China.

Department of Surgical Oncology and General Surgery, The First Hospital of China Medical University; Key Laboratory of Precision Diagnosis and Treatment of Gastrointestinal Tumours (China Medical University), Shenyang, China.

出版信息

J Cell Mol Med. 2023 Nov;27(21):3271-3285. doi: 10.1111/jcmm.17898. Epub 2023 Aug 10.

Abstract

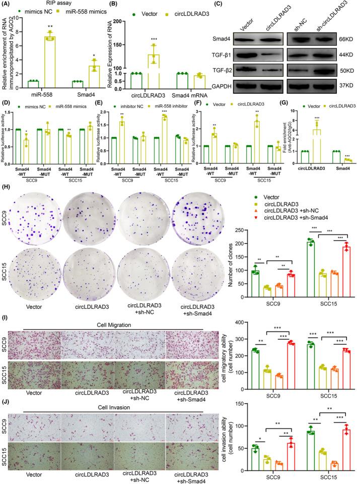
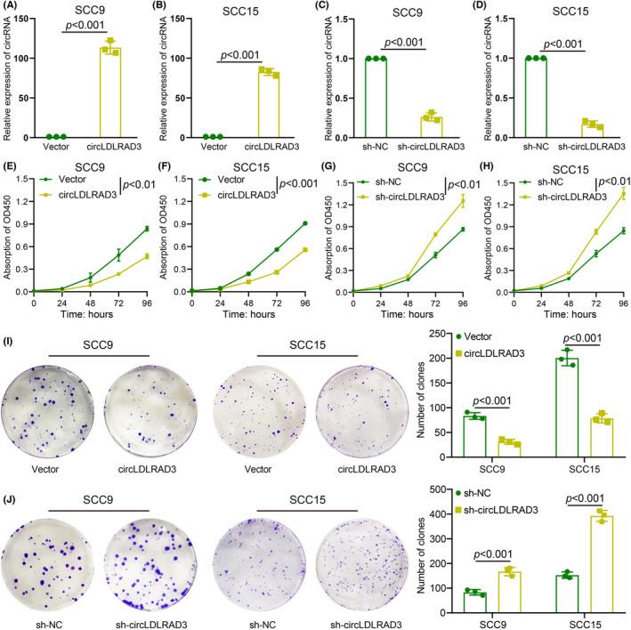
Oral squamous cell carcinoma (OSCC) is a malignant neoplasm with high mortality and morbidity. The role of circRNA and its molecular mechanism in OSCC remains largely unknown. The study aims to explore the role of a novel circular RNA (circLDLRAD3) in OSCC and its underlying mechanism. PCR and fluorescence in situ hybridization were used to explore the expression features of circLDLRAD3 in OSCC. The effects of circLDLRAD3 on the behaviour of OSCC were investigated using CCK-8, colony formation assay, transwell and animal experiments. Bioinformatics analysis along with dual luciferase reporter assay and RIP assay were used to reveal the interaction between circLDLRAD3, miR-558 and Smad4. It was revealed that circLDLRAD3 exhibited low expression status in OSCC. CircLDLRAD3 inhibits proliferation, migration, and invasion of OSCC cells both in vitro and in vivo. Mechanistically, circLDLRAD3 could bind with miR-558 to positively regulate its target gene Smad4 expression. Rescue experiments further confirmed both miR-558 overexpression and Smad4 knockdown could reverse the influence of circLDLRAD3 on OSCC phenotypes. Moreover, circLDLRAD3 regulate the TGF-β signalling pathways to influence EMT through miR-558/Smad4 axis. Our study found that circLDLRAD3 is downregulated in OSCC and verified its tumour suppressor function and mechanism in OSCC through sponging miR-558 to regulate miR-558/Smad4/TGF-β axis. The characterization of such regulating network uncovers an important mechanism underlying OSCC progression, which could provide promising targets targeted therapy strategies for OSCC in the future.

摘要

口腔鳞状细胞癌 (OSCC) 是一种具有高死亡率和发病率的恶性肿瘤。circRNA 的作用及其在 OSCC 中的分子机制在很大程度上尚不清楚。本研究旨在探讨一种新型环状 RNA (circLDLRAD3) 在 OSCC 中的作用及其潜在机制。PCR 和荧光原位杂交技术用于研究 circLDLRAD3 在 OSCC 中的表达特征。通过 CCK-8、集落形成实验、transwell 和动物实验研究 circLDLRAD3 对 OSCC 行为的影响。通过双荧光素酶报告基因检测和 RIP 实验进行生物信息学分析,揭示 circLDLRAD3、miR-558 和 Smad4 之间的相互作用。结果表明,circLDLRAD3 在 OSCC 中呈低表达状态。circLDLRAD3 可在体外和体内抑制 OSCC 细胞的增殖、迁移和侵袭。机制上,circLDLRAD3 可以与 miR-558 结合,正向调节其靶基因 Smad4 的表达。挽救实验进一步证实,miR-558 过表达和 Smad4 敲低均可逆转 circLDLRAD3 对 OSCC 表型的影响。此外,circLDLRAD3 通过 miR-558/Smad4 轴调节 TGF-β 信号通路影响 EMT。本研究发现 circLDLRAD3 在 OSCC 中下调,并通过海绵吸附 miR-558 来调节 miR-558/Smad4/TGF-β 轴,证实了其在 OSCC 中的肿瘤抑制功能和机制。这种调节网络的特征揭示了 OSCC 进展的重要机制,可为未来 OSCC 的靶向治疗策略提供有希望的靶点。

https://cdn.ncbi.nlm.nih.gov/pmc/blobs/4b18/10623532/ac20186cee36/JCMM-27-3271-g003.jpg

文献AI研究员

20分钟写一篇综述,助力文献阅读效率提升50倍。

立即体验

用中文搜PubMed

大模型驱动的PubMed中文搜索引擎

马上搜索

文档翻译

学术文献翻译模型,支持多种主流文档格式。

立即体验