Suppr超能文献

HIF1A抑制的PUS10通过促进miR-194-5p的成熟来调节NUDC/丝切蛋白1依赖性肾细胞癌的迁移。

HIF1A-repressed PUS10 regulates NUDC/Cofilin1 dependent renal cell carcinoma migration by promoting the maturation of miR-194-5p.

作者信息

Luo Wenqin, Xu Zhehao, Wang Huan, Lu Zeyi, Ding Lifeng, Wang Ruyue, Xie Haiyun, Zheng Qiming, Lin Yudong, Zhou Zhenwei, Li Yang, Chen Xianjiong, Li Gonghui, Xia Liqun

机构信息

Department of Urology, Sir Run Run Shaw Hospital, Zhejiang University School of Medicine, Hangzhou, 310016, China.

出版信息

Cell Biosci. 2023 Aug 18;13(1):153. doi: 10.1186/s13578-023-01094-4.

Abstract

BACKGROUND

Renal cell carcinoma (RCC) is characterized by a high rate of distant metastasis, which leads to poor prognosis in patients with advanced RCC. PUS10 has been recognized as a member of the pseudouridine synthase family, and recently other functions beyond the synthesis of the RNA modification have been uncovered. However, little is known about its role in diseases such as cancer.

METHODS

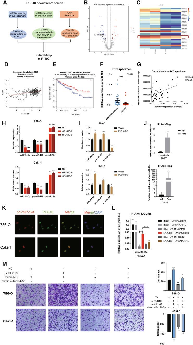
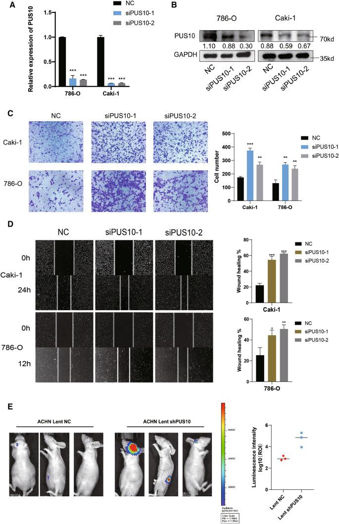
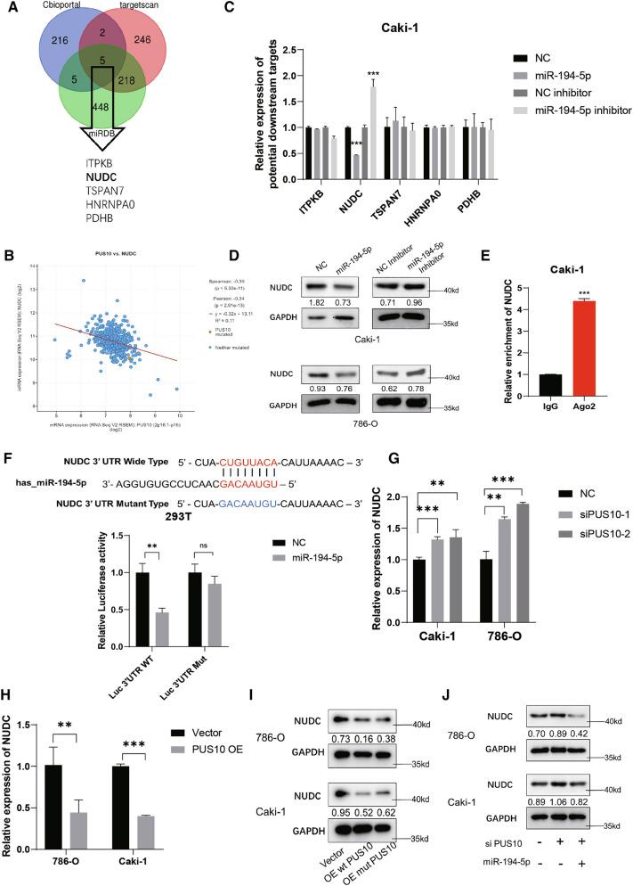
RT-qPCR, western blot and immunohistochemistry were used to measure the expression of PUS10 in RCC tissues. Transwell assay, wound healing assay, and in vivo metastasis model were conducted to determine the function of PUS10 in RCC progression. MicroRNA sequencing and GEO database were used to screen for the downstream microRNAs of PUS10. RNA immunoprecipitation, dual luciferase reporter assay, immunostaining, and rescue experiments were employed to establish the PUS10/miR-194-5p/nuclear distribution protein C(NUDC)/Cofilin1 axis in RCC migration. Chromatin immunoprecipitation and dual luciferase reporter assay were used to verify its upstream transcriptional regulator.

RESULTS

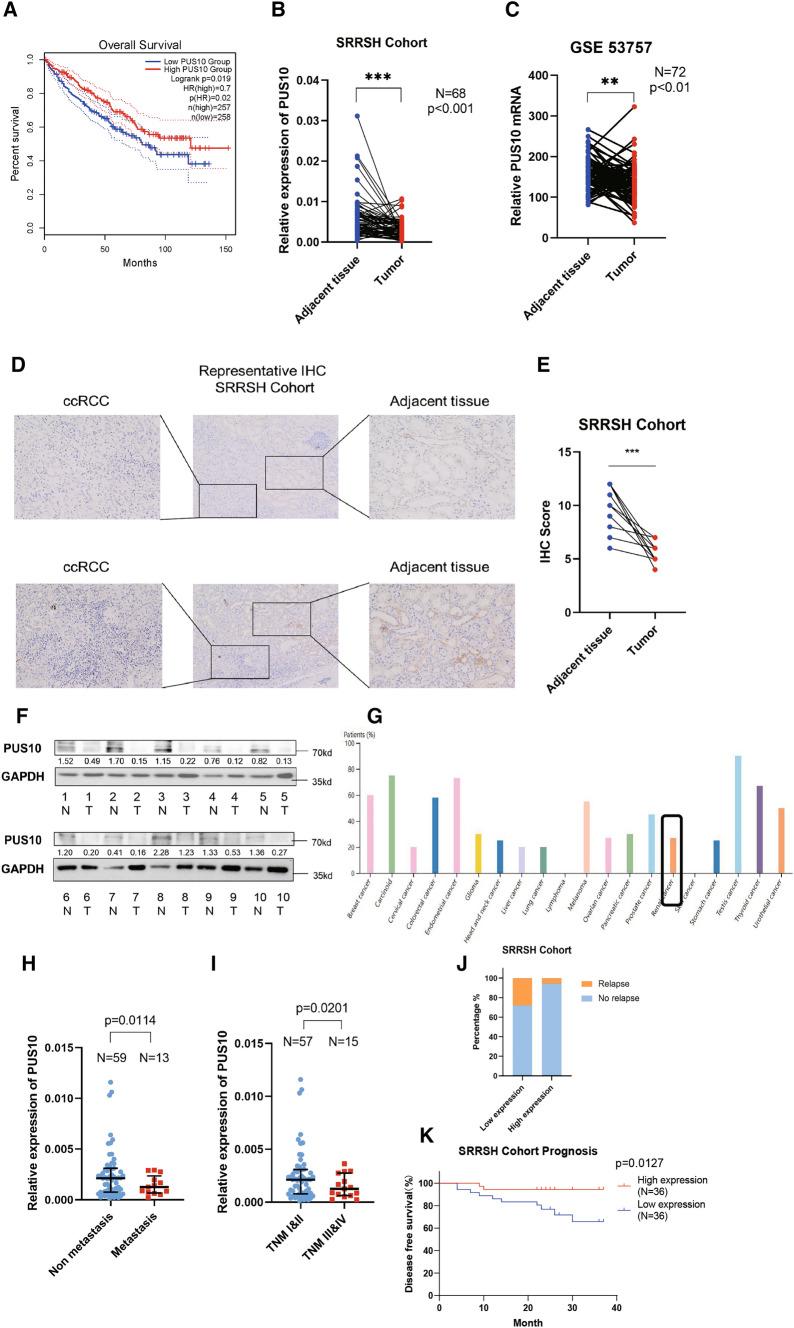
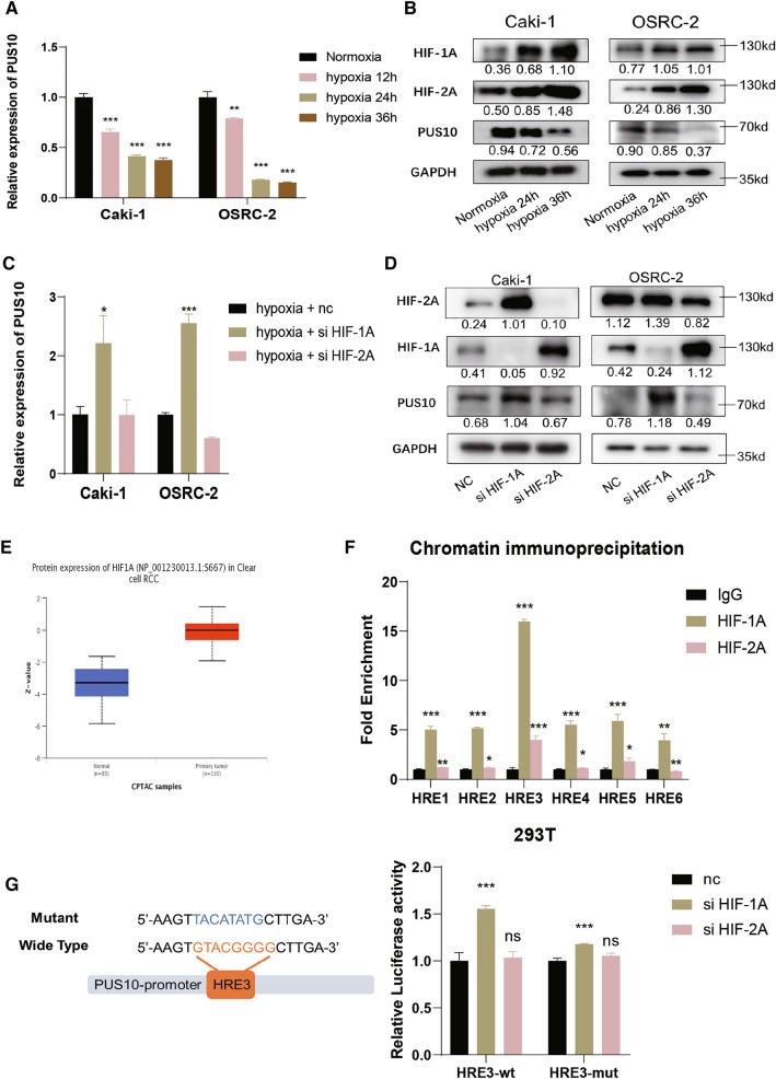
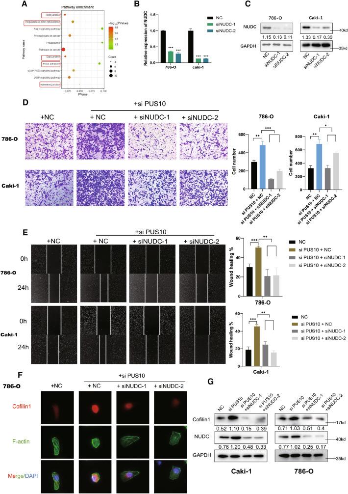
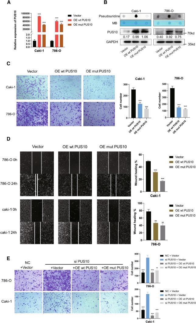
The expression of PUS10 was significantly decreased in RCC tissues, and low expression predicted poor prognosis. In vitro and in vivo experiments showed that PUS10 suppressed RCC migration, which, however, was independent of its classical pseudouridine catalytic function. Mechanically, PUS10 promoted the maturation of miR-194-5p, which sequentially inhibited RCC migration via disrupting NUDC-dependent cytoskeleton. Furthermore, hypoxia and HIF-1 A were found involved in the downregulation of PUS10.

CONCLUSION

We unraveled PUS10 restrained RCC migration via the PUS10/miR-194-5p/NUDC/Cofilin1 pathway, which independent of its classical catalytic function. Furthermore, a linkage between the critical tumor microenvironment hallmark with malfunction of the forementioned metastasis inhibition mechanism was presented, as demonstrated by repressed expression of PUS10 due to hypoxia and HIF-1A.

摘要

背景

肾细胞癌(RCC)的特点是远处转移率高,这导致晚期RCC患者预后不良。PUS10已被确认为假尿苷合酶家族的成员,最近发现了其在RNA修饰合成之外的其他功能。然而,其在癌症等疾病中的作用知之甚少。

方法

采用RT-qPCR、蛋白质免疫印迹法和免疫组织化学法检测PUS10在RCC组织中的表达。进行Transwell实验、伤口愈合实验和体内转移模型,以确定PUS10在RCC进展中的作用。使用微小RNA测序和GEO数据库筛选PUS10的下游微小RNA。采用RNA免疫沉淀、双荧光素酶报告基因检测、免疫染色和拯救实验,以建立RCC迁移过程中的PUS10/miR-194-5p/核分布蛋白C(NUDC)/丝切蛋白1轴。采用染色质免疫沉淀和双荧光素酶报告基因检测来验证其上游转录调节因子。

结果

PUS10在RCC组织中的表达显著降低,低表达预示着预后不良。体外和体内实验表明,PUS10抑制RCC迁移,然而,这与其经典的假尿苷催化功能无关。机制上,PUS10促进miR-194-5p的成熟,miR-194-5p通过破坏NUDC依赖的细胞骨架依次抑制RCC迁移。此外,发现缺氧和HIF-1α参与了PUS10的下调。

结论

我们揭示了PUS10通过PUS10/miR-194-5p/NUDC/丝切蛋白1途径抑制RCC迁移,这与其经典催化功能无关。此外,缺氧和HIF-1α导致PUS10表达受抑制,这表明关键肿瘤微环境特征与上述转移抑制机制功能失调之间存在联系。

https://cdn.ncbi.nlm.nih.gov/pmc/blobs/3edd/10439626/902e10b95949/13578_2023_1094_Fig1_HTML.jpg

文献AI研究员

20分钟写一篇综述,助力文献阅读效率提升50倍。

立即体验

用中文搜PubMed

大模型驱动的PubMed中文搜索引擎

马上搜索

文档翻译

学术文献翻译模型,支持多种主流文档格式。

立即体验