Suppr超能文献

肌萎缩蛋白 1 与微管 mRNA 相互作用,调节线虫机械感觉神经元中的微管细胞骨架。

Muscleblind-1 interacts with tubulin mRNAs to regulate the microtubule cytoskeleton in C. elegans mechanosensory neurons.

机构信息

National Brain Research Centre, Manesar, Gurgaon, Haryana, India.

出版信息

PLoS Genet. 2023 Aug 21;19(8):e1010885. doi: 10.1371/journal.pgen.1010885. eCollection 2023 Aug.

Abstract

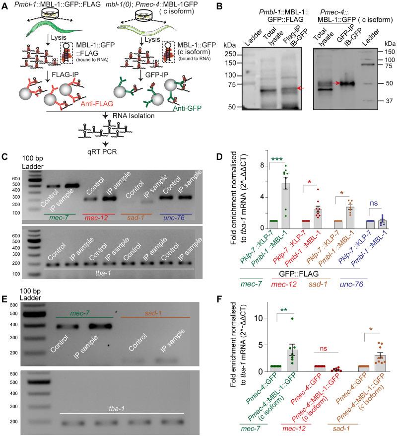
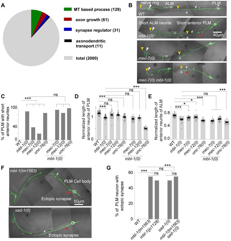
Regulation of the microtubule cytoskeleton is crucial for the development and maintenance of neuronal architecture, and recent studies have highlighted the significance of regulated RNA processing in the establishment and maintenance of neural circuits. In a genetic screen conducted using mechanosensory neurons of C. elegans, we identified a mutation in muscleblind-1/mbl-1 as a suppressor of loss of kinesin-13 family microtubule destabilizing factor klp-7. Muscleblind-1(MBL-1) is an RNA-binding protein that regulates the splicing, localization, and stability of RNA. Our findings demonstrate that mbl-1 is required cell-autonomously for axon growth and proper synapse positioning in the posterior lateral microtubule (PLM) neuron. Loss of mbl-1 leads to increased microtubule dynamics and mixed orientation of microtubules in the anterior neurite of PLM. These defects are also accompanied by abnormal axonal transport of the synaptic protein RAB-3 and reduction of gentle touch sensation in mbl-1 mutant. Our data also revealed that mbl-1 is genetically epistatic to mec-7 (β tubulin) and mec-12 (α tubulin) in regulating axon growth. Furthermore, mbl-1 is epistatic to sad-1, an ortholog of BRSK/Brain specific-serine/threonine kinase and a known regulator of synaptic machinery, for synapse formation at the correct location of the PLM neurite. Notably, the immunoprecipitation of MBL-1 resulted in the co-purification of mec-7, mec-12, and sad-1 mRNAs, suggesting a direct interaction between MBL-1 and these transcripts. Additionally, mbl-1 mutants exhibited reduced levels and stability of mec-7 and mec-12 transcripts. Our study establishes a previously unknown link between RNA-binding proteins and cytoskeletal machinery, highlighting their crucial roles in the development and maintenance of the nervous system.

摘要

微管细胞骨架的调节对于神经元结构的发育和维持至关重要,最近的研究强调了调节 RNA 处理在神经回路的建立和维持中的重要性。在使用秀丽隐杆线虫的机械感觉神经元进行的遗传筛选中,我们发现肌肉盲蛋白 1(MBL-1)中的突变是运动蛋白-13 家族微管去稳定因子 klp-7 的缺失的抑制剂。肌肉盲蛋白 1(MBL-1)是一种 RNA 结合蛋白,可调节 RNA 的剪接、定位和稳定性。我们的研究结果表明,MBL-1 是自主细胞轴生长和 PLM 神经元中正确突触定位所必需的。MBL-1 的缺失导致 PLM 神经元的前神经突中微管动力学增加和微管取向混合。这些缺陷还伴随着突触蛋白 RAB-3 的异常轴突运输和 mbl-1 突变体中轻柔触感的减少。我们的数据还表明,MBL-1 在调节轴突生长方面与 mec-7(β 微管蛋白)和 mec-12(α 微管蛋白)具有遗传上位性。此外,MBL-1 在突触形成的正确位置上与 sad-1(BRSK/Brain specific-serine/threonine kinase 的同源物)具有遗传上位性,sad-1 是突触机制的已知调节剂。值得注意的是,MBL-1 的免疫沉淀导致 mec-7、mec-12 和 sad-1 mRNA 的共纯化,表明 MBL-1 与这些转录物之间存在直接相互作用。此外,mbl-1 突变体表现出 mec-7 和 mec-12 转录本的水平和稳定性降低。我们的研究建立了 RNA 结合蛋白和细胞骨架机制之间以前未知的联系,突出了它们在神经系统发育和维持中的关键作用。

https://cdn.ncbi.nlm.nih.gov/pmc/blobs/1235/10470942/eb2a63f7825e/pgen.1010885.g001.jpg

文献AI研究员

20分钟写一篇综述,助力文献阅读效率提升50倍。

立即体验

用中文搜PubMed

大模型驱动的PubMed中文搜索引擎

马上搜索

文档翻译

学术文献翻译模型,支持多种主流文档格式。

立即体验