Suppr超能文献

CD36 介导严重急性呼吸综合征冠状病毒 2 包膜蛋白诱导的血小板活化和血栓形成。

CD36 mediates SARS-CoV-2-envelope-protein-induced platelet activation and thrombosis.

机构信息

Department of Rheumatology and Immunology, Ruijin Hospital, Shanghai Jiao Tong University School of Medicine, No. 197 Ruijin Second Road, Shanghai, 200025, China.

Department of Biochemistry and Molecular Cell Biology, Shanghai Jiao Tong University School of Medicine, 280 South Chongqing Road, Shanghai, 200025, China.

出版信息

Nat Commun. 2023 Aug 21;14(1):5077. doi: 10.1038/s41467-023-40824-7.

Abstract

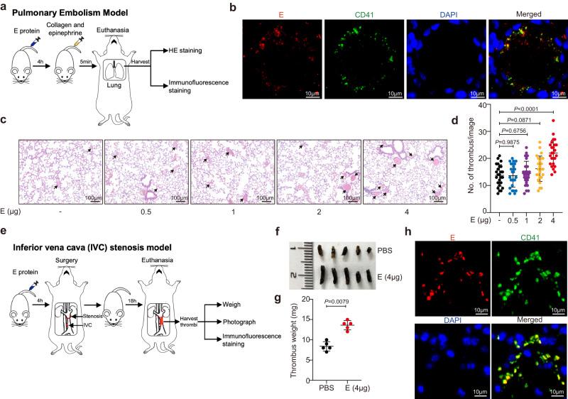
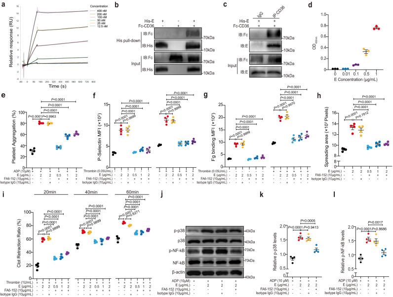
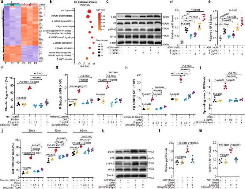
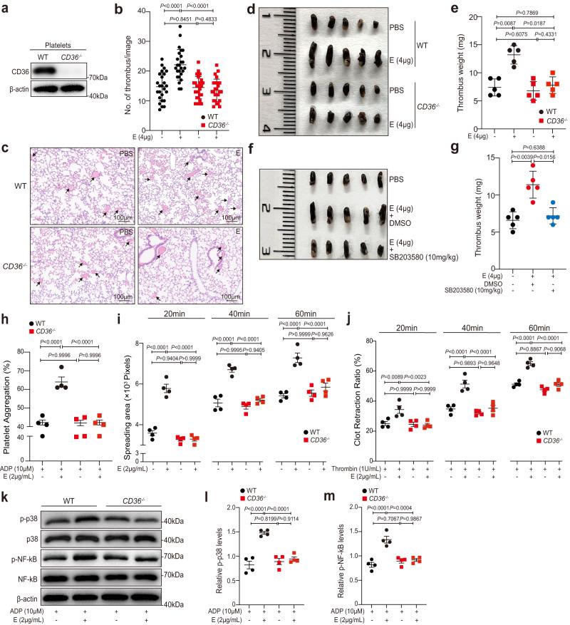
Aberrant coagulation and thrombosis are associated with severe COVID-19 post-SARS-CoV-2 infection, yet the underlying mechanism remains obscure. Here we show that serum levels of SARS-CoV-2 envelope (E) protein are associated with coagulation disorders of COVID-19 patients, and intravenous administration of the E protein is able to potentiate thrombosis in mice. Through protein pull-down and mass spectrometry, we find that CD36, a transmembrane glycoprotein, directly binds with E protein and mediates hyperactivation of human and mouse platelets through the p38 MAPK-NF-κB signaling pathway. Conversely, the pharmacological blockade of CD36 or p38 notably attenuates human platelet activation induced by the E protein. Similarly, the genetic deficiency of CD36, as well as the pharmacological inhibition of p38 in mice, significantly diminishes E protein-induced platelet activation and thrombotic events. Together, our study reveals a critical role for the CD36-p38 axis in E protein-induced platelet hyperactivity, which could serve as an actionable target for developing therapies against aberrant thrombotic events related to the severity and mortality of COVID-19.

摘要

异常凝血和血栓形成与严重的 COVID-19 后 SARS-CoV-2 感染有关,但潜在的机制仍不清楚。在这里,我们表明,SARS-CoV-2 包膜(E)蛋白的血清水平与 COVID-19 患者的凝血障碍有关,并且静脉内给予 E 蛋白能够增强小鼠的血栓形成。通过蛋白质下拉和质谱分析,我们发现跨膜糖蛋白 CD36 与 E 蛋白直接结合,并通过 p38 MAPK-NF-κB 信号通路介导人和小鼠血小板的过度激活。相反,CD36 的药理学阻断或 p38 的抑制显著减弱了 E 蛋白诱导的人血小板激活。同样,CD36 的基因缺失以及小鼠中 p38 的药理学抑制显著降低了 E 蛋白诱导的血小板激活和血栓形成事件。总之,我们的研究揭示了 CD36-p38 轴在 E 蛋白诱导的血小板过度激活中的关键作用,这可能成为开发针对 COVID-19 严重程度和死亡率相关异常血栓形成事件的治疗方法的可行靶点。

https://cdn.ncbi.nlm.nih.gov/pmc/blobs/a501/10442425/c0f1113fa603/41467_2023_40824_Fig1_HTML.jpg

文献AI研究员

20分钟写一篇综述,助力文献阅读效率提升50倍。

立即体验

用中文搜PubMed

大模型驱动的PubMed中文搜索引擎

马上搜索

文档翻译

学术文献翻译模型,支持多种主流文档格式。

立即体验