Suppr超能文献

SARS-CoV-2 核衣壳蛋白通过 RNA 结合域 N2b 抑制 PKR 介导的整合应激反应。

SARS-CoV-2 nucleocapsid protein inhibits the PKR-mediated integrated stress response through RNA-binding domain N2b.

机构信息

Virology Section, Division of Infectious Diseases and Immunology, Department of Biomolecular Health Sciences, Faculty of Veterinary Medicine, Utrecht University, Utrecht, the Netherlands.

出版信息

PLoS Pathog. 2023 Aug 22;19(8):e1011582. doi: 10.1371/journal.ppat.1011582. eCollection 2023 Aug.

Abstract

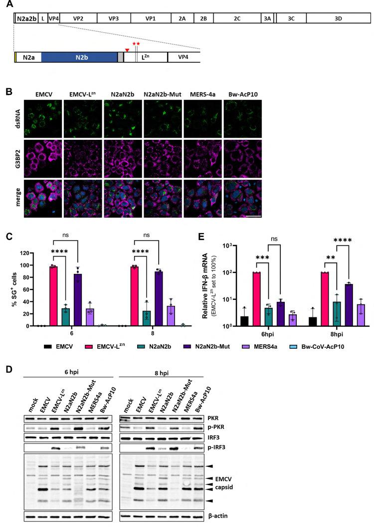
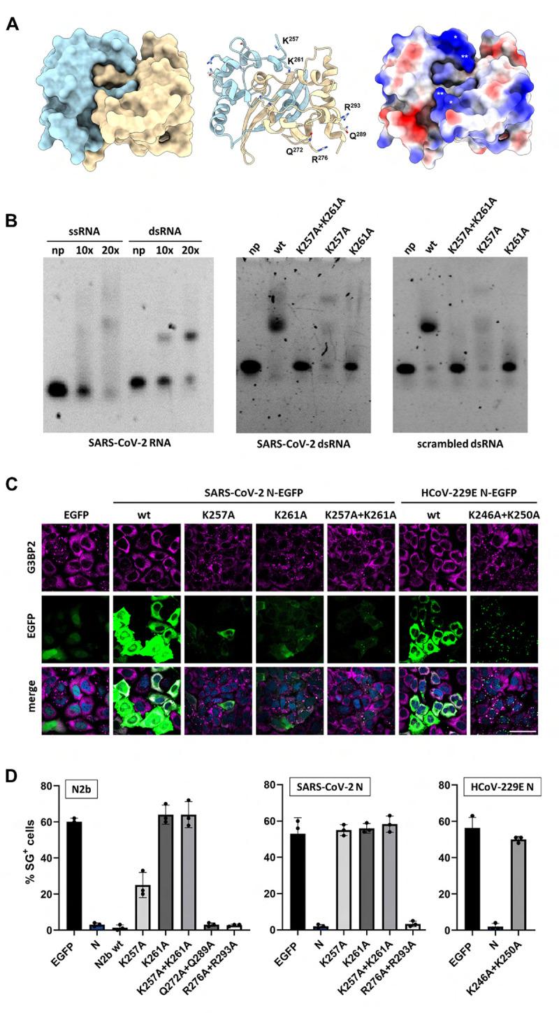
The nucleocapsid protein N of severe acute respiratory syndrome coronavirus 2 (SARS-CoV-2) enwraps and condenses the viral genome for packaging but is also an antagonist of the innate antiviral defense. It suppresses the integrated stress response (ISR), purportedly by interacting with stress granule (SG) assembly factors G3BP1 and 2, and inhibits type I interferon responses. To elucidate its mode of action, we systematically deleted and over-expressed distinct regions and domains. We show that N via domain N2b blocks PKR-mediated ISR activation, as measured by suppression of ISR-induced translational arrest and SG formation. N2b mutations that prevent dsRNA binding abrogate these activities also when introduced in the intact N protein. Substitutions reported to block post-translation modifications of N or its interaction with G3BP1/2 did not have a detectable additive effect. In an encephalomyocarditis virus-based infection model, N2b - but not a derivative defective in RNA binding-prevented PKR activation, inhibited β-interferon expression and promoted virus replication. Apparently, SARS-CoV-2 N inhibits innate immunity by sequestering dsRNA to prevent activation of PKR and RIG-I-like receptors. Similar observations were made for the N protein of human coronavirus 229E, suggesting that this may be a general trait conserved among members of other orthocoronavirus (sub)genera.

摘要

严重急性呼吸综合征冠状病毒 2(SARS-CoV-2)的核衣壳蛋白 N 包裹并浓缩病毒基因组进行包装,但也是先天抗病毒防御的拮抗剂。它抑制整合应激反应(ISR),据称通过与应激颗粒(SG)组装因子 G3BP1 和 2 相互作用,并抑制 I 型干扰素反应。为了阐明其作用模式,我们系统地删除和过表达了不同的区域和结构域。我们表明,N 通过结构域 N2b 阻断 PKR 介导的 ISR 激活,如通过抑制 ISR 诱导的翻译停滞和 SG 形成来衡量。当在完整的 N 蛋白中引入可防止 dsRNA 结合的 N2b 突变时,这些活性也被消除。据报道,阻止 N 的翻译后修饰或其与 G3BP1/2 相互作用的取代没有可检测的附加作用。在基于脑心肌炎病毒的感染模型中,N2b - 而不是不能结合 RNA 的衍生蛋白 - 可防止 PKR 激活,抑制β干扰素表达并促进病毒复制。显然,SARS-CoV-2 N 通过隔离 dsRNA 来抑制先天免疫,从而阻止 PKR 和 RIG-I 样受体的激活。人类冠状病毒 229E 的 N 蛋白也有类似的观察结果,这表明这可能是其他正冠状病毒(亚)属成员之间保守的一般特征。

https://cdn.ncbi.nlm.nih.gov/pmc/blobs/d090/10473545/2262b5be7b00/ppat.1011582.g001.jpg

文献AI研究员

20分钟写一篇综述,助力文献阅读效率提升50倍。

立即体验

用中文搜PubMed

大模型驱动的PubMed中文搜索引擎

马上搜索

文档翻译

学术文献翻译模型,支持多种主流文档格式。

立即体验