Suppr超能文献

SUMOylation 抑制剂 TAK-981(subasumstat)与 5-氮杂胞苷在急性髓系白血病的临床前模型中具有协同作用。

SUMOylation inhibitor TAK-981 (subasumstat) synergizes with 5-azacytidine in preclinical models of acute myeloid leukemia.

机构信息

IGMM, Univ. Montpellier, CNRS, Montpellier, France; Service d'Hématologie Clinique, CHU de Montpellier, 80 avenue Augustin Fliche, 34091 Montpellier.

IGMM, Univ. Montpellier, CNRS, Montpellier.

出版信息

Haematologica. 2024 Jan 1;109(1):98-114. doi: 10.3324/haematol.2023.282704.

Abstract

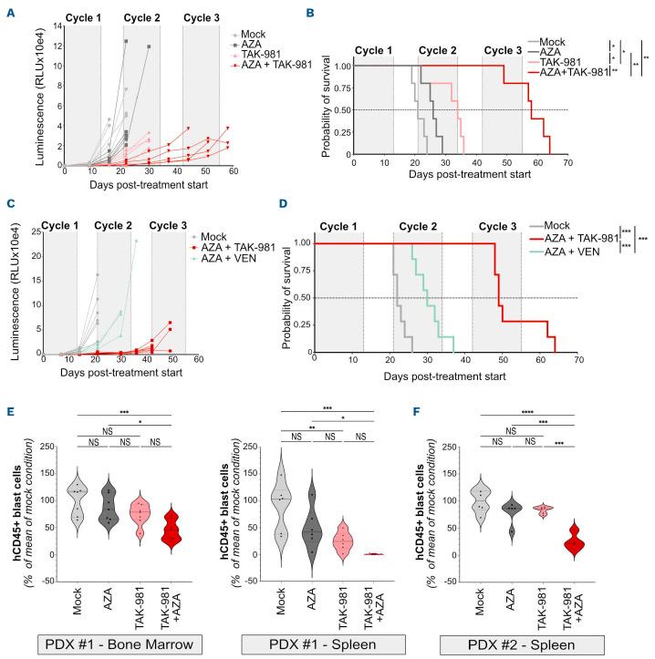
Acute myeloid leukemias (AML) are severe hematomalignancies with dismal prognosis. The post-translational modification SUMOylation plays key roles in leukemogenesis and AML response to therapies. Here, we show that TAK-981 (subasumstat), a first-in-class SUMOylation inhibitor, is endowed with potent anti-leukemic activity in various preclinical models of AML. TAK-981 targets AML cell lines and patient blast cells in vitro and in vivo in xenografted mice with minimal toxicity on normal hematopoietic cells. Moreover, it synergizes with 5-azacytidine (AZA), a DNA-hypomethylating agent now used in combination with the BCL-2 inhibitor venetoclax to treat AML patients unfit for standard chemotherapies. Interestingly, TAK-981+AZA combination shows higher anti-leukemic activity than AZA+venetoclax combination both in vitro and in vivo, at least in the models tested. Mechanistically, TAK-981 potentiates the transcriptional reprogramming induced by AZA, promoting apoptosis, alteration of the cell cycle and differentiation of the leukemic cells. In addition, TAK-981+AZA treatment induces many genes linked to inflammation and immune response pathways. In particular, this leads to the secretion of type-I interferon by AML cells. Finally, TAK-981+AZA induces the expression of natural killer-activating ligands (MICA/B) and adhesion proteins (ICAM-1) at the surface of AML cells. Consistently, TAK-981+AZA-treated AML cells activate natural killer cells and increase their cytotoxic activity. Targeting SUMOylation with TAK-981 may thus be a promising strategy to both sensitize AML cells to AZA and reduce their immune-escape capacities.

摘要

急性髓系白血病(AML)是一种预后不良的严重血液恶性肿瘤。翻译后修饰 SUMOylation 在白血病发生和 AML 对治疗的反应中起着关键作用。在这里,我们表明,TAK-981(subasumstat),一种首创的 SUMOylation 抑制剂,在各种 AML 的临床前模型中具有强大的抗白血病活性。TAK-981 在体外和体内的异种移植小鼠中靶向 AML 细胞系和患者原始细胞,对正常造血细胞的毒性最小。此外,它与 5-氮杂胞苷(AZA)协同作用,AZA 是一种 DNA 低甲基化剂,现与 BCL-2 抑制剂 venetoclax 联合用于治疗不适合标准化疗的 AML 患者。有趣的是,TAK-981+AZA 联合在体外和体内均显示出比 AZA+venetoclax 联合更高的抗白血病活性,至少在所测试的模型中如此。从机制上讲,TAK-981 增强了 AZA 诱导的转录重编程,促进了白血病细胞的凋亡、细胞周期改变和分化。此外,TAK-981+AZA 治疗诱导了许多与炎症和免疫反应途径相关的基因。特别是,这导致 AML 细胞分泌 I 型干扰素。最后,TAK-981+AZA 在 AML 细胞表面诱导自然杀伤细胞激活配体(MICA/B)和粘附蛋白(ICAM-1)的表达。一致地,TAK-981+AZA 处理的 AML 细胞激活自然杀伤细胞并增加其细胞毒性活性。用 TAK-981 靶向 SUMOylation 可能是一种有前途的策略,既能使 AML 细胞对 AZA 敏感,又能降低其免疫逃逸能力。

https://cdn.ncbi.nlm.nih.gov/pmc/blobs/d6cf/10772526/fc3787b284a4/10998.fig1.jpg

文献AI研究员

20分钟写一篇综述,助力文献阅读效率提升50倍。

立即体验

用中文搜PubMed

大模型驱动的PubMed中文搜索引擎

马上搜索

文档翻译

学术文献翻译模型,支持多种主流文档格式。

立即体验