Suppr超能文献

泰万菌素与多糖联合应用对猪繁殖与呼吸综合征的治疗效果

Therapeutic efficacy of tylvalosin combined with polysaccharides against porcine reproductive and respiratory syndrome.

作者信息

Shi Hong, Luo Wentao, Wang Shuaiyang, Dai Jun, Chen Cuilan, Li Shuo, Liu Jie, Zhang Weiyuan, Huang Qi, Zhou Rui

机构信息

National Key Laboratory of Agricultural Microbiology, College of Veterinary Medicine, Huazhong Agricultural University, Wuhan, China.

Hubei Provincial Bioengineering Technology Research Center for Animal Health Products, Yingcheng, China.

出版信息

Front Vet Sci. 2023 Aug 7;10:1242146. doi: 10.3389/fvets.2023.1242146. eCollection 2023.

Abstract

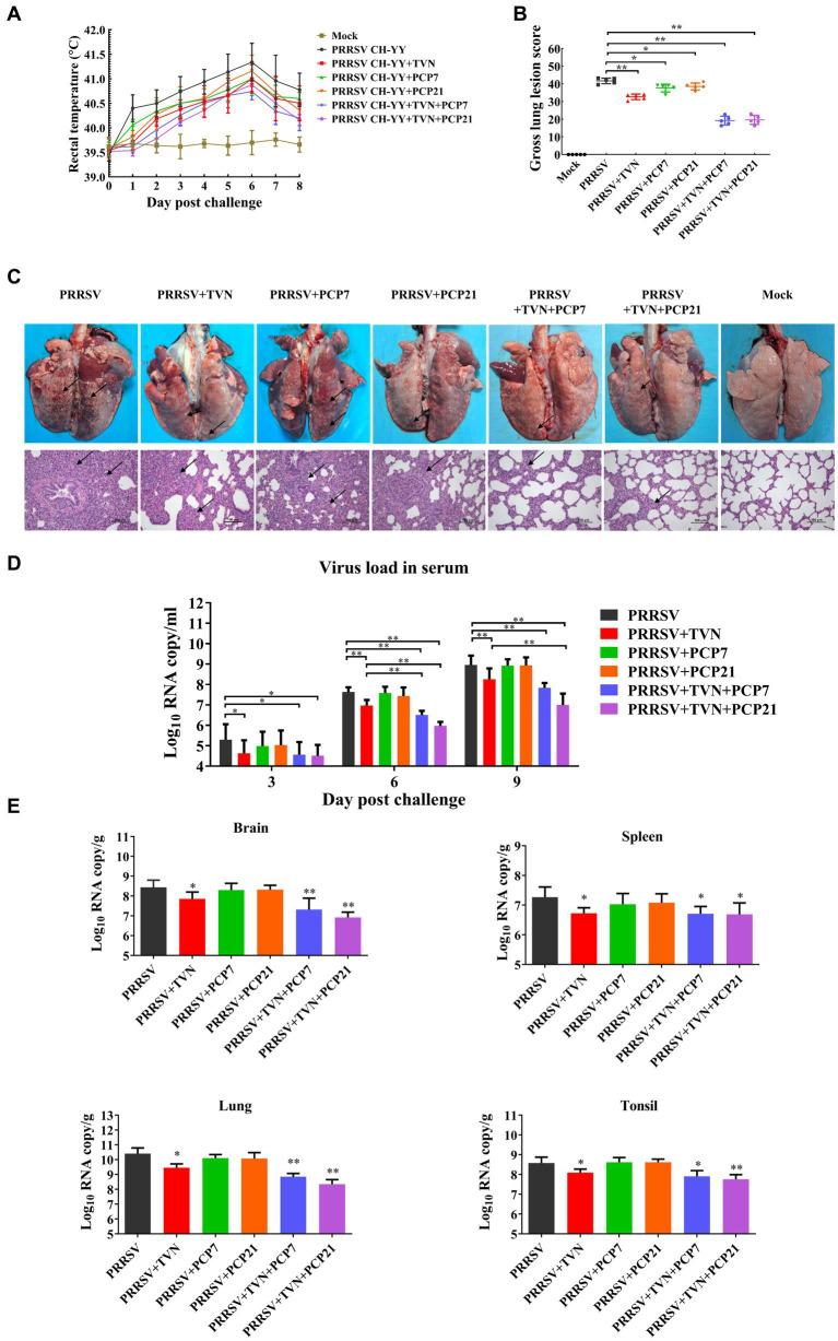
Porcine reproductive and respiratory syndrome (PRRS) is one of the most economically important infectious diseases of pigs worldwide. Vaccination and various management measures have been implemented to control PRRS. However, due to high genetic diversity and insufficient understanding of the pathogenesis and immunological mechanisms, PRRS is still a challenge to the pig industry. Therefore, it is important to develop novel strategies to combat PRRS virus (PRRSV) infection. In this study, our data show that tylvalosin, a third-generation animal-specific macrolide, could inhibit PRRSV replication in MARC-145 cells, and suppress the PRRSV-induced NF-κB activation and cytokines expression. The pig infection experiment further demonstrated that tylvalosin could significantly reduce the virus loads in serum and tissues, and alleviate lung lesions of pigs infected with highly pathogenic PRRSV strains. The fever and loss of daily gain (LoDG) of the pigs were decreased as well. Considering the feature of immune suppression of PRRSV, a combination of tylvalosin with the immunopotentiator polysaccharides (PCP) was developed. Pig experiment showed this combination had a better therapeutic efficacy against PRRSV infection than tylvalosin and PCP alone in attenuating lung lesions, alleviating fever, and suppressing cytokines production. This study suggests that tylvalosin has significant antiviral and anti-inflammatory effects against PRRSV infection, and the combination of tylvalosin and PCP provides a promising strategy for PRRS treatment.

摘要

猪繁殖与呼吸综合征(PRRS)是全球养猪业中经济影响最为重大的传染病之一。人们已采取疫苗接种及各种管理措施来控制PRRS。然而,由于其高度的基因多样性以及对发病机制和免疫机制的了解不足,PRRS对养猪业而言仍是一项挑战。因此,开发对抗猪繁殖与呼吸综合征病毒(PRRSV)感染的新策略至关重要。在本研究中,我们的数据表明,第三代动物专用大环内酯类药物泰万菌素可抑制MARC - 145细胞中的PRRSV复制,并抑制PRRSV诱导的NF-κB激活和细胞因子表达。猪感染实验进一步证明,泰万菌素可显著降低血清和组织中的病毒载量,并减轻感染高致病性PRRSV毒株的猪的肺部病变。猪的发热和日均增重损失(LoDG)也有所降低。考虑到PRRSV的免疫抑制特性,开发了泰万菌素与免疫增强剂多糖(PCP)的组合。猪实验表明,在减轻肺部病变、缓解发热和抑制细胞因子产生方面,这种组合对PRRSV感染的治疗效果优于单独使用泰万菌素和PCP。本研究表明,泰万菌素对PRRSV感染具有显著的抗病毒和抗炎作用,泰万菌素与PCP的组合为PRRS治疗提供了一种有前景的策略。

https://cdn.ncbi.nlm.nih.gov/pmc/blobs/1b50/10440737/3a7101957c1e/fvets-10-1242146-g001.jpg

文献AI研究员

20分钟写一篇综述,助力文献阅读效率提升50倍。

立即体验

用中文搜PubMed

大模型驱动的PubMed中文搜索引擎

马上搜索

文档翻译

学术文献翻译模型,支持多种主流文档格式。

立即体验