Suppr超能文献

多组学分析揭示茯苓多糖通过调节仔猪脂质代谢减轻猪流行性腹泻病毒诱导的肠道损伤。

Multi-omics profiling reveals Poria cocos polysaccharides mitigate PEDV-induced intestinal injury by modulating lipid metabolism in piglets.

作者信息

Zhang Qian, Wang Shuaijie, Wu Mengjun, Tan Zihan, Wu Tao, Yi Dan, Wang Lei, Zhao Di, Hou Yongqing

机构信息

Hubei Key Laboratory of Animal Nutrition and Feed Science, Wuhan Polytechnic University, Wuhan, 430023, China.

出版信息

J Anim Sci Biotechnol. 2025 May 20;16(1):70. doi: 10.1186/s40104-025-01211-y.

Abstract

BACKGROUND

Porcine epidemic diarrhea virus (PEDV) infection poses a significant challenge to the swine industry, with limited effective control measures available. Poria cocos polysaccharides (PCP) is the primary active ingredient of Poria cocos, and has been demonstrated to show beneficial effects on intestinal damage in previous studies. However, its mechanism has not been fully understood. In the present study, 18 seven-day-old piglets were divided into 3 groups: Control group, PEDV group, and PCP + PEDV group. After three days of adaptation, piglets in the PCP + PEDV group were orally administered 10 mg/kg body weight/d PCP from d 4 to 10. On d 8, piglets were orally administered with PEDV at the dose of 10 TCID/piglet. This study aimed to investigate the potential effects of PCP on PEDV-induced intestinal injury and explored the underlying mechanisms.

RESULTS

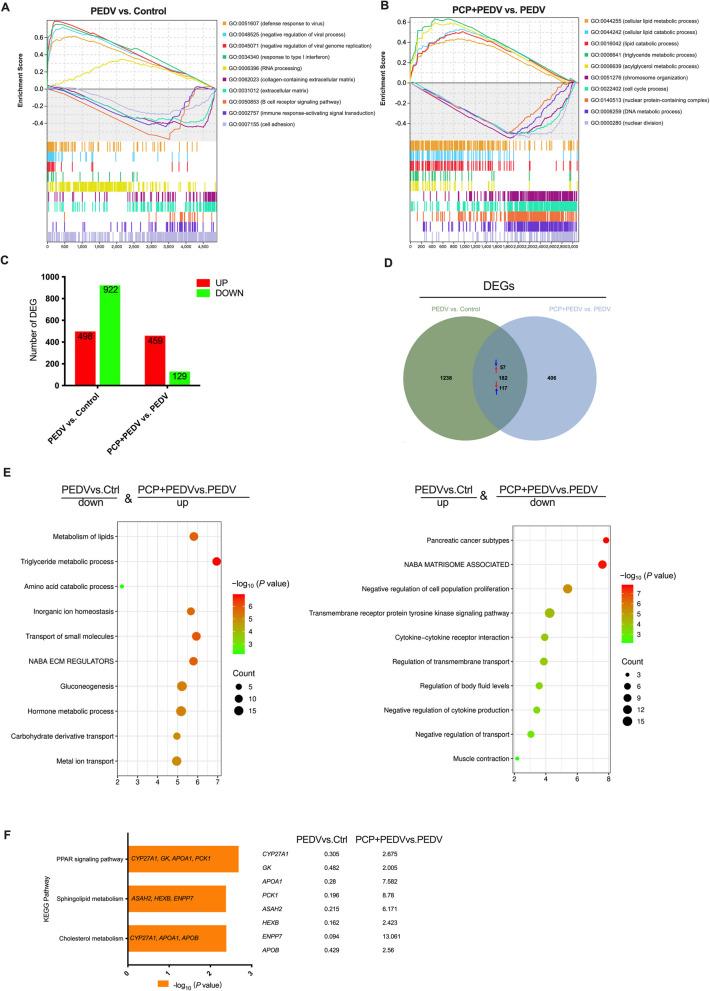
The results showed that PCP administration effectively alleviated diarrhea, reduced PEDV replication in the small intestine and colon of piglets, and significantly improved intestinal mucosal morphology. Specifically, PCP increased the villus height in both the jejunum and ileum and increased the villus height to crypt depth ratio in the ileum (P < 0.05). Improved intestinal function was further evidenced by elevated plasma D-xylose levels and decreased diamine oxidase activity (P < 0.05). Transcriptomic and proteomic analyses revealed that lipid metabolism is a key pathway regulated by PCP during PEDV infection. Notably, PCP significantly upregulated sphingolipid metabolism-related genes, including ectonucleotide pyrophosphatase/phosphodiesterase family member 7 and N-acylsphingosine amidohydrolase 2. Metabolomic analysis revealed that PCP primarily modulated the levels of plasmanylphosphoethanolamine, lysophosphatidylcholine, and carnitine. Additionally, PCP reversed the expression of key genes involved in fatty acid uptake, intracellular lipid transport, and fatty acid synthesis, such as fatty acid binding protein 2, fatty acid transport protein 4, apolipoprotein B, apolipoprotein C3, fatty acid synthase, long-chain fatty acyl CoA synthetase 3, lipoprotein lipase and acyl-CoA thioesterases 12 (P < 0.05).

CONCLUSIONS

These findings demonstrate that PCP mitigates PEDV-induced intestinal injury by modulating lipid metabolism and highlight its potential as a dietary supplement for enhancing anti-PEDV defenses and promoting intestinal health in piglets.

摘要

背景

猪流行性腹泻病毒(PEDV)感染对养猪业构成重大挑战,可用的有效控制措施有限。茯苓多糖(PCP)是茯苓的主要活性成分,先前的研究已证明其对肠道损伤具有有益作用。然而,其作用机制尚未完全明确。在本研究中,将18只7日龄仔猪分为3组:对照组、PEDV组和PCP + PEDV组。适应3天后,PCP + PEDV组的仔猪从第4天至第10天每天口服10 mg/kg体重的PCP。在第8天,给仔猪口服10 TCID/仔猪剂量的PEDV。本研究旨在探讨PCP对PEDV诱导的肠道损伤的潜在影响,并探索其潜在机制。

结果

结果表明,PCP给药有效缓解了腹泻,减少了PEDV在仔猪小肠和结肠中的复制,并显著改善了肠道黏膜形态。具体而言,PCP增加了空肠和回肠的绒毛高度,并增加了回肠的绒毛高度与隐窝深度之比(P < 0.05)。血浆D-木糖水平升高和二胺氧化酶活性降低进一步证明了肠道功能的改善(P < 0.05)。转录组学和蛋白质组学分析表明,脂质代谢是PCP在PEDV感染期间调节的关键途径。值得注意的是,PCP显著上调了鞘脂代谢相关基因,包括外核苷酸焦磷酸酶/磷酸二酯酶家族成员7和N-酰基鞘氨醇酰胺水解酶2。代谢组学分析表明,PCP主要调节磷脂酰乙醇胺、溶血磷脂酰胆碱和肉碱的水平。此外,PCP逆转了参与脂肪酸摄取、细胞内脂质转运和脂肪酸合成的关键基因的表达,如脂肪酸结合蛋白2、脂肪酸转运蛋白4、载脂蛋白B、载脂蛋白C3、脂肪酸合酶、长链脂肪酰辅酶A合成酶3、脂蛋白脂肪酶和酰基辅酶A硫酯酶12(P < 0.05)。

结论

这些发现表明,PCP通过调节脂质代谢减轻了PEDV诱导的肠道损伤,并突出了其作为膳食补充剂在增强仔猪抗PEDV防御和促进肠道健康方面的潜力。

https://cdn.ncbi.nlm.nih.gov/pmc/blobs/880f/12090480/f4b48c44370d/40104_2025_1211_Fig1_HTML.jpg

文献AI研究员

20分钟写一篇综述,助力文献阅读效率提升50倍。

立即体验

用中文搜PubMed

大模型驱动的PubMed中文搜索引擎

马上搜索

文档翻译

学术文献翻译模型,支持多种主流文档格式。

立即体验