Suppr超能文献

用于定量组织裂解物中ARID1A的酶联免疫吸附测定(ELISA)的开发。

Development of an Enzyme-Linked Immunosorbent Assay (ELISA) for the Quantification of ARID1A in Tissue Lysates.

作者信息

Hinsberger Manuel, Becker-Kettern Julia, Jürgens-Wemheuer Wiebke M, Oertel Joachim, Schulz-Schaeffer Walter J

机构信息

Institute for Neuropathology, Medical Faculty, Saarland University, Building 90.3, 66421 Homburg, Saar, Germany.

Department of Neurosurgery, Medical Faculty, Saarland University, Building 90.3, 66421 Homburg, Saar, Germany.

出版信息

Cancers (Basel). 2023 Aug 14;15(16):4096. doi: 10.3390/cancers15164096.

Abstract

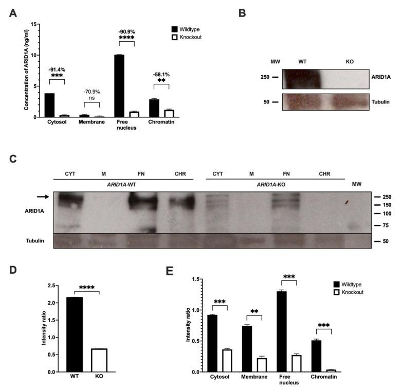
ARID1A is a subunit of the mammalian SWI/SNF complex, which is thought to regulate gene expression through restructuring chromatin structures. Its gene is frequently mutated and ARID1A levels are lowered in several human cancers, especially gynecologic ones. A functional ARID1A loss may have prognostic or predictive value in terms of therapeutic strategies but has not been proposed based on a quantitative method. Hardly any literature is available on ARID1A levels in tumor samples. We developed an indirect enzyme-linked immunosorbent assay (ELISA) for ARID1A based on the current EMA and FDA criteria. We demonstrated that our ELISA provides the objective, accurate, and precise quantification of ARID1A concentrations in recombinant protein solutions, cell culture standards, and tissue lysates of tumors. A standard curve analysis yielded a 'goodness of fit' of R = 0.99. Standards measured on several plates and days achieved an inter-assay accuracy of 90.26% and an inter-assay precision with a coefficient of variation of 4.53%. When tumor lysates were prepared and measured multiple times, our method had an inter-assay precision with a coefficient of variation of 11.78%. We believe that our suggested method ensures a high reproducibility and can be used for a high sample throughput to determine the ARID1A concentration in different tumor entities. The application of our ELISA on various tumor and control tissues will allow us to explore whether quantitative ARID1A measurements in tumor samples are of predictive value.

摘要

ARID1A是哺乳动物SWI/SNF复合物的一个亚基,该复合物被认为通过重组染色质结构来调节基因表达。其基因在多种人类癌症中经常发生突变,尤其是妇科癌症中ARID1A水平降低。功能性ARID1A缺失在治疗策略方面可能具有预后或预测价值,但尚未基于定量方法提出。关于肿瘤样本中ARID1A水平的文献几乎没有。我们基于当前的EMA和FDA标准开发了一种针对ARID1A的间接酶联免疫吸附测定(ELISA)法。我们证明,我们的ELISA能够对重组蛋白溶液、细胞培养标准品和肿瘤组织裂解液中的ARID1A浓度进行客观、准确和精确的定量。标准曲线分析得出拟合优度R = 0.99。在多个平板和不同日期测量的标准品,批间准确度为90.26%,批间精密度变异系数为4.53%。当多次制备和测量肿瘤裂解液时,我们的方法批间精密度变异系数为11.78%。我们相信,我们建议的方法具有高重现性,可用于高通量样本以测定不同肿瘤实体中的ARID1A浓度。我们的ELISA在各种肿瘤和对照组织上的应用将使我们能够探索肿瘤样本中ARID1A的定量测量是否具有预测价值。

https://cdn.ncbi.nlm.nih.gov/pmc/blobs/9f58/10452747/144105ee1f76/cancers-15-04096-g001.jpg

文献AI研究员

20分钟写一篇综述,助力文献阅读效率提升50倍。

立即体验

用中文搜PubMed

大模型驱动的PubMed中文搜索引擎

马上搜索

文档翻译

学术文献翻译模型,支持多种主流文档格式。

立即体验