Suppr超能文献

衰老细胞清除联合治疗在减轻疼痛退变椎间盘中细胞的炎症和衰老负担方面比单一药物更有效。

Senolytic Combination Treatment Is More Potent Than Single Drugs in Reducing Inflammatory and Senescence Burden in Cells from Painful Degenerating IVDs.

机构信息

Department of Surgery, Orthopaedic Research Laboratory, McGill University, Montreal, QC H3G 1A4, Canada.

Department of Surgery, McGill Scoliosis and Spine Group, McGill University, Montreal, QC H3G 1A4, Canada.

出版信息

Biomolecules. 2023 Aug 16;13(8):1257. doi: 10.3390/biom13081257.

Abstract

BACKGROUND

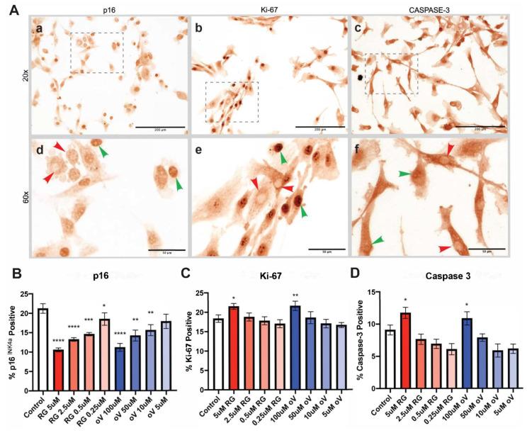
Low back pain is a global health problem directly related to intervertebral disc (IVD) degeneration. Senolytic drugs (RG-7112 and o-Vanillin) target and remove senescent cells from IVDs in vitro, improving tissue homeostasis. One drawback of using a single senolytic agent is the failure to target multiple senescent antiapoptotic pathways. This study aimed to determine if combining the two senolytic drugs, o-Vanillin and RG-7112, could more efficiently remove senescent cells and reduce the release of inflammatory factors and pain mediators in cells from degenerating human IVDs than either drug alone.

METHODS

Preliminary data evaluating multiple concentrations of o-Vanillin and RG-7112 led to the selection of four treatment groups. Monolayer and pellet cultures of cells from painful degenerate IVDs were exposed to TLR-2/6 agonist. They were then treated with the senolytics o-Vanillin and RG7112 alone or combined. p16, Ki-67, caspase-3, inflammatory mediators, and neuronal sprouting were assessed.

RESULTS

Compared to the single treatments, the combination of o-Vanillin and RG-7112 significantly reduced the amount of senescent IVD cells, proinflammatory cytokines, and neurotrophic factors. Moreover, both single and combination treatments significantly reduced neuronal sprouting in rat adrenal pheochromocytoma (PC-12 cells).

CONCLUSIONS

Combining o-Vanillin and RG-7112 greatly enhanced the effect of either senolytic alone. Together, these results support the potential of senolytics as a promising treatment for IVD-related low back pain.

摘要

背景

下腰痛是一个全球性的健康问题,与椎间盘(IVD)退变直接相关。衰老细胞选择性清除剂(RG-7112 和邻香草醛)在体外靶向并清除 IVD 中的衰老细胞,改善组织内稳态。使用单一衰老细胞选择性清除剂的一个缺点是未能针对多个衰老的抗细胞凋亡途径。本研究旨在确定联合使用两种衰老细胞选择性清除剂邻香草醛和 RG-7112 是否能更有效地清除衰老细胞,并减少退变人 IVD 细胞中炎症因子和疼痛介质的释放,优于单独使用任何一种药物。

方法

初步评估了多种浓度的邻香草醛和 RG-7112 的数据,导致选择了四个治疗组。来自疼痛退变 IVD 的单层和细胞球培养物暴露于 TLR-2/6 激动剂。然后用衰老细胞选择性清除剂邻香草醛和 RG7112 单独或联合处理。评估 p16、Ki-67、caspase-3、炎症介质和神经元发芽。

结果

与单一治疗相比,邻香草醛和 RG-7112 的联合使用显著减少了衰老的 IVD 细胞、促炎细胞因子和神经营养因子的数量。此外,两种单一和联合治疗均显著减少了大鼠肾上腺嗜铬细胞瘤(PC-12 细胞)中的神经元发芽。

结论

邻香草醛和 RG-7112 的联合使用大大增强了单独使用任何一种衰老细胞选择性清除剂的效果。这些结果共同支持衰老细胞选择性清除剂作为治疗与 IVD 相关的下腰痛的一种有前途的治疗方法的潜力。

https://cdn.ncbi.nlm.nih.gov/pmc/blobs/8033/10452201/91a8c2783c71/biomolecules-13-01257-g001.jpg

文献AI研究员

20分钟写一篇综述,助力文献阅读效率提升50倍。

立即体验

用中文搜PubMed

大模型驱动的PubMed中文搜索引擎

马上搜索

文档翻译

学术文献翻译模型,支持多种主流文档格式。

立即体验