Suppr超能文献

铜死亡相关基因 PDHB 被鉴定为与透明细胞肾细胞癌进展呈负相关的生物标志物。

Cuproptosis related gene PDHB is identified as a biomarker inversely associated with the progression of clear cell renal cell carcinoma.

机构信息

Department of Urology, The Second Hospital of Hebei Medical University, 215 West Heping Road, Shijiazhuang, 050000, China.

出版信息

BMC Cancer. 2023 Aug 28;23(1):804. doi: 10.1186/s12885-023-11324-0.

Abstract

BACKGROUND

Cuproptosis is a newly discovered programmed cell death dependent on mitochondrial respiratory disorder induced by copper overload. Pyruvate dehydrogenase E1 subunit beta (PDHB) is one of the cuproptosis genesand is a nuclear-encoded pyruvate dehydrogenase, which catalyzes the conversion of pyruvate to acetyl coenzyme A. However, the mechanism of PDHB in clear cell renal cell carcinoma (ccRCC) remains unclear.

METHODS

We used data from TCGA and GEO to assess the expression of PDHB in normal and tumor tissues. We further analyzed the relationship between PDHB and somatic mutations and immune infiltration. Finally, we preliminarily explored the impact of PDHB on ccRCC.

RESULTS

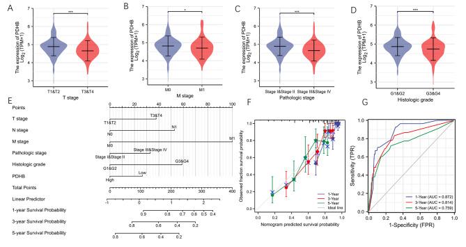
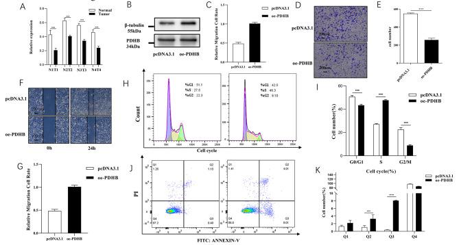
The expression level of PDHB was lower in tumor tissue compared with normal tissue. Meanwhile, the expression level of PDHB was also lower in high-grade tumors than low-grade tumors. PDHB is positively correlated with prognosis in ccRCC. Furthermore, PDHB may be associated with decreased risk of VHL, PBRM1 and KDM5C mutations. In 786-O cells, copper chloride could promote the expression of cuproptosis genes (DLAT, PDHB and FDX1) and inhibit cell growth. Last but not least, we found that PDHB could inhibit the proliferation and migration of ccRCC cells.

CONCLUSION

Our results demonstrated that PDHB could inhibit the proliferation, migration and invasion in ccRCC cells, which might be a prognostic predictor of ccRCC. Targeting this molecular might provide a new therapeutic strategy for patients with advanced ccRCC.

摘要

背景

铜死亡是一种新发现的依赖于线粒体呼吸障碍的程序性细胞死亡,由铜过载引起。丙酮酸脱氢酶 E1 亚基β(PDHB)是铜死亡基因之一,是一种核编码的丙酮酸脱氢酶,它催化丙酮酸转化为乙酰辅酶 A。然而,PDHB 在透明细胞肾细胞癌(ccRCC)中的作用机制尚不清楚。

方法

我们使用 TCGA 和 GEO 中的数据来评估 PDHB 在正常组织和肿瘤组织中的表达。我们进一步分析了 PDHB 与体细胞突变和免疫浸润的关系。最后,我们初步探讨了 PDHB 对 ccRCC 的影响。

结果

与正常组织相比,肿瘤组织中 PDHB 的表达水平较低。同时,高级别肿瘤中 PDHB 的表达水平也低于低级别肿瘤。PDHB 在 ccRCC 中与预后呈正相关。此外,PDHB 可能与 VHL、PBRM1 和 KDM5C 突变的风险降低有关。在 786-O 细胞中,氯化铜可以促进铜死亡基因(DLAT、PDHB 和 FDX1)的表达并抑制细胞生长。最后但同样重要的是,我们发现 PDHB 可以抑制 ccRCC 细胞的增殖和迁移。

结论

我们的结果表明,PDHB 可以抑制 ccRCC 细胞的增殖、迁移和侵袭,这可能是 ccRCC 的一个预后预测因子。针对该分子可能为晚期 ccRCC 患者提供一种新的治疗策略。

https://cdn.ncbi.nlm.nih.gov/pmc/blobs/b007/10464351/351bed42453e/12885_2023_11324_Fig1_HTML.jpg

文献AI研究员

20分钟写一篇综述,助力文献阅读效率提升50倍。

立即体验

用中文搜PubMed

大模型驱动的PubMed中文搜索引擎

马上搜索

文档翻译

学术文献翻译模型,支持多种主流文档格式。

立即体验