Suppr超能文献

一种新型铜死亡相关 lncRNA 标志物可预测膀胱癌的预后和免疫图谱。

A novel cuproptosis-related lncRNA signature predicts the prognosis and immune landscape in bladder cancer.

机构信息

Urology and Nephrology Center, Department of Urology, Zhejiang Provincial People's Hospital, Affiliated People's Hospital, Hangzhou Medical College, Hangzhou, China.

出版信息

Front Immunol. 2022 Nov 14;13:1027449. doi: 10.3389/fimmu.2022.1027449. eCollection 2022.

Abstract

BACKGROUND

Bladder cancer (BLCA) is one of the deadliest diseases, with over 550,000 new cases and 170,000 deaths globally every year. Cuproptosis is a copper-triggered programmed cell death and is associated with the prognosis and immune response of various cancers. Long non-coding RNA (lncRNA) could serve as a prognostic biomarker and is involved in the progression of BLCA.

METHODS

The gene expression profile of cuproptosis-related lncRNAs was analyzed by using data from The Cancer Genome Atlas. Cox regression analysis and least absolute shrinkage and selection operator analysis were performed to construct a cuproptosis-related lncRNA prognostic signature. The predictive performance of this signature was verified by ROC curves and a nomogram. We also explored the difference in immune-related activity, tumor mutation burden (TMB), tumor immune dysfunction and exclusion (TIDE), and drug sensitivity between the high- and low-risk groups.

RESULTS

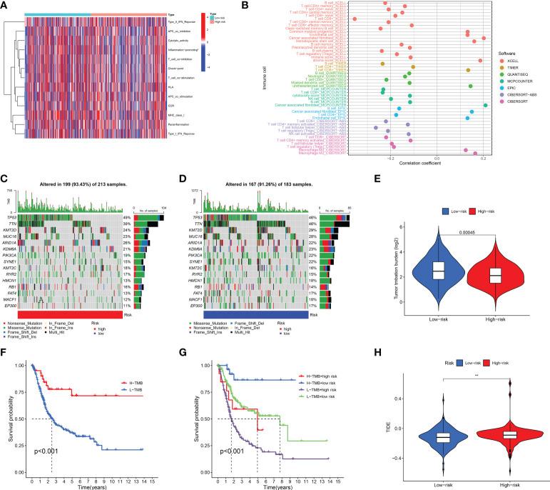
We successfully constructed a cuproptosis-related lncRNA prognostic signature for BLCA including eight lncRNAs (RNF139-AS1, LINC00996, NR2F2-AS1, AL590428.1, SEC24B-AS1, AC006566.1, UBE2Q1-AS1, and AL021978.1). Multivariate Cox analysis suggested that age, clinical stage, and risk score were the independent risk factors for predicting prognosis of BLCA. Further analysis revealed that this signature not only had higher diagnostic efficiency compared to other clinical features but also had a good performance in predicting the 1-year, 3-year, and 5-year overall survival rate in BLCA. Notably, BLCA patients with a low risk score seemed to be associated with an inflamed tumor immune microenvironment and had a higher TMB level than those with a high risk score. In addition, patients with a high risk score had a higher TIDE score and a higher half maximal inhibitory concentration value of many therapeutic drugs than those with a low risk score.

CONCLUSION

We identified a novel cuproptosis-related lncRNA signature that could predict the prognosis and immune landscape of BLCA.

摘要

背景

膀胱癌(BLCA)是最致命的疾病之一,全球每年有超过 55 万例新发病例和 17 万例死亡。铜死亡是一种铜触发的程序性细胞死亡,与各种癌症的预后和免疫反应有关。长链非编码 RNA(lncRNA)可以作为一种预后生物标志物,参与 BLCA 的进展。

方法

使用来自癌症基因组图谱的数据,分析铜死亡相关 lncRNA 的基因表达谱。通过 Cox 回归分析和最小绝对收缩和选择算子分析,构建铜死亡相关 lncRNA 预后特征。通过 ROC 曲线和诺模图验证该特征的预测性能。我们还探讨了高低风险组之间免疫相关活性、肿瘤突变负担(TMB)、肿瘤免疫功能障碍和排除(TIDE)以及药物敏感性的差异。

结果

我们成功构建了一个 BLCA 的铜死亡相关 lncRNA 预后特征,包括 8 个 lncRNA(RNF139-AS1、LINC00996、NR2F2-AS1、AL590428.1、SEC24B-AS1、AC006566.1、UBE2Q1-AS1 和 AL021978.1)。多变量 Cox 分析表明,年龄、临床分期和风险评分是预测 BLCA 预后的独立危险因素。进一步分析表明,该特征不仅比其他临床特征具有更高的诊断效率,而且在预测 BLCA 的 1 年、3 年和 5 年总生存率方面也具有良好的性能。值得注意的是,风险评分较低的 BLCA 患者似乎与炎症性肿瘤免疫微环境有关,并且比风险评分较高的患者具有更高的 TMB 水平。此外,风险评分较高的患者的 TIDE 评分较高,许多治疗药物的半最大抑制浓度值也较高。

结论

我们确定了一个新的铜死亡相关 lncRNA 特征,可以预测 BLCA 的预后和免疫景观。

https://cdn.ncbi.nlm.nih.gov/pmc/blobs/6853/9701814/e39c000ef600/fimmu-13-1027449-g001.jpg

文献AI研究员

20分钟写一篇综述,助力文献阅读效率提升50倍。

立即体验

用中文搜PubMed

大模型驱动的PubMed中文搜索引擎

马上搜索

文档翻译

学术文献翻译模型,支持多种主流文档格式。

立即体验