Suppr超能文献

上皮细胞 TNF 控制细胞分化和 CFTR 活性以维持肠道粘蛋白的动态平衡。

Epithelial TNF controls cell differentiation and CFTR activity to maintain intestinal mucin homeostasis.

机构信息

Department of Orofacial Sciences and Program in Craniofacial Biology, and.

Department of Pharmaceutical Chemistry and TETRAD Program, UCSF, San Francisco, California, USA.

出版信息

J Clin Invest. 2023 Oct 16;133(20):e163591. doi: 10.1172/JCI163591.

Abstract

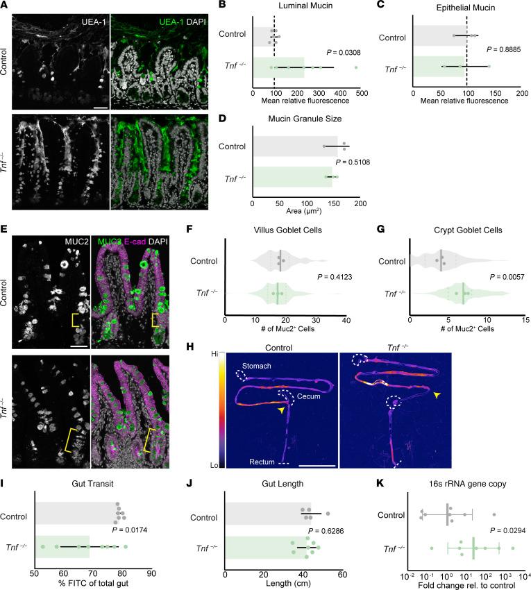
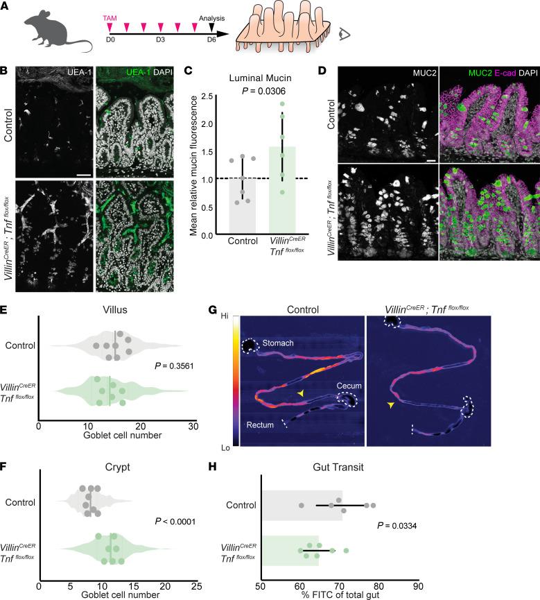
The gastrointestinal tract relies on the production, maturation, and transit of mucin to protect against pathogens and to lubricate the epithelial lining. Although the molecular and cellular mechanisms that regulate mucin production and movement are beginning to be understood, the upstream epithelial signals that contribute to mucin regulation remain unclear. Here, we report that the inflammatory cytokine tumor necrosis factor (TNF), generated by the epithelium, contributes to mucin homeostasis by regulating both cell differentiation and cystic fibrosis transmembrane conductance regulator (CFTR) activity. We used genetic mouse models and noninflamed samples from patients with inflammatory bowel disease (IBD) undergoing anti-TNF therapy to assess the effect of in vivo perturbation of TNF. We found that inhibition of epithelial TNF promotes the differentiation of secretory progenitor cells into mucus-producing goblet cells. Furthermore, TNF treatment and CFTR inhibition in intestinal organoids demonstrated that TNF promotes ion transport and luminal flow via CFTR. The absence of TNF led to slower gut transit times, which we propose results from increased mucus accumulation coupled with decreased luminal fluid pumping. These findings point to a TNF/CFTR signaling axis in the adult intestine and identify epithelial cell-derived TNF as an upstream regulator of mucin homeostasis.

摘要

胃肠道依赖于粘蛋白的产生、成熟和转运来抵御病原体并润滑上皮衬里。尽管调节粘蛋白产生和运动的分子和细胞机制开始被理解,但导致粘蛋白调节的上游上皮信号仍然不清楚。在这里,我们报告说,由上皮细胞产生的炎症细胞因子肿瘤坏死因子(TNF)通过调节细胞分化和囊性纤维化跨膜电导调节因子(CFTR)活性来促进粘蛋白的动态平衡。我们使用遗传小鼠模型和患有炎症性肠病(IBD)并接受抗 TNF 治疗的患者的非炎症样本来评估体内 TNF 扰动的影响。我们发现,上皮细胞 TNF 的抑制促进了分泌祖细胞向产生粘液的杯状细胞的分化。此外,在肠类器官中进行 TNF 处理和 CFTR 抑制的实验表明,TNF 通过 CFTR 促进离子转运和腔室流动。TNF 的缺失导致肠道转运时间变慢,我们认为这是由于粘液积累增加,同时腔室液体泵送减少所致。这些发现指出了成年肠道中的 TNF/CFTR 信号轴,并确定上皮细胞衍生的 TNF 是粘蛋白动态平衡的上游调节剂。

https://cdn.ncbi.nlm.nih.gov/pmc/blobs/646c/10575728/64ef3471ef82/jci-133-163591-g001.jpg

文献AI研究员

20分钟写一篇综述,助力文献阅读效率提升50倍。

立即体验

用中文搜PubMed

大模型驱动的PubMed中文搜索引擎

马上搜索

文档翻译

学术文献翻译模型,支持多种主流文档格式。

立即体验