Suppr超能文献

转录与环状挤压之间的竞争调节启动子和增强子动力学。

Competition between transcription and loop extrusion modulates promoter and enhancer dynamics.

作者信息

Sexton Tom, Platania Angeliki, Erb Cathie, Barbieri Mariano, Molcrette Bastien, Grandgirard Erwan, de Kort Marit, Meabum Karen, Taylor Tiegh, Shchuka Virlana, Kocanova Silvia, Oliveira Guilherme, Mitchell Jennifer, Soutoglou Evi, Lenstra Tineke, Molina Nacho, Papantonis Argyris, Bystricky Keratin

机构信息

IGBMC (Institute of Genetics and Molecular and Cellular Biology).

University Medical Center Gottingen.

出版信息

Res Sq. 2023 Aug 16:rs.3.rs-3164817. doi: 10.21203/rs.3.rs-3164817/v1.

Abstract

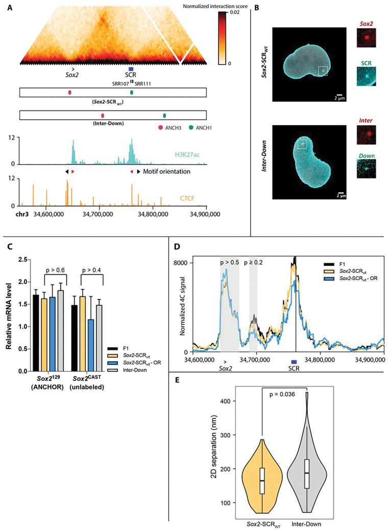
The spatiotemporal configuration of genes with distal regulatory elements, and the impact of chromatin mobility on transcription, remain unclear. Loop extrusion is an attractive model for bringing genetic elements together, but how this functionally interacts with transcription is also largely unknown. We combine live tracking of genomic loci and nascent transcripts with molecular dynamics simulations to assess the spatiotemporal arrangement of the gene and its enhancer, in response to a battery of perturbations. We find a close link between chromatin mobility and transcriptional status: active elements display more constrained mobility, consistent with confinement within specialized nuclear sites, and alterations in enhancer mobility distinguish poised from transcribing alleles. Strikingly, we find that whereas loop extrusion and transcription factor-mediated clustering contribute to promoter-enhancer proximity, they have antagonistic effects on chromatin dynamics. This provides an experimental framework for the underappreciated role of chromatin dynamics in genome regulation.

摘要

具有远端调控元件的基因的时空构型,以及染色质移动性对转录的影响,仍不清楚。环挤压是一种将遗传元件聚集在一起的有吸引力的模型,但它如何在功能上与转录相互作用在很大程度上也未知。我们将基因组位点和新生转录本的实时追踪与分子动力学模拟相结合,以评估基因及其增强子在一系列扰动下的时空排列。我们发现染色质移动性与转录状态之间存在密切联系:活跃元件显示出更受限的移动性,这与在特殊核位点内的限制一致,并且增强子移动性的改变区分了准备转录与正在转录的等位基因。令人惊讶的是,我们发现虽然环挤压和转录因子介导的聚集有助于启动子与增强子接近,但它们对染色质动力学具有拮抗作用。这为染色质动力学在基因组调控中未被充分认识的作用提供了一个实验框架。

https://cdn.ncbi.nlm.nih.gov/pmc/blobs/aba9/10462181/420e6a88d1b8/nihpp-rs3164817v1-f0001.jpg

文献AI研究员

20分钟写一篇综述,助力文献阅读效率提升50倍。

立即体验

用中文搜PubMed

大模型驱动的PubMed中文搜索引擎

马上搜索

文档翻译

学术文献翻译模型,支持多种主流文档格式。

立即体验