Suppr超能文献

DOCK8 通过调节糖酵解抑制脓毒症中性粒细胞的免疫功能。

DOCK8 inhibits the immune function of neutrophils in sepsis by regulating aerobic glycolysis.

机构信息

Clinical Laboratory, The Sixth Affiliated Hospital of Wenzhou Medical University, Lishui People's Hospital, Lishui City, China.

Department of Critical Care Medicine, The Sixth Affiliated Hospital of Wenzhou Medical University, Lishui People's Hospital, Lishui City, China.

出版信息

Immun Inflamm Dis. 2023 Aug;11(8):e965. doi: 10.1002/iid3.965.

Abstract

INTRODUCTION

This study endeavored to investigate the role of DOCK8 in modulating the immune function triggered by sepsis.

METHODS

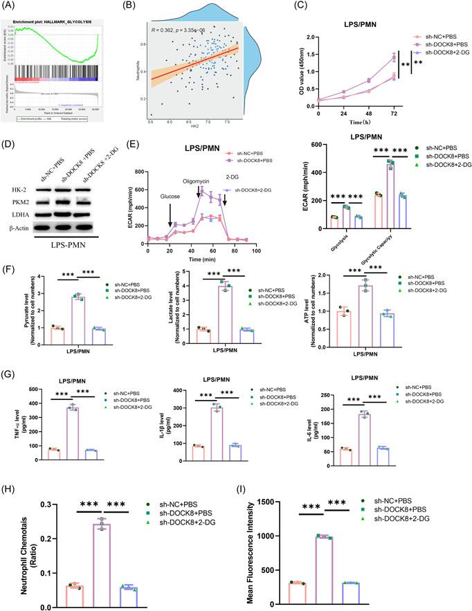
Expression of DOCK8 in the whole blood of sepsis patients and its enrichment pathways were assayed by bioinformatics. Pearson analysis was used to predict the relationship between glycolytic signaling pathway and its relevance to neutrophil function in sepsis. A sepsis mouse model was then built by performing cecal ligation and puncture treatment on male mice. Neutrophils were isolated, and their purity was tested by flow cytometry. Neutrophils were then stimulated by lipopolysaccharide to build a sepsis cell model. Next, quantitative reverse transcription polymerase chain reaction and CCK-8 were applied to test the expression of DOCK8 and cell viability, western blot to assay the expression of HK-2, PKM2, and LDHA proteins, ELISA to measure the concentrations of TNF-α, IL-1β, and IL-6, Transwell to detect the chemotaxis of neutrophils and flow cytometry to detect the phagocytic activity of neutrophils. Finally, in different treatment groups, we used Seahorse XF 96 to analyze the extracellular acidification rate (ECAR) of sepsis cells and used enzyme-linked immunosorbent assay to detect the contents of pyruvic acid, lactic acid, and ATP in sepsis cells.

RESULTS

DOCK8 was downregulated in sepsis blood and activated neutrophils. Aerobic glycolysis was positively correlated with sepsis. Activated neutrophils promoted the expression of inflammatory factors TNF-α, IL-1β, and IL-6. Low expression of DOCK8 facilitated the proliferation, chemotaxis, and phagocytic activity of sepsis cells and promoted the expression of inflammatory factors. Bioinformatics analysis revealed that DOCK8 was enriched in the glycolytic signaling pathway. Low expression of DOCK8 induced ECAR, promoted the protein expression of HK-2, PKM2 and LDHA, and favored the increase of pyruvate, lactate, and ATP contents. While 2-DG treatment could restore these effects.

CONCLUSION

DOCK8 may inhibit sepsis-induced neutrophil immune function by regulating aerobic glycolysis and causing excessive inflammation, which helps to explore potential therapeutic targets.

摘要

简介

本研究旨在探讨 DOCK8 在调节脓毒症引发的免疫功能中的作用。

方法

通过生物信息学检测脓毒症患者全血中 DOCK8 的表达及其富集途径。采用 Pearson 分析预测糖酵解信号通路与脓毒症中性粒细胞功能的相关性。然后对雄性小鼠进行盲肠结扎穿刺处理,建立脓毒症小鼠模型。分离中性粒细胞,流式细胞术检测其纯度。用脂多糖刺激中性粒细胞,建立脓毒症细胞模型。然后采用 qRT-PCR 和 CCK-8 检测 DOCK8 的表达和细胞活力,Western blot 检测 HK-2、PKM2 和 LDHA 蛋白的表达,ELISA 检测 TNF-α、IL-1β 和 IL-6 的浓度,Transwell 检测中性粒细胞的趋化作用,流式细胞术检测中性粒细胞的吞噬活性。最后,在不同处理组中,我们使用 Seahorse XF 96 分析脓毒症细胞的外酸化率(ECAR),并使用酶联免疫吸附测定法检测脓毒症细胞中丙酮酸、乳酸和 ATP 的含量。

结果

DOCK8 在脓毒症血液和激活的中性粒细胞中下调。有氧糖酵解与脓毒症呈正相关。激活的中性粒细胞促进 TNF-α、IL-1β 和 IL-6 等炎症因子的表达。DOCK8 低表达促进脓毒症细胞的增殖、趋化和吞噬活性,并促进炎症因子的表达。生物信息学分析显示,DOCK8 富集在糖酵解信号通路中。DOCK8 低表达诱导 ECAR,促进 HK-2、PKM2 和 LDHA 蛋白的表达,并有利于丙酮酸、乳酸和 ATP 含量的增加。而 2-DG 处理可以恢复这些作用。

结论

DOCK8 可能通过调节有氧糖酵解和引起过度炎症来抑制脓毒症引起的中性粒细胞免疫功能,有助于探索潜在的治疗靶点。

https://cdn.ncbi.nlm.nih.gov/pmc/blobs/603b/10461417/3fc661d24c67/IID3-11-e965-g001.jpg

文献AI研究员

20分钟写一篇综述,助力文献阅读效率提升50倍。

立即体验

用中文搜PubMed

大模型驱动的PubMed中文搜索引擎

马上搜索

文档翻译

学术文献翻译模型,支持多种主流文档格式。

立即体验