Suppr超能文献

内分泌干扰物将子宫平滑肌干细胞发育重编程与子宫肌瘤风险联系起来。

Developmental reprogramming of myometrial stem cells by endocrine disruptor linking to risk of uterine fibroids.

机构信息

Department of Obstetrics and Gynecology, University of Chicago, 5841 S. Maryland Ave., Chicago, IL, 60637, USA.

Division of Health Equities, Department of Population Sciences, City of Hope, Duarte, CA, 91010, USA.

出版信息

Cell Mol Life Sci. 2023 Aug 31;80(9):274. doi: 10.1007/s00018-023-04919-0.

Abstract

BACKGROUND

The stage, when tissues and organs are growing, is very vulnerable to environmental influences, but it's not clear how exposure during this time causes changes to the epigenome and increases the risk of hormone-related illnesses like uterine fibroids (UFs).

METHODS

Developmental reprogramming of myometrial stem cells (MMSCs), the putative origin from which UFs originate, was investigated in vitro and in the Eker rat model by RNA-seq, ChIP-seq, RRBS, gain/loss of function analysis, and luciferase activity assays.

RESULTS

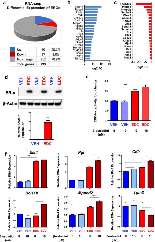
When exposed to the endocrine-disrupting chemical (EDC) diethylstilbestrol during Eker rat development, MMSCs undergo a reprogramming of their estrogen-responsive transcriptome. The reprogrammed genes in MMSCs are known as estrogen-responsive genes (ERGs) and are activated by mixed lineage leukemia protein-1 (MLL1) and DNA hypo-methylation mechanisms. Additionally, we observed a notable elevation in the expression of ERGs in MMSCs from Eker rats exposed to natural steroids after developmental exposure to EDC, thereby augmenting estrogen activity.

CONCLUSION

Our studies identify epigenetic mechanisms of MLL1/DNA hypo-methylation-mediated MMSC reprogramming. EDC exposure epigenetically targets MMSCs and leads to persistent changes in the expression of a subset of ERGs, imparting a hormonal imprint on the ERGs, resulting in a "hyper-estrogenic" phenotype, and increasing the hormone-dependent risk of UFs.

摘要

背景

组织和器官生长的阶段非常容易受到环境影响,但目前尚不清楚在此期间暴露于环境因素如何导致表观基因组发生变化,并增加与激素相关的疾病(如子宫肌瘤)的风险。

方法

通过 RNA-seq、ChIP-seq、RRBS、功能获得/缺失分析和荧光素酶活性测定,研究了子宫平滑肌干细胞(MMSCs)的发育重编程,该细胞是子宫肌瘤起源的假定来源。

结果

在 Eker 大鼠发育过程中暴露于内分泌干扰化学物质(EDC)己烯雌酚时,MMSCs 的雌激素反应转录组发生了重编程。MMSCs 中重编程的基因被称为雌激素反应基因(ERGs),并受混合谱系白血病蛋白-1(MLL1)和 DNA 低甲基化机制的激活。此外,我们还观察到,在发育过程中暴露于 EDC 后,暴露于天然类固醇的 Eker 大鼠的 MMSCs 中 ERGs 的表达显著升高,从而增强了雌激素活性。

结论

我们的研究确定了 MLL1/DNA 低甲基化介导的 MMSC 重编程的表观遗传机制。EDC 暴露靶向 MMSCs,并导致一组 ERGs 的表达持续变化,赋予 ERGs 激素印记,导致“高雌激素”表型,并增加激素依赖性子宫肌瘤的风险。

https://cdn.ncbi.nlm.nih.gov/pmc/blobs/d30a/11073266/758adfa97f01/18_2023_4919_Fig1_HTML.jpg

文献AI研究员

20分钟写一篇综述,助力文献阅读效率提升50倍。

立即体验

用中文搜PubMed

大模型驱动的PubMed中文搜索引擎

马上搜索

文档翻译

学术文献翻译模型,支持多种主流文档格式。

立即体验