Suppr超能文献

单细胞大规模并行多重微生物测序 (M3-seq) 可识别稀有细菌种群并分析噬菌体感染情况。

Single-cell massively-parallel multiplexed microbial sequencing (M3-seq) identifies rare bacterial populations and profiles phage infection.

机构信息

Lewis-Sigler Institute for Integrative Genomics, Princeton University, Princeton, NJ, USA.

Department of Molecular Biology, Princeton University, Princeton, NJ, USA.

出版信息

Nat Microbiol. 2023 Oct;8(10):1846-1862. doi: 10.1038/s41564-023-01462-3. Epub 2023 Aug 31.

Abstract

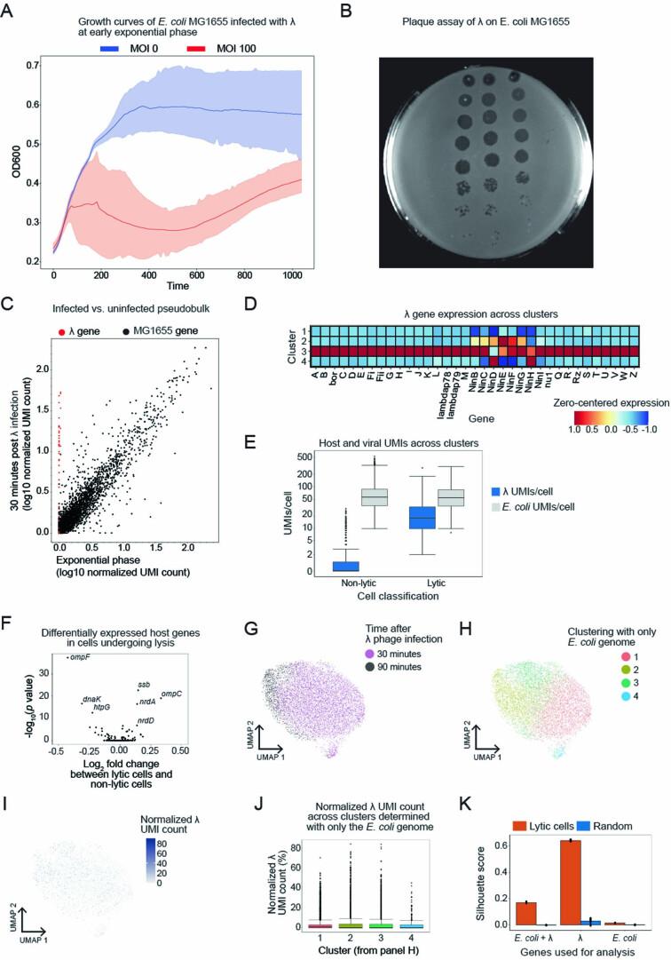
Bacterial populations are highly adaptive. They can respond to stress and survive in shifting environments. How the behaviours of individual bacteria vary during stress, however, is poorly understood. To identify and characterize rare bacterial subpopulations, technologies for single-cell transcriptional profiling have been developed. Existing approaches show some degree of limitation, for example, in terms of number of cells or transcripts that can be profiled. Due in part to these limitations, few conditions have been studied with these tools. Here we develop massively-parallel, multiplexed, microbial sequencing (M3-seq)-a single-cell RNA-sequencing platform for bacteria that pairs combinatorial cell indexing with post hoc rRNA depletion. We show that M3-seq can profile bacterial cells from different species under a range of conditions in single experiments. We then apply M3-seq to hundreds of thousands of cells, revealing rare populations and insights into bet-hedging associated with stress responses and characterizing phage infection.

摘要

细菌种群具有很强的适应性。它们可以应对压力并在不断变化的环境中生存。然而,个体细菌在压力下的行为如何变化,这一点还不太清楚。为了识别和描述罕见的细菌亚群,已经开发出了用于单细胞转录谱分析的技术。现有的方法在某种程度上存在一定的局限性,例如,能够分析的细胞数量或转录本数量有限。部分由于这些限制,这些工具很少用于研究某些条件。在这里,我们开发了一种大规模并行、多重、微生物测序(M3-seq)——一种用于细菌的单细胞 RNA 测序平台,它将组合细胞索引与事后 rRNA 耗竭相结合。我们表明,M3-seq 可以在单个实验中对不同物种的细菌细胞在一系列条件下进行分析。然后,我们将 M3-seq 应用于数十万计的细胞,揭示了稀有群体,并深入了解与压力反应相关的风险分散以及噬菌体感染的特征。

https://cdn.ncbi.nlm.nih.gov/pmc/blobs/49a8/10522482/2ca44f144654/41564_2023_1462_Fig1_HTML.jpg

文献AI研究员

20分钟写一篇综述,助力文献阅读效率提升50倍。

立即体验

用中文搜PubMed

大模型驱动的PubMed中文搜索引擎

马上搜索

文档翻译

学术文献翻译模型,支持多种主流文档格式。

立即体验