Suppr超能文献

基于 γδ-T 细胞来源的细胞外囊泡的肿瘤疫苗发挥双重抗肿瘤活性。

Tumor vaccine based on extracellular vesicles derived from γδ-T cells exerts dual antitumor activities.

机构信息

Department of Paediatrics & Adolescent Medicine, Li Ka Shing Faculty of Medicine, The University of Hong Kong, Hong Kong SAR, China.

Department of Data Sciences, Dana-Farber Cancer Institute, Harvard University, Boston, Massachusetts, USA.

出版信息

J Extracell Vesicles. 2023 Sep;12(9):e12360. doi: 10.1002/jev2.12360.

Abstract

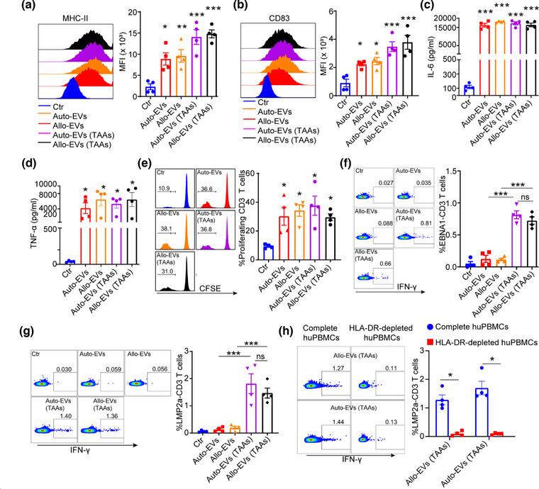
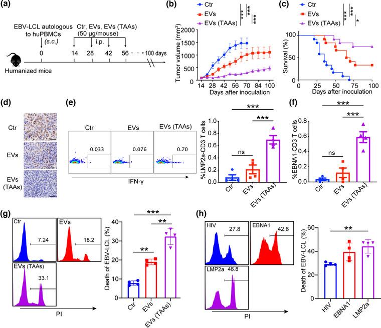
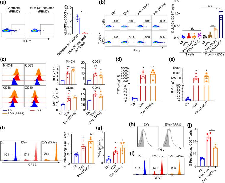
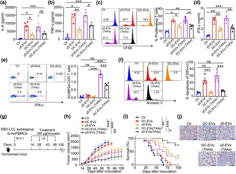
γδ-T cells are innate-like T cells with dual antitumor activities. They can directly eradicate tumor cells and function as immunostimulatory cells to promote antitumor immunity. Previous studies have demonstrated that small extracellular vesicles (EVs) derived from γδ-T cells (γδ-T-EVs) inherited the dual antitumor activities from their parental cells. However, it remains unknown whether γδ-T-EVs can be designed as tumors vaccine to improve therapeutic efficacy. Here, we found that γδ-T-EVs had immune adjuvant effects on antigen-presenting cells, as revealed by enhanced expression of antigen-presenting and co-stimulatory molecules, secretion of pro-inflammatory cytokines and antigen-presenting ability of DCs after γδ-T-EVs treatment. The γδ-T-EVs-based vaccine was designed by loading tumor-associated antigens (TAAs) into γδ-T-EVs. Compared with γδ-T-EVs, the γδ-T-EVs-based vaccine effectively promoted more tumor-specific T-cell responses. In addition, the vaccine regimen preserved direct antitumor effects and induced tumor cell apoptosis. Interestingly, the allogeneic γδ-T-EVs-based vaccine showed comparable preventive and therapeutic antitumor effects to their autologous counterparts, indicating a better way of centralization and standardization in clinical practice. Furthermore, the allogeneic γδ-T-EVs-based vaccine displayed advantages over the DC-EVs-based vaccine through their dual antitumor activities. This study provides a proof-of-concept for using the allogeneic γδ-T-EVs-based vaccine in cancer control.

摘要

γδ-T 细胞是具有双重抗肿瘤活性的固有样 T 细胞。它们可以直接清除肿瘤细胞,并作为免疫刺激细胞促进抗肿瘤免疫。先前的研究表明,源自 γδ-T 细胞的小细胞外囊泡(γδ-T-EVs)从其亲本细胞中继承了双重抗肿瘤活性。然而,目前尚不清楚是否可以将 γδ-T-EVs 设计为肿瘤疫苗来提高治疗效果。在这里,我们发现 γδ-T-EVs 对抗原呈递细胞具有免疫佐剂作用,这表现为抗原呈递和共刺激分子的表达增强、DCs 分泌的促炎细胞因子增加以及抗原呈递能力增强。通过将肿瘤相关抗原(TAAs)加载到 γδ-T-EVs 中,设计了基于 γδ-T-EVs 的疫苗。与 γδ-T-EVs 相比,基于 γδ-T-EVs 的疫苗可有效促进更多的肿瘤特异性 T 细胞反应。此外,该疫苗方案保留了直接抗肿瘤作用并诱导肿瘤细胞凋亡。有趣的是,同种异体 γδ-T-EVs 疫苗与自体疫苗具有相当的预防和治疗抗肿瘤作用,这表明在临床实践中具有更好的集中化和标准化方法。此外,基于 γδ-T-EVs 的疫苗通过其双重抗肿瘤活性优于基于 DC-EVs 的疫苗。这项研究为使用同种异体 γδ-T-EVs 疫苗进行癌症控制提供了概念验证。

https://cdn.ncbi.nlm.nih.gov/pmc/blobs/74b9/10471836/4c2d9d718d66/JEV2-12-12360-g002.jpg

文献AI研究员

20分钟写一篇综述,助力文献阅读效率提升50倍。

立即体验

用中文搜PubMed

大模型驱动的PubMed中文搜索引擎

马上搜索

文档翻译

学术文献翻译模型,支持多种主流文档格式。

立即体验