Suppr超能文献

表达单克隆抗体的髓样吞噬细胞的非调理素依赖性抗原特异性识别。

Opsonization-independent antigen-specific recognition by myeloid phagocytes expressing monoclonal antibodies.

机构信息

Institute for Clinical Chemistry, University Medicine Mannheim, Mannheim, Germany.

Mannheim Institute of Innate Immunoscience, Medical Faculty Mannheim of Heidelberg University, Mannheim, Germany.

出版信息

Sci Adv. 2023 Sep;9(35):eadg1812. doi: 10.1126/sciadv.adg1812. Epub 2023 Sep 1.

Abstract

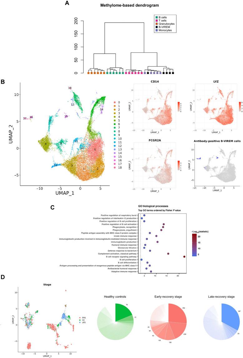
This report demonstrates a novel class of innate immune cells designated "variable immunoreceptor-expressing myeloids" (VIREMs). Using single-cell transcriptomics and genome-wide epigenetic profiling, we establish that VIREMs are myeloid cells unrelated to lymphocytes. We visualize the phenotype of B-VIREMs that are capable of genetically recombining and expressing antibody genes, the exclusive hallmark function of B lymphocytes. These cells, designated B-VIREMs, display monoclonal antibody cell surface signatures and regularly circulate in the blood of healthy individuals. Single-cell data reveal clonal expansion of circulating B-VIREMs as a dynamic response to disease stimuli. Live-cell imaging models suggest that B-VIREMs load their own Fc receptors with endogenous antibodies during vesicle transport to the cell surface. A first cloned B-VIREM-derived antibody (Vab1) specifically binds stomatin, a ubiquitous scaffold protein that is strictly expressed intracellularly, allowing Vab1-bearing macrophages to phagocytose cell debris without requiring prior opsonization. Our results suggest important antigen-specific tissue maintenance functionalities in these innate immune cells.

摘要

本报告展示了一类新型的固有免疫细胞,命名为“可变免疫受体表达髓系细胞”(Variable Immunoreceptor-Expressing Myeloids,VIREMs)。通过单细胞转录组学和全基因组表观遗传谱分析,我们确定 VIREMs 是与淋巴细胞无关的髓系细胞。我们观察到了具有基因重组和表达抗体基因能力的 B-VIREMs 的表型,这是 B 淋巴细胞独有的标志性功能。这些细胞被命名为 B-VIREMs,它们具有单克隆抗体的细胞表面特征,并且在健康个体的血液中经常循环。单细胞数据揭示了循环 B-VIREMs 的克隆扩增是对疾病刺激的动态反应。活细胞成像模型表明,B-VIREMs 在囊泡运输到细胞表面的过程中,将自身的 Fc 受体与内源性抗体结合。第一个克隆的 B-VIREM 衍生抗体(Vab1)特异性结合位于细胞内严格表达的泛素结合蛋白 stonatin,使携带 Vab1 的巨噬细胞能够吞噬细胞碎片,而无需预先调理。我们的结果表明,这些固有免疫细胞具有重要的抗原特异性组织维持功能。

https://cdn.ncbi.nlm.nih.gov/pmc/blobs/1c01/11314243/8f5fe5aca8f7/sciadv.adg1812-f1.jpg

文献AI研究员

20分钟写一篇综述,助力文献阅读效率提升50倍。

立即体验

用中文搜PubMed

大模型驱动的PubMed中文搜索引擎

马上搜索

文档翻译

学术文献翻译模型,支持多种主流文档格式。

立即体验