Suppr超能文献

贝伐珠单抗诱导的巨噬细胞活化导致实体瘤治疗获益:I/II 期首次人体 MATINS 试验。

Bexmarilimab-induced macrophage activation leads to treatment benefit in solid tumors: The phase I/II first-in-human MATINS trial.

机构信息

MediCity Research Laboratory and InFLAMES Flagship, University of Turku, Turku, Finland; Turku Doctoral Program of Molecular Medicine, University of Turku, Turku, Finland.

Institut Gustave Roussy, Paris and Centre Leon Berard in Lyon, Lyon, France.

出版信息

Cell Rep Med. 2023 Dec 19;4(12):101307. doi: 10.1016/j.xcrm.2023.101307. Epub 2023 Dec 5.

Abstract

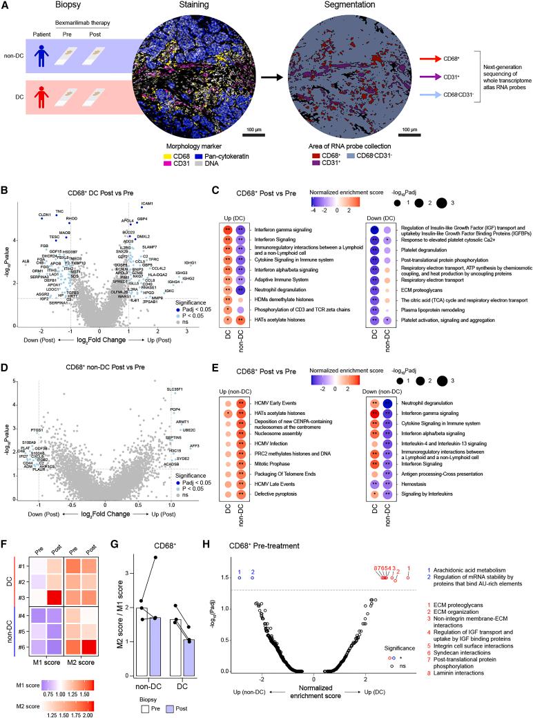
Macrophage Clever-1 contributes to impaired antigen presentation and suppression of anti-tumor immunity. This first-in-human trial investigates the safety and tolerability of Clever-1 blockade with bexmarilimab in patients with treatment-refractory solid tumors and assesses preliminary anti-tumor efficacy, pharmacodynamics, and immunologic correlates. Bexmarilimab shows no dose-limiting toxicities in part I (n = 30) and no additional safety signals in part II (n = 108). Disease control (DC) rates of 25%-40% are observed in cutaneous melanoma, gastric, hepatocellular, estrogen receptor-positive breast, and biliary tract cancers. DC associates with improved survival in a landmark analysis and correlates with high pre-treatment intratumoral Clever-1 positivity and increasing on-treatment serum interferon γ (IFNγ) levels. Spatial transcriptomics profiling of DC and non-DC tumors demonstrates bexmarilimab-induced macrophage activation and stimulation of IFNγ and T cell receptor signaling selectively in DC patients. These data suggest that bexmarilimab therapy is well tolerated and show that macrophage targeting can promote immune activation and tumor control in late-stage cancer.

摘要

巨噬细胞聪明 1 有助于抗原呈递受损和抑制抗肿瘤免疫。这项首次人体试验研究了 bexmarilimab 阻断巨噬细胞聪明 1 在治疗难治性实体瘤患者中的安全性和耐受性,并评估了初步的抗肿瘤疗效、药效学和免疫相关性。在 I 期(n=30)中,bexmarilimab 没有观察到剂量限制毒性,在 II 期(n=108)中没有发现其他安全信号。在皮肤黑色素瘤、胃癌、肝细胞癌、雌激素受体阳性乳腺癌和胆道癌中观察到 25%-40%的疾病控制(DC)率。在一个标志性分析中,DC 与改善的生存相关,并且与高预处理肿瘤内聪明 1 阳性和治疗过程中血清干扰素 γ(IFNγ)水平升高相关。对 DC 和非 DC 肿瘤的空间转录组学分析表明,bexmarilimab 诱导巨噬细胞活化,并选择性地在 DC 患者中刺激 IFNγ 和 T 细胞受体信号。这些数据表明,bexmarilimab 治疗耐受性良好,并表明靶向巨噬细胞可以促进晚期癌症中的免疫激活和肿瘤控制。

https://cdn.ncbi.nlm.nih.gov/pmc/blobs/2cb5/10772343/b4196bf4efd9/fx1.jpg

文献AI研究员

20分钟写一篇综述,助力文献阅读效率提升50倍。

立即体验

用中文搜PubMed

大模型驱动的PubMed中文搜索引擎

马上搜索

文档翻译

学术文献翻译模型,支持多种主流文档格式。

立即体验