Suppr超能文献

溶酶体相关基因:肺腺癌的一个新的预后标志物。

Lysosome-related genes: A new prognostic marker for lung adenocarcinoma.

机构信息

The Affiliated Lihuili Hospital, Health Science Center, Ningbo University, Ningbo, China.

Health Science Center, Ningbo University, Ningbo, China.

出版信息

Medicine (Baltimore). 2023 Sep 1;102(35):e34844. doi: 10.1097/MD.0000000000034844.

Abstract

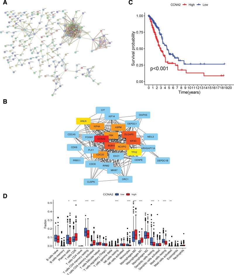
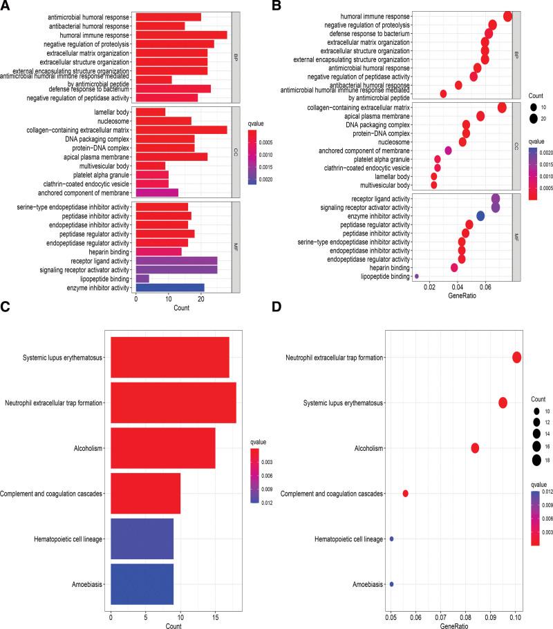
Currently, a reliable early prognostic marker has not been identified for lung adenocarcinoma (LUAD), the most common malignancy. Recent studies demonstrated that lysosomal rupture is involved in cancer migration, progression, and immune microenvironment formation. We performed a bioinformatics analysis of lysosomal rupture to investigate whether lysosome-related genes (LRGs) are key in LUAD. The analysis identified 23 LRGs. Cytoscape visualization identified 10 core genes (CCNA2, DLGAP5, BUB1B, KIF2C, PBK, CDC20, NCAPG, ASPM, KIF4A, ANLN). With the 23 LRGs, we established a new risk scoring rule to classify patients with LUAD into high- and low-risk groups and verified the accuracy of the risk score by receiver operating characteristic curves and established a nomogram to evaluate clinical patients. Immunotherapy effectiveness between the high- and low-risk groups was evaluated based on the tumor mutational burden and analyses of immune cell infiltration and drug sensitivity. Pathway enrichment analysis revealed that lysosomes were closely associated with glucose metabolism, amino acid metabolism, and the immune response in patients with LUAD. Lysosomes are a likely new therapeutic target and provide new directions and ideas for treating and managing patients with LUAD.

摘要

目前,尚未发现肺腺癌(LUAD)这种最常见恶性肿瘤的可靠早期预后标志物。最近的研究表明,溶酶体破裂与癌症迁移、进展和免疫微环境形成有关。我们对溶酶体破裂进行了生物信息学分析,以研究溶酶体相关基因(LRGs)是否是 LUAD 的关键。该分析确定了 23 个 LRGs。Cytoscape 可视化确定了 10 个核心基因(CCNA2、DLGAP5、BUB1B、KIF2C、PBK、CDC20、NCAPG、ASPM、KIF4A、ANLN)。利用这 23 个 LRGs,我们建立了一个新的风险评分规则,将 LUAD 患者分为高风险和低风险组,并通过接收者操作特征曲线验证了风险评分的准确性,并建立了一个列线图来评估临床患者。根据肿瘤突变负担以及免疫细胞浸润和药物敏感性分析,评估了高风险组和低风险组之间的免疫治疗效果。通路富集分析表明,LUAD 患者的溶酶体与葡萄糖代谢、氨基酸代谢和免疫反应密切相关。溶酶体可能是一个新的治疗靶点,为 LUAD 的治疗和管理提供了新的方向和思路。

https://cdn.ncbi.nlm.nih.gov/pmc/blobs/2cfd/10476855/ca54f817718a/medi-102-e34844-g001.jpg

文献AI研究员

20分钟写一篇综述,助力文献阅读效率提升50倍。

立即体验

用中文搜PubMed

大模型驱动的PubMed中文搜索引擎

马上搜索

文档翻译

学术文献翻译模型,支持多种主流文档格式。

立即体验