Suppr超能文献

METTL3 诱导的长链非编码 RNA GBAP1 通过激活 BMP/SMAD 通路促进肝癌进展。

METTL3-induced lncRNA GBAP1 promotes hepatocellular carcinoma progression by activating BMP/SMAD pathway.

机构信息

Department of Hepatobiliary Surgery, The First Affiliated Hospital of Xi'an Jiaotong University, Xi'an, 710061, Shaanxi, China.

Department of Geriatric Surgery, The First Affiliated Hospital of Xi'an Jiaotong University, Xi'an, 710061, Shaanxi, China.

出版信息

Biol Direct. 2023 Sep 1;18(1):53. doi: 10.1186/s13062-023-00409-2.

Abstract

BACKGROUND

Hepatocellular carcinoma (HCC) is one of the most common and challenging cancers in the world. N6-methyladenosine (mA) modification and long non-coding RNAs (lncRNAs) play critical roles in the progression of HCC. However, there are few reports on genome-wide screening and functional annotations of mA-methylated lncRNAs in HCC.

METHODS

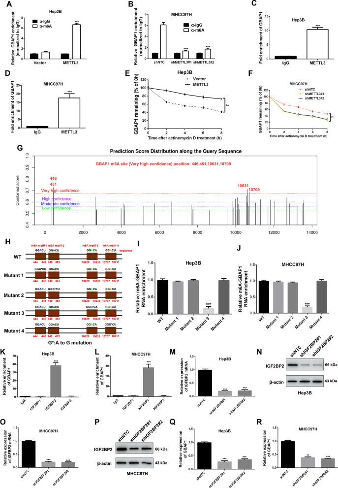
The expression levels of mA methyltransferase METTL3 and the association with the prognosis in HCC were determined by RT-qPCR, public dataset platforms. Then, RNA-seq, Pearson correlation analysis, MeRIP-qPCR, RNA half-life assay, gene site-directed mutation, RIP assay and RT-qPCR analysis were employed to determine the downstream target of METTL3 in HCC. Subsequently, the expression levels and roles of lncRNA glucosylceramidase beta pseudogene 1 (GBAP1) in HCC were determined by Kaplan-meier curves, RT-qPCR, in vitro functional experiments and in vivo tumorigenesis and lung metastasis models. Then, the downstream target and pathway of GBAP1 were explored by GO biological process, KEGG pathway enrichment, luciferase reporter assay, RIP assay and rescue experiments and so on.

RESULTS

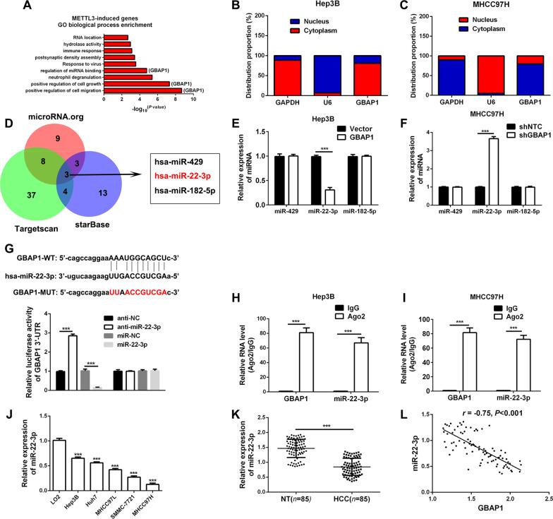
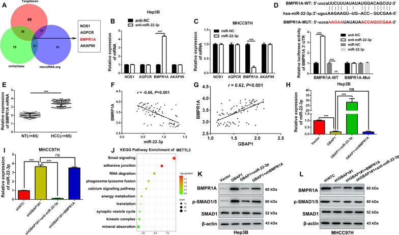
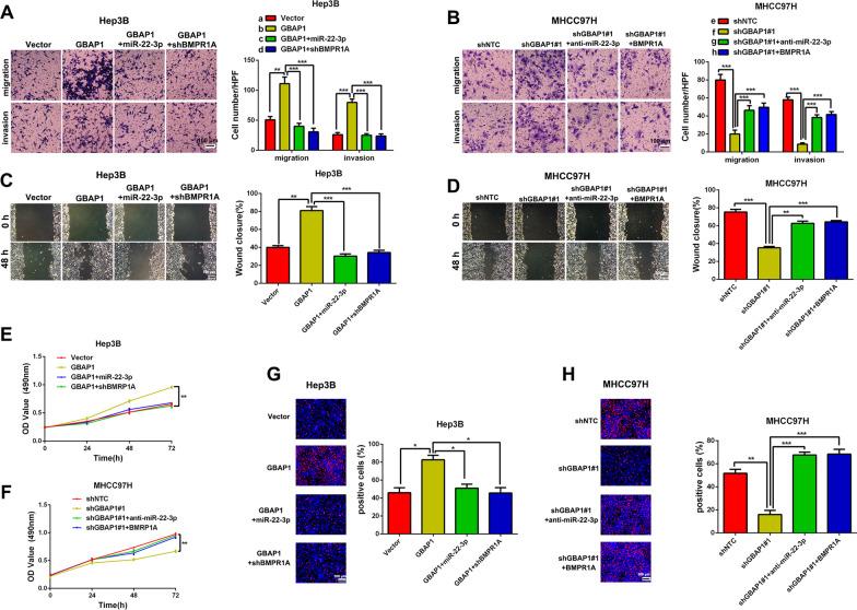
METTL3 was upregulated in HCC and closely related to HCC prognosis. And METTL3 induced GBAP1 expression by acting as the mA writer of GBAP1 and IGF2BP2 worked as its mA reader. Clinically, GBAP1 expression was significantly associated with tumor size, venous infiltration, TNM stage and prognosis of HCC, Functionally, GBAP1 promoted HCC metastasis and growth both in vitro and in vivo. Furthermore, GBAP1 acted as the molecular sponge for miR-22-3p to increase the expression of bone morphogenetic protein receptor type 1A (BMPR1A), which then activated BMP/SMAD pathway in HCC cells.

CONCLUSIONS

Our findings demonstrated that METTL3-induced GBAP1 promoted migration, invasion and proliferation of HCC cells via GBAP1/miR-22-3p/BMPR1A/SMAD axis. GBAP1 could be a potential prognosis indicator and therapeutic target for HCC.

摘要

背景

肝细胞癌(HCC)是世界上最常见和最具挑战性的癌症之一。N6-甲基腺苷(m6A)修饰和长非编码 RNA(lncRNA)在 HCC 的进展中起着关键作用。然而,关于 HCC 中 m6A 甲基化 lncRNA 的全基因组筛选和功能注释的报道很少。

方法

通过 RT-qPCR、公共数据集平台确定 m6A 甲基转移酶 METTL3 的表达水平及其与 HCC 预后的关联。然后,采用 RNA-seq、Pearson 相关分析、MeRIP-qPCR、RNA 半衰期测定、基因定点突变、RIP 测定和 RT-qPCR 分析,确定 METTL3 在 HCC 中的下游靶标。随后,通过 Kaplan-Meier 曲线、RT-qPCR、体外功能实验和体内肿瘤发生和肺转移模型确定 lncRNA 葡糖脑苷脂酶β假基因 1(GBAP1)在 HCC 中的表达水平和作用。然后,通过 GO 生物过程、KEGG 通路富集、荧光素酶报告基因测定、RIP 测定和拯救实验等方法探讨 GBAP1 的下游靶标和通路。

结果

METTL3 在 HCC 中上调,与 HCC 预后密切相关。METTL3 通过作为 GBAP1 的 m6A 写入器,诱导 GBAP1 表达,IGF2BP2 作为其 m6A 阅读器。临床上,GBAP1 的表达与 HCC 的肿瘤大小、静脉浸润、TNM 分期和预后显著相关,功能上,GBAP1 促进 HCC 的转移和生长,无论是在体外还是体内。此外,GBAP1 作为 miR-22-3p 的分子海绵,增加骨形态发生蛋白受体 1A(BMPR1A)的表达,然后激活 HCC 细胞中的 BMP/SMAD 通路。

结论

我们的研究结果表明,METTL3 诱导的 GBAP1 通过 GBAP1/miR-22-3p/BMPR1A/SMAD 轴促进 HCC 细胞的迁移、侵袭和增殖。GBAP1 可能是 HCC 的一个潜在预后标志物和治疗靶点。

https://cdn.ncbi.nlm.nih.gov/pmc/blobs/fde8/10472583/d187fc4b5749/13062_2023_409_Fig1_HTML.jpg

文献AI研究员

20分钟写一篇综述,助力文献阅读效率提升50倍。

立即体验

用中文搜PubMed

大模型驱动的PubMed中文搜索引擎

马上搜索

文档翻译

学术文献翻译模型,支持多种主流文档格式。

立即体验