Suppr超能文献

CD4 T 细胞中的 DNA 甲基化模式将银屑病患者与健康对照区分开来,也将皮肤银屑病与银屑病关节炎区分开来。

DNA methylation patterns in CD4 T-cells separate psoriasis patients from healthy controls, and skin psoriasis from psoriatic arthritis.

机构信息

Department of Women's & Children's Health, Institute of Life Course and Medical Sciences, University of Liverpool, Liverpool, United Kingdom.

Università degli Studi di Genova, Dipartimento di Neuroscienze, Riabilitazione, Oftalmologia, Genetica e Scienze Materno-infantili (DINOGMI), Genoa, Italy.

出版信息

Front Immunol. 2023 Aug 15;14:1245876. doi: 10.3389/fimmu.2023.1245876. eCollection 2023.

Abstract

BACKGROUND

Psoriasis is an autoimmune/inflammatory disorder primarily affecting the skin. Chronic joint inflammation triggers the diagnosis of psoriatic arthritis (PsA) in approximately one-third of psoriasis patients. Although joint disease typically follows the onset of skin psoriasis, in around 15% of cases it is the initial presentation, which can result in diagnostic delays. The pathophysiological mechanisms underlying psoriasis and PsA are not yet fully understood, but there is evidence pointing towards epigenetic dysregulation involving CD4 and CD8 T-cells.

OBJECTIVES

The aim of this study was to investigate disease-associated DNA methylation patterns in CD4 T-cells from psoriasis and PsA patients that may represent potential diagnostic and/or prognostic biomarkers.

METHODS

PBMCs were collected from 12 patients with chronic plaque psoriasis and 8 PsA patients, and 8 healthy controls. CD4 T-cells were separated through FACS sorting, and DNA methylation profiling was performed (Illumina EPIC850K arrays). Bioinformatic analyses, including gene ontology (GO) and KEGG pathway analysis, were performed using R. To identify genes under the control of interferon (IFN), the database was consulted, and DNA Methylation Scores were calculated.

RESULTS

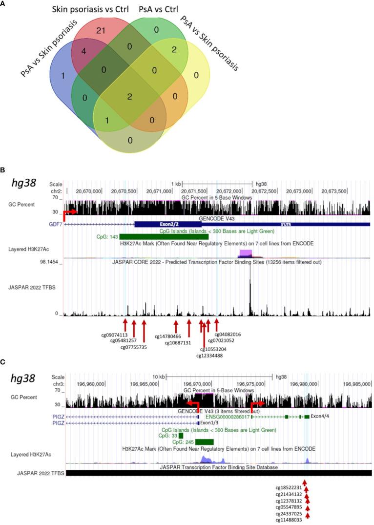
Numbers and proportions of CD4 T-cell subsets (naïve, central memory, effector memory, CD45RA re-expressing effector memory cells) did not vary between controls, skin psoriasis and PsA patients. 883 differentially methylated positions (DMPs) affecting 548 genes were identified between controls and "all" psoriasis patients. Principal component and partial least-squares discriminant analysis separated controls from skin psoriasis and PsA patients. GO analysis considering promoter DMPs delivered hypermethylation of genes involved in "regulation of wound healing, spreading of epidermal cells", "negative regulation of cell-substrate junction organization" and "negative regulation of focal adhesion assembly". Comparing controls and "all" psoriasis, a majority of DMPs mapped to IFN-related genes (69.2%). Notably, DNA methylation profiles also distinguished skin psoriasis from PsA patients (2,949 DMPs/1,084 genes) through genes affecting "cAMP-dependent protein kinase inhibitor activity" and "cAMP-dependent protein kinase regulator activity". Treatment with cytokine inhibitors (IL-17/TNF) corrected DNA methylation patterns of IL-17/TNF-associated genes, and methylation scores correlated with skin disease activity scores (PASI).

CONCLUSION

DNA methylation profiles in CD4 T-cells discriminate between skin psoriasis and PsA. DNA methylation signatures may be applied for quantification of disease activity and patient stratification towards individualized treatment.

摘要

背景

银屑病是一种主要影响皮肤的自身免疫/炎症性疾病。慢性关节炎症导致约三分之一的银屑病患者被诊断为银屑病关节炎(PsA)。尽管关节疾病通常发生在皮肤银屑病之后,但在大约 15%的病例中,它是首发表现,这可能导致诊断延迟。银屑病和 PsA 的病理生理机制尚未完全阐明,但有证据表明涉及 CD4 和 CD8 T 细胞的表观遗传失调。

目的

本研究旨在研究来自银屑病和 PsA 患者的 CD4 T 细胞中与疾病相关的 DNA 甲基化模式,这些模式可能代表潜在的诊断和/或预后生物标志物。

方法

从 12 名慢性斑块状银屑病患者和 8 名 PsA 患者以及 8 名健康对照者中采集 PBMCs。通过 FACS 分选分离 CD4 T 细胞,并进行 DNA 甲基化谱分析(Illumina EPIC850K 阵列)。使用 R 进行包括基因本体论(GO)和 KEGG 通路分析在内的生物信息学分析。为了识别受干扰素(IFN)调控的基因,查阅了数据库,并计算了 DNA 甲基化评分。

结果

在对照者、皮肤银屑病患者和 PsA 患者之间,CD4 T 细胞亚群(幼稚、中央记忆、效应记忆、CD45RA 再表达效应记忆细胞)的数量和比例没有差异。在对照者和“所有”银屑病患者之间鉴定出 883 个影响 548 个基因的差异甲基化位置(DMP)。主成分和偏最小二乘判别分析将对照者与皮肤银屑病和 PsA 患者区分开来。考虑启动子 DMP 的 GO 分析提供了参与“伤口愈合调节、表皮细胞扩散”、“细胞-基质连接组织的负调控”和“焦点附着组装的负调控”的基因的高甲基化。与“所有”银屑病相比,对照者中大多数 DMP 映射到 IFN 相关基因(69.2%)。值得注意的是,DNA 甲基化谱还通过影响“cAMP 依赖性蛋白激酶抑制剂活性”和“cAMP 依赖性蛋白激酶调节剂活性”的基因将皮肤银屑病与 PsA 患者区分开来(2949 个 DMP/1084 个基因)。用细胞因子抑制剂(IL-17/TNF)治疗可纠正 IL-17/TNF 相关基因的 DNA 甲基化模式,且甲基化评分与皮肤疾病活动评分(PASI)相关。

结论

CD4 T 细胞中的 DNA 甲基化谱可区分皮肤银屑病和 PsA。DNA 甲基化特征可用于定量疾病活动度和患者分层,以实现个体化治疗。

https://cdn.ncbi.nlm.nih.gov/pmc/blobs/5da4/10472451/376cbbc09c0c/fimmu-14-1245876-g001.jpg

文献AI研究员

20分钟写一篇综述,助力文献阅读效率提升50倍。

立即体验

用中文搜PubMed

大模型驱动的PubMed中文搜索引擎

马上搜索

文档翻译

学术文献翻译模型,支持多种主流文档格式。

立即体验