Suppr超能文献

癌症相关剪接因子 RBM39 的 RNA 结合和自身调控的分子基础。

Molecular basis of RNA-binding and autoregulation by the cancer-associated splicing factor RBM39.

机构信息

ETH Zurich, Department of Biology, Institute of Biochemistry, 8093, Zurich, Switzerland.

University of Bordeaux, Inserm U1212, CNRS UMR5320, ARNA Laboratory, 33077, Bordeaux, France.

出版信息

Nat Commun. 2023 Sep 4;14(1):5366. doi: 10.1038/s41467-023-40254-5.

Abstract

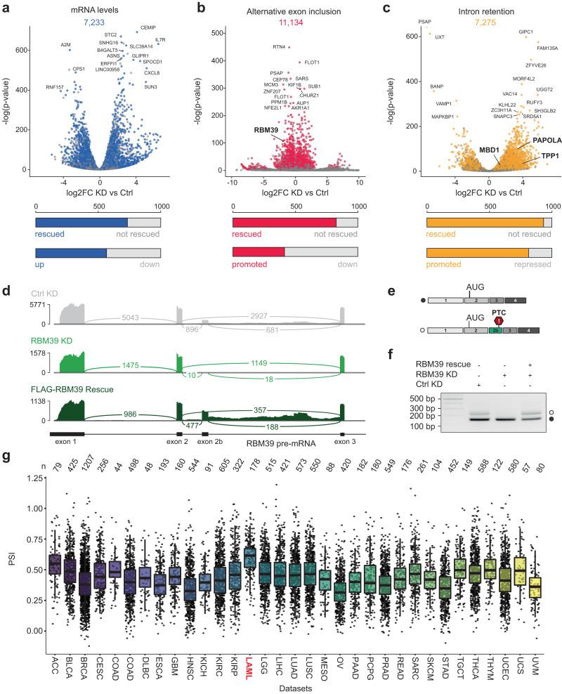
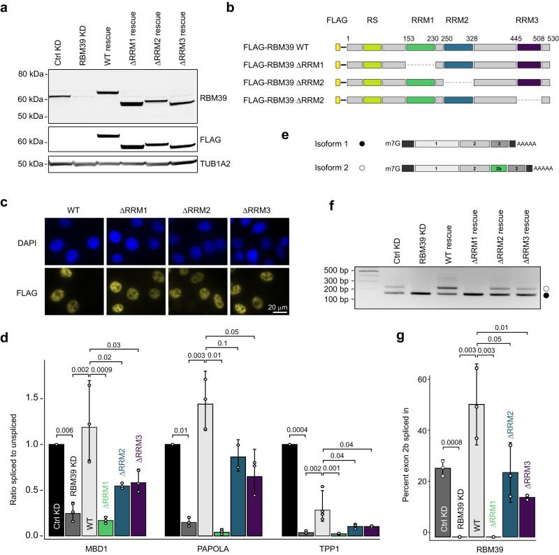
Pharmacologic depletion of RNA-binding motif 39 (RBM39) using aryl sulfonamides represents a promising anti-cancer therapy but requires high levels of the adaptor protein DCAF15. Consequently, novel approaches to deplete RBM39 in an DCAF15-independent manner are required. Here, we uncover that RBM39 autoregulates via the inclusion of a poison exon into its own pre-mRNA and identify the cis-acting elements that govern this regulation. We also determine the NMR solution structures of RBM39's tandem RNA recognition motifs (RRM1 and RRM2) bound to their respective RNA targets, revealing how RRM1 recognises RNA stem loops whereas RRM2 binds specifically to single-stranded N(G/U)NUUUG. Our results support a model where RRM2 selects the 3'-splice site of a poison exon and the RRM3 and RS domain stabilise the U2 snRNP at the branchpoint. Our work provides molecular insights into RBM39-dependent 3'-splice site selection and constitutes a solid basis to design alternative anti-cancer therapies.

摘要

使用芳基磺胺类药物耗尽 RNA 结合基序 39(RBM39)代表了一种有前途的抗癌疗法,但需要高水平的衔接蛋白 DCAF15。因此,需要寻找新的方法来以 DCAF15 独立的方式耗尽 RBM39。在这里,我们发现 RBM39 通过将自身的前体 mRNA 包含一个有毒外显子来自我调节,并确定了控制这种调节的顺式作用元件。我们还确定了 RBM39 的串联 RNA 识别基序(RRM1 和 RRM2)与其各自 RNA 靶标的 NMR 溶液结构,揭示了 RRM1 如何识别 RNA 茎环,而 RRM2 特异性结合单链 N(G/U)NUUUG。我们的结果支持了这样一种模型,即 RRM2 选择有毒外显子的 3'-剪接位点,而 RRM3 和 RS 结构域使 U2 snRNP 稳定在分支点。我们的工作为 RBM39 依赖性 3'-剪接位点选择提供了分子见解,并为设计替代抗癌疗法奠定了坚实的基础。

https://cdn.ncbi.nlm.nih.gov/pmc/blobs/019b/10477243/00e3076f661f/41467_2023_40254_Fig1_HTML.jpg

文献AI研究员

20分钟写一篇综述,助力文献阅读效率提升50倍。

立即体验

用中文搜PubMed

大模型驱动的PubMed中文搜索引擎

马上搜索

文档翻译

学术文献翻译模型,支持多种主流文档格式。

立即体验