Suppr超能文献

去泛素化酶 YOD1 调节 CDK1 的稳定性并驱动三阴性乳腺癌的肿瘤发生。

Deubiquitylase YOD1 regulates CDK1 stability and drives triple-negative breast cancer tumorigenesis.

机构信息

School of Chinese Medicine, School of Integrated Chinese and Western Medicine, Nanjing University of Chinese Medicine, Nanjing, Jiangsu, China.

Nanjing Hospital of Chinese Medicine, Nanjing University of Chinese Medicine, Nanjing, Jiangsu, China.

出版信息

J Exp Clin Cancer Res. 2023 Sep 4;42(1):228. doi: 10.1186/s13046-023-02781-3.

Abstract

BACKGROUND

Accumulating evidence has demonstrated that aberrant expression of deubiquitinating enzymes is associated with the initiation and progression of Triple-negative breast cancer (TNBC). The publicly available TCGA database of breast cancer data was used to analyze the OTUD deubiquitinating family members that were correlated with survival of breast cancer and ovarian tumor domain-containing 2 (OTUD-2), or YOD1 was identified. The aim of present study was to assess YOD1 expression and function in human TNBC and then explored the underlying molecular events.

METHODS

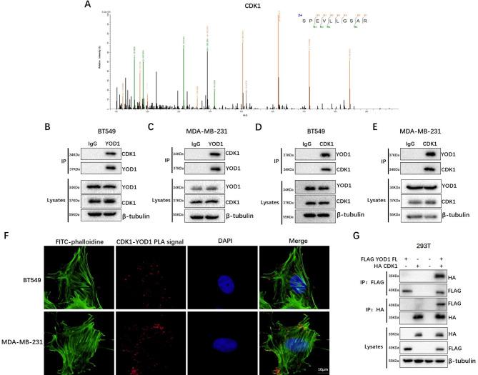
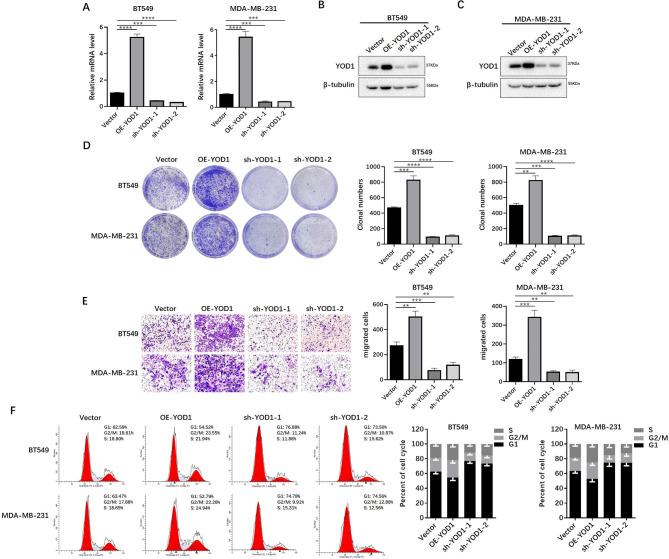
We detected the expression of YOD1 in 32 TNBC and 44 NTNBC samples by qRT-PCR, Western blot and immunohistochemistry. Manipulation of YOD1 expression was assessed in vitro and in vivo for TNBC cell proliferation, migration, invasion, cell-cycle and drug resistance, using colony formation assay, transwell assay, CCK8 assay, TUNEL assay, flow cytometric analysis and xenograft tumor assay. Next, proteomic analysis, Western blot, proximity ligation assay, Immunoprecipitation, and Immunofluorescence were conducted to assess downstream targets.

RESULTS

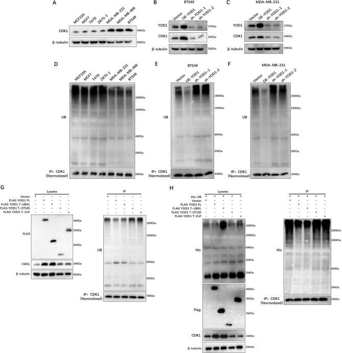
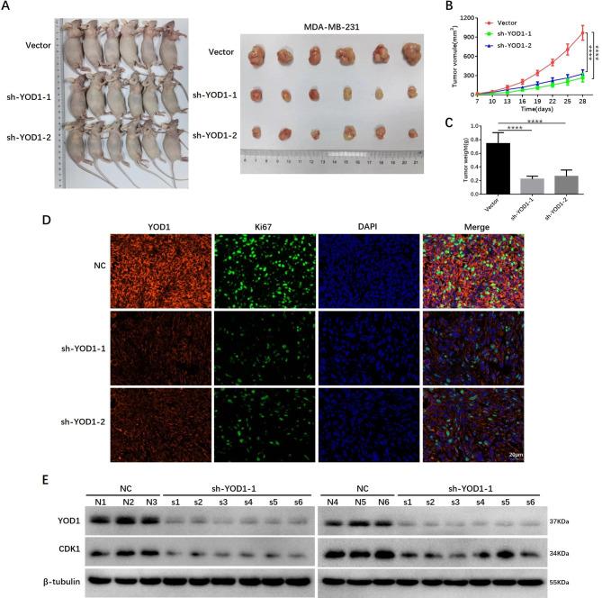
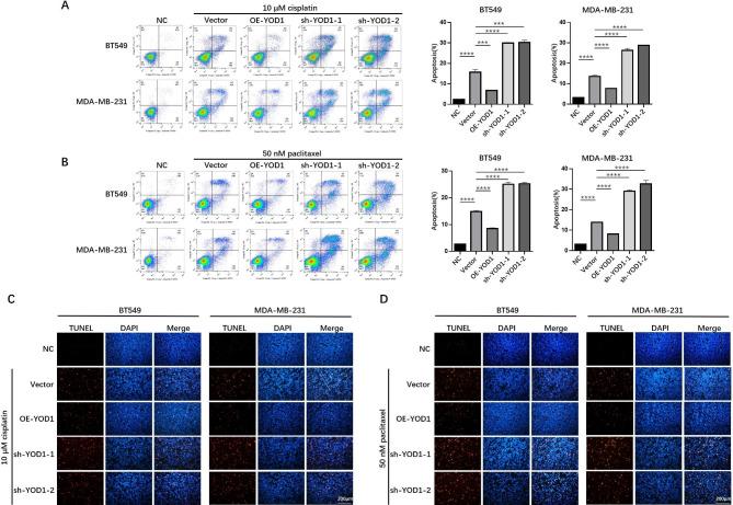
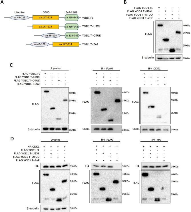
It was found that YOD1 was significantly upregulated in TNBC tissues compared with non-triple-negative breast cancer (NTNBC), which was positively correlated with poor survival in TNBC patients. Knockdown of YOD1 effectively inhibited TNBC cell migration, proliferation, cell cycle and resistance to cisplatin and paclitaxel. Mechanistically, YOD1 promoted TNBC progression in a manner dependent on its catalytic activity through binding with CDK1, leading to de-polyubiquitylation of CDK1 and upregulation of CDK1 expression. In addition, YOD1 overexpression was found to be correlated with CDK1 overexpression in human TNBC specimens. Finally, in vivo study demonstrated that YOD1 knockdown or YOD1 inhibitor could inhibit CDK1 expression and suppress the growth and metastasis of TNBC tumors.

CONCLUSION

Our study highlights that YOD1 functions as an oncogene in TNBC via binding to CDK1 and mediated its stability and oncogenic activity. Interfering with YOD1 expression or YOD1 inhibitor could suppress TNBC cells in vitro and in vivo, suggesting that YOD1 may prove to be a promising therapeutic target for TNBC.

摘要

背景

越来越多的证据表明,去泛素化酶的异常表达与三阴性乳腺癌(TNBC)的发生和发展有关。本研究旨在评估 YOD1 在人类 TNBC 中的表达和功能,并探讨其潜在的分子事件。方法:采用 qRT-PCR、Western blot 和免疫组化检测 32 例 TNBC 和 44 例非三阴性乳腺癌(NTNBC)组织中 YOD1 的表达。采用克隆形成实验、Transwell 实验、CCK8 实验、TUNEL 实验、流式细胞术分析和异种移植瘤实验检测 TNBC 细胞增殖、迁移、侵袭、细胞周期和耐药性的体外和体内 YOD1 表达的调控。接下来,进行蛋白质组分析、Western blot、临近连接分析、免疫沉淀和免疫荧光,以评估下游靶点。结果:与非三阴性乳腺癌(NTNBC)相比,YOD1 在 TNBC 组织中显著上调,且与 TNBC 患者的不良预后呈正相关。YOD1 敲低有效抑制 TNBC 细胞迁移、增殖、细胞周期和对顺铂和紫杉醇的耐药性。机制上,YOD1 通过与 CDK1 结合,以其催化活性依赖性方式促进 TNBC 进展,导致 CDK1 去泛素化和 CDK1 表达上调。此外,在人类 TNBC 标本中发现 YOD1 过表达与 CDK1 过表达相关。最后,体内研究表明,YOD1 敲低或 YOD1 抑制剂可抑制 TNBC 肿瘤中 CDK1 的表达并抑制其生长和转移。结论:我们的研究强调,YOD1 通过与 CDK1 结合并介导其稳定性和致癌活性,在 TNBC 中发挥癌基因作用。干扰 YOD1 的表达或 YOD1 抑制剂可在体外和体内抑制 TNBC 细胞,表明 YOD1 可能成为 TNBC 的有前途的治疗靶点。

https://cdn.ncbi.nlm.nih.gov/pmc/blobs/d191/10478497/f4c167fb3ff9/13046_2023_2781_Fig1_HTML.jpg

文献AI研究员

20分钟写一篇综述,助力文献阅读效率提升50倍。

立即体验

用中文搜PubMed

大模型驱动的PubMed中文搜索引擎

马上搜索

文档翻译

学术文献翻译模型,支持多种主流文档格式。

立即体验