Suppr超能文献

Ptpmt1 的缺失限制了线粒体对碳水化合物的利用,导致组织特异性敲除小鼠的肌肉萎缩和心力衰竭。

Loss of Ptpmt1 limits mitochondrial utilization of carbohydrates and leads to muscle atrophy and heart failure in tissue-specific knockout mice.

机构信息

Department of Pediatrics, Children Healthcare of Atlanta, Emory University School of Medicine, Atlanta, United States.

Department of Medicine, Case Western Reserve University, Cleveland, United States.

出版信息

Elife. 2023 Sep 6;12:RP86944. doi: 10.7554/eLife.86944.

Abstract

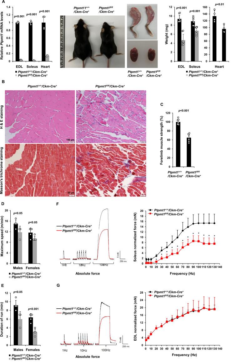
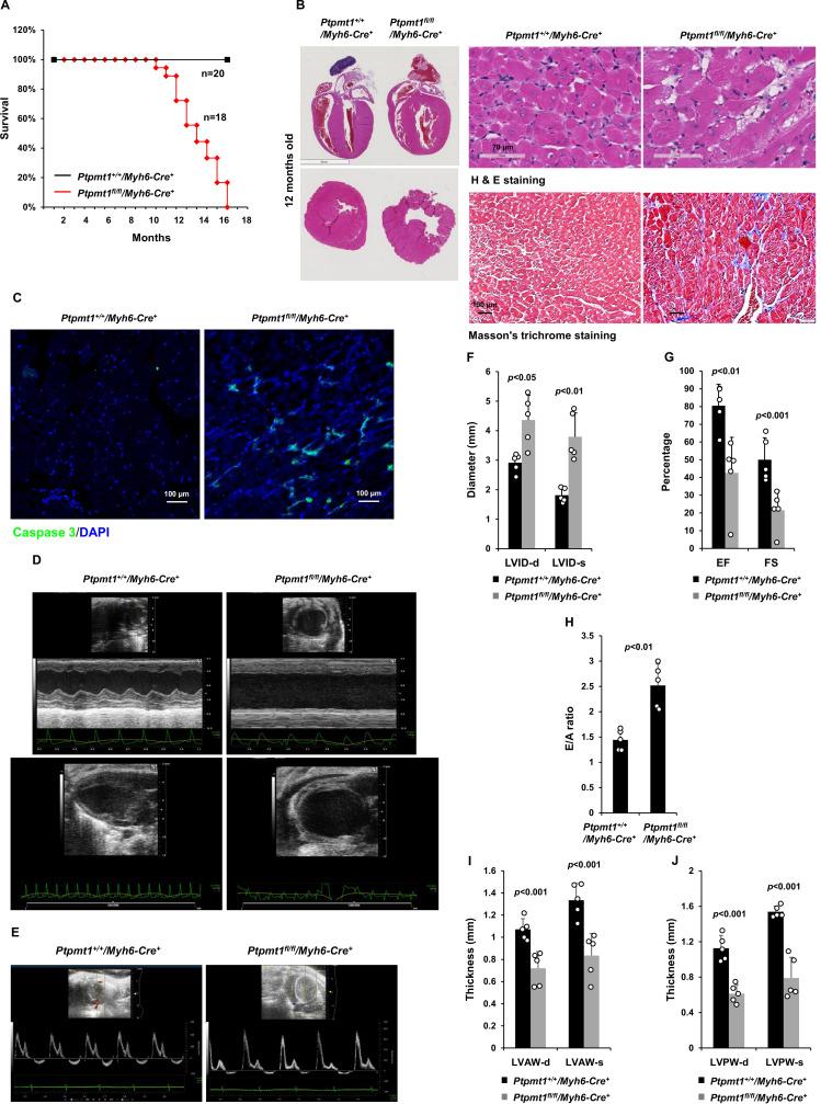
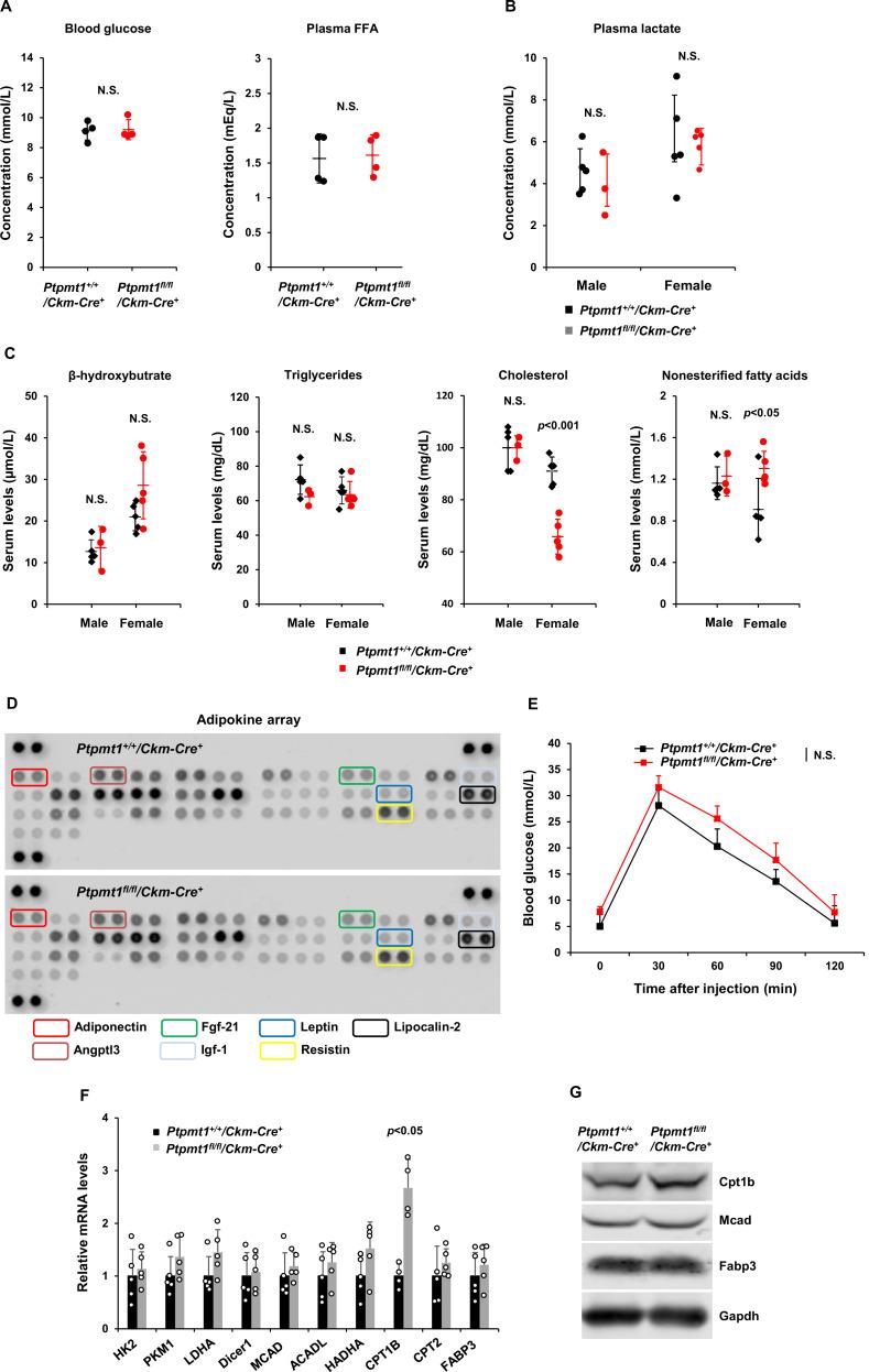
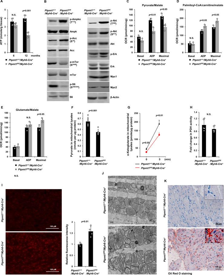
While mitochondria in different tissues have distinct preferences for energy sources, they are flexible in utilizing competing substrates for metabolism according to physiological and nutritional circumstances. However, the regulatory mechanisms and significance of metabolic flexibility are not completely understood. Here, we report that the deletion of , a mitochondria-based phosphatase, critically alters mitochondrial fuel selection - the utilization of pyruvate, a key mitochondrial substrate derived from glucose (the major simple carbohydrate), is inhibited, whereas the fatty acid utilization is enhanced. knockout does not impact the development of the skeletal muscle or heart. However, the metabolic inflexibility ultimately leads to muscular atrophy, heart failure, and sudden death. Mechanistic analyses reveal that the prolonged substrate shift from carbohydrates to lipids causes oxidative stress and mitochondrial destruction, which in turn results in marked accumulation of lipids and profound damage in the knockout muscle cells and cardiomyocytes. Interestingly, deletion from the liver or adipose tissue does not generate any local or systemic defects. These findings suggest that Ptpmt1 plays an important role in maintaining mitochondrial flexibility and that their balanced utilization of carbohydrates and lipids is essential for both the skeletal muscle and the heart despite the two tissues having different preferred energy sources.

摘要

虽然不同组织中的线粒体对能量来源有明显的偏好,但它们可以根据生理和营养状况灵活地利用竞争底物进行代谢。然而,代谢灵活性的调节机制和意义尚不完全清楚。在这里,我们报告说,基于线粒体的磷酸酶的缺失,会严重改变线粒体的燃料选择——抑制来自葡萄糖(主要的简单碳水化合物)的关键线粒体底物丙酮酸的利用,而脂肪酸的利用则增强。 敲除不会影响骨骼肌或心脏的发育。然而,代谢的不灵活性最终导致肌肉萎缩、心力衰竭和突然死亡。机制分析表明,从碳水化合物到脂质的长时间底物转移会导致氧化应激和线粒体破坏,这反过来又导致脂质的大量积累和 敲除肌肉细胞和心肌细胞的严重损伤。有趣的是,从肝脏或脂肪组织中删除 不会产生任何局部或全身缺陷。这些发现表明,Ptpmt1 在维持线粒体灵活性方面起着重要作用,尽管两种组织的首选能量来源不同,但它们对碳水化合物和脂质的平衡利用对骨骼肌和心脏都是必不可少的。

https://cdn.ncbi.nlm.nih.gov/pmc/blobs/ff23/10482430/e90beae2a8d4/elife-86944-fig1.jpg

文献AI研究员

20分钟写一篇综述,助力文献阅读效率提升50倍。

立即体验

用中文搜PubMed

大模型驱动的PubMed中文搜索引擎

马上搜索

文档翻译

学术文献翻译模型,支持多种主流文档格式。

立即体验