Suppr超能文献

[具体指标]与[具体指标]在结直肠癌中的预后价值:基于机器学习的综合生物信息学方法

The Prognostic Value of and in Colorectal Cancer: A Machine Learning-Based Integrated Bioinformatics Approach.

作者信息

Asadnia Alireza, Nazari Elham, Goshayeshi Ladan, Zafari Nima, Moetamani-Ahmadi Mehrdad, Goshayeshi Lena, Azari Haneih, Pourali Ghazaleh, Khalili-Tanha Ghazaleh, Abbaszadegan Mohammad Reza, Khojasteh-Leylakoohi Fatemeh, Bazyari MohammadJavad, Kahaei Mir Salar, Ghorbani Elnaz, Khazaei Majid, Hassanian Seyed Mahdi, Gataa Ibrahim Saeed, Kiani Mohammad Ali, Peters Godefridus J, Ferns Gordon A, Batra Jyotsna, Lam Alfred King-Yin, Giovannetti Elisa, Avan Amir

机构信息

Metabolic Syndrome Research Center, Mashhad University of Medical Sciences, Mashhad 91779-48564, Iran.

Medical Genetics Research Center, Mashhad University of Medical Sciences, Mashhad 91886-17871, Iran.

出版信息

Cancers (Basel). 2023 Aug 28;15(17):4300. doi: 10.3390/cancers15174300.

Abstract

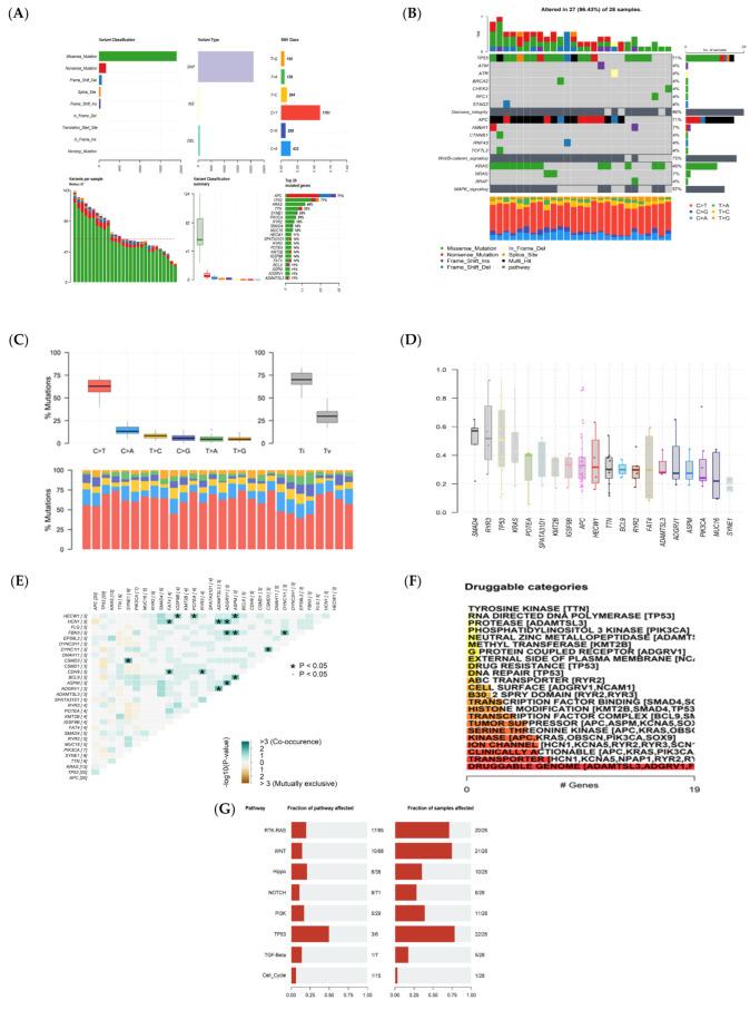
Colorectal cancer (CRC) is a common cancer associated with poor outcomes, underscoring a need for the identification of novel prognostic and therapeutic targets to improve outcomes. This study aimed to identify genetic variants and differentially expressed genes (DEGs) using genome-wide DNA and RNA sequencing followed by validation in a large cohort of patients with CRC. Whole genome and gene expression profiling were used to identify DEGs and genetic alterations in 146 patients with CRC. Gene Ontology, Reactom, GSEA, and Human Disease Ontology were employed to study the biological process and pathways involved in CRC. Survival analysis on dysregulated genes in patients with CRC was conducted using Cox regression and Kaplan-Meier analysis. The STRING database was used to construct a protein-protein interaction (PPI) network. Moreover, candidate genes were subjected to ML-based analysis and the Receiver operating characteristic (ROC) curve. Subsequently, the expression of the identified genes was evaluated by Real-time PCR (RT-PCR) in another cohort of 64 patients with CRC. Gene variants affecting the regulation of candidate gene expressions were further validated followed by Whole Exome Sequencing (WES) in 15 patients with CRC. A total of 3576 DEGs in the early stages of CRC and 2985 DEGs in the advanced stages of CRC were identified. and genes were identified as potential prognostic markers. Moreover, the combination of and genes was sensitive, and the two were considered specific markers, with an area under the curve (AUC) of 0.934, 1.00, and 0.986, respectively. The expression levels of these two genes were higher in patients with CRC. Moreover, our data identified two novel genetic variants-the rs925939730 variant in and the rs1428982750 variant in -as being potentially involved in the regulation of gene expression. Our findings provide a proof of concept for the prognostic values of two novel genes- and -and their associated variants (rs925939730 and rs1428982750) in CRC, supporting further functional analyses to evaluate the value of emerging biomarkers in colorectal cancer.

摘要

结直肠癌(CRC)是一种常见癌症,预后较差,这凸显了识别新的预后和治疗靶点以改善预后的必要性。本研究旨在通过全基因组DNA和RNA测序识别基因变异和差异表达基因(DEGs),随后在一大群CRC患者中进行验证。使用全基因组和基因表达谱分析来识别146例CRC患者中的DEGs和基因改变。采用基因本体论、Reactom、基因集富集分析(GSEA)和人类疾病本体论来研究CRC涉及的生物学过程和途径。使用Cox回归和Kaplan-Meier分析对CRC患者中失调基因进行生存分析。利用STRING数据库构建蛋白质-蛋白质相互作用(PPI)网络。此外,对候选基因进行基于机器学习的分析和受试者工作特征(ROC)曲线分析。随后,通过实时定量聚合酶链反应(RT-PCR)在另一组64例CRC患者中评估所鉴定基因的表达。通过全外显子组测序(WES)在15例CRC患者中进一步验证影响候选基因表达调控的基因变异。在CRC早期共鉴定出3576个DEGs,在CRC晚期鉴定出2985个DEGs。 和 基因被鉴定为潜在的预后标志物。此外, 和 基因的组合具有敏感性,二者被认为是特异性标志物,曲线下面积(AUC)分别为0.934、1.00和0.986。这两个基因在CRC患者中的表达水平较高。此外,我们的数据鉴定出两个新的基因变异—— 中的rs925939730变异和 中的rs1428982750变异——可能参与基因表达调控。我们的研究结果为两个新基因—— 和 及其相关变异(rs925939730和rs1428982750)在CRC中的预后价值提供了概念验证,支持进一步的功能分析以评估结直肠癌中新兴生物标志物的价值。

https://cdn.ncbi.nlm.nih.gov/pmc/blobs/8016/10486397/fc358bd6f34e/cancers-15-04300-g001a.jpg

文献AI研究员

20分钟写一篇综述,助力文献阅读效率提升50倍。

立即体验

用中文搜PubMed

大模型驱动的PubMed中文搜索引擎

马上搜索

文档翻译

学术文献翻译模型,支持多种主流文档格式。

立即体验