Suppr超能文献

运动训练和绿原酸补充对糖尿病前期小鼠肝脂代谢的影响。

Effects Of Exercise Training And Chlorogenic Acid Supplementation On Hepatic Lipid Metabolism In Prediabetes Mice.

机构信息

Department of Exercise Physiology, Faculty of Sport Sciences, University of Isfahan, Isfahan, Iran.

Department of Reproductive Biotechnology, Reproductive Biomedicine Research Center, ACECR, Royan Institute for Biotechnology, Isfahan, Iran.

出版信息

Diabetes Metab J. 2023 Nov;47(6):771-783. doi: 10.4093/dmj.2022.0265. Epub 2023 Sep 8.

Abstract

BACKGRUOUND

Since prediabetes is a risk factor for metabolic syndromes, it is important to promote a healthy lifestyle to prevent prediabetes. This study aimed to determine the effects of green coffee (GC), chlorogenic acid (CGA) intake, and exercise training (EX) on hepatic lipid metabolism in prediabetes male C57BL/6 mice.

METHODS

Forty-nine mice were randomly divided into two groups feeding with a normal diet (n=7) or a high-fat diet (HFD, n=42) for 12 weeks. Then, HFD mice were further divided into six groups (n=7/group): control (pre-D), GC, CGA, EX, GC+EX, and CGA+EX. After additional 10 weeks under the same diet, plasma, and liver samples were obtained.

RESULTS

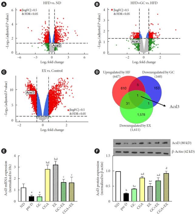
HFD-induced prediabetes conditions with increases in body weight, glucose, insulin, insulin resistance, and lipid profiles were alleviated in all treatment groups. Acsl3, a candidate gene identified through an in silico approach, was lowered in the pre-D group, while treatments partly restored it. HFD induced adverse alterations of de novo lipogenesis- and β oxidation-associated molecules in the liver. However, GC and CGA supplementation and EX reversed or ameliorated these changes. In most cases, GC or CGA supplementation combined with EX has no synergistic effect and the GC group had similar results to the CGA group.

CONCLUSION

These findings suggest that regular exercise is an effective non-therapeutic approach for prediabetes, and CGA supplementation could be an alternative to partially mimic the beneficial effects of exercise on prediabetes.

摘要

背景

由于糖尿病前期是代谢综合征的一个危险因素,因此促进健康的生活方式以预防糖尿病前期非常重要。本研究旨在确定绿咖啡(GC)、绿原酸(CGA)摄入和运动训练(EX)对糖尿病前期雄性 C57BL/6 小鼠肝脏脂质代谢的影响。

方法

49 只小鼠被随机分为两组,分别喂食正常饮食(n=7)或高脂肪饮食(HFD,n=42)12 周。然后,HFD 小鼠进一步分为六组(n=7/组):对照组(pre-D)、GC、CGA、EX、GC+EX 和 CGA+EX。在相同饮食下再进行 10 周后,采集血浆和肝脏样本。

结果

HFD 诱导的糖尿病前期状态,表现为体重、血糖、胰岛素、胰岛素抵抗和血脂谱的增加,在所有治疗组中均得到缓解。通过计算机方法鉴定的候选基因 Acsl3 在 pre-D 组中降低,而治疗部分恢复了它。HFD 诱导肝脏中从头合成和β氧化相关分子的不利改变。然而,GC 和 CGA 补充和 EX 逆转或改善了这些变化。在大多数情况下,GC 或 CGA 补充与 EX 结合没有协同作用,GC 组的结果与 CGA 组相似。

结论

这些发现表明,定期运动是治疗糖尿病前期的有效非治疗方法,CGA 补充可能是部分模拟运动对糖尿病前期有益作用的替代方法。

https://cdn.ncbi.nlm.nih.gov/pmc/blobs/7e20/10695722/a9cb14e3359e/dmj-2022-0265f1.jpg

文献AI研究员

20分钟写一篇综述,助力文献阅读效率提升50倍。

立即体验

用中文搜PubMed

大模型驱动的PubMed中文搜索引擎

马上搜索

文档翻译

学术文献翻译模型,支持多种主流文档格式。

立即体验