Suppr超能文献

己酸可改善高脂饮食喂养小鼠的代谢健康。

Hexanoic Acid Improves Metabolic Health in Mice Fed High-Fat Diet.

作者信息

Ikeda Takako, Takii Kumika, Omichi Yuna, Nishimoto Yuki, Ichikawa Daisuke, Matsunaga Tomoka, Kawauchi Ami, Kimura Ikuo

机构信息

Laboratory of Molecular Neurobiology, Graduate School of Biostudies, Kyoto University, Sakyo-ku, Kyoto 606-8501, Japan.

Department of Molecular Endocrinology, Graduate School of Pharmaceutical Sciences, Kyoto University, Sakyo-ku, Kyoto 606-8501, Japan.

出版信息

Nutrients. 2025 Sep 4;17(17):2868. doi: 10.3390/nu17172868.

Abstract

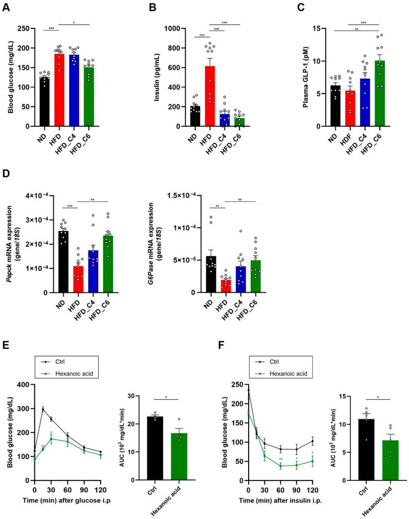
Overweight and obesity are currently a worldwide problem, with undesirable health consequences, such as type 2 diabetes. Therefore, much attention has been paid to preventing obesity through diet. Free fatty acids (FFAs) serve as signaling molecules in many biological processes, leading to increased energy expenditure and insulin secretion. Short-chain fatty acids (SCFAs) such as acetic, propionic and butyric acid are bioactive metabolites produced by gut microbes, and their beneficial effects on host metabolism are well studied. However, the effects of hexanoic acid on metabolism are poorly understood. Male C57BL/6J mice were fed a normal chow diet, a high-fat diet (HFD), an HFD containing 5% butyric acid or an HFD containing 5% hexanoic acid for 4 weeks, and the effects of hexanoic acid on their lipid and glucose metabolisms were examined. Dietary supplementation of hexanoic acid or butyric acid for 4 weeks prevented HFD-induced obesity and fat accumulation in the white adipose tissues. Both FFAs also suppressed the elevated plasma non-esterified fatty acid (NEFA) levels and hepatic triglyceride content in the mice fed an HFD. In addition, butyric acid and hexanoic acid decreased the elevated expression of genes involved in fatty acid biosynthesis in the white adipose tissues under HFD conditions. Hyperinsulinemia induced by HFD feeding was attenuated by oral intake of butyric acid or hexanoic acid, whereas hyperglycemia under HFD feeding was improved only through oral administration of hexanoic acid. Hexanoic acid increased plasma glucagon-like peptide-1 (GLP-1) levels and the expression of genes associated with gluconeogenesis. The intraperitoneal glucose tolerance test (IPGTT) and the insulin tolerance test (ITT) revealed that the oral administration of hexanoic acid significantly enhanced glucose tolerance and insulin sensitivity. This study highlights the importance of hexanoic acid in improving lipid and glucose metabolisms. Hexanoic acid, as well as butyric acid, is a remarkable FFA with anti-obesity properties. Furthermore, hexanoic acid is more potent in maintaining glucose homeostasis than butyric acid. Thus, our findings provide insight into the development of functional foods which could prevent obesity-related diseases such as type 2 diabetes.

摘要

超重和肥胖目前是一个全球性问题,会带来诸如2型糖尿病等不良健康后果。因此,通过饮食预防肥胖受到了广泛关注。游离脂肪酸(FFA)在许多生物过程中充当信号分子,可导致能量消耗增加和胰岛素分泌。短链脂肪酸(SCFA),如乙酸、丙酸和丁酸,是肠道微生物产生的生物活性代谢产物,它们对宿主代谢的有益作用已得到充分研究。然而,己酸对代谢的影响却知之甚少。将雄性C57BL/6J小鼠分别喂食正常饲料、高脂饮食(HFD)、含5%丁酸的HFD或含5%己酸的HFD,持续4周,然后检测己酸对它们脂质和葡萄糖代谢的影响。膳食中补充己酸或丁酸4周可预防HFD诱导的肥胖以及白色脂肪组织中的脂肪堆积。这两种游离脂肪酸还能抑制喂食HFD小鼠的血浆非酯化脂肪酸(NEFA)水平升高和肝脏甘油三酯含量。此外,丁酸和己酸可降低HFD条件下白色脂肪组织中参与脂肪酸生物合成的基因的高表达。喂食HFD诱导的高胰岛素血症可通过口服丁酸或己酸得到缓解,而喂食HFD时的高血糖仅通过口服己酸得到改善。己酸可提高血浆胰高血糖素样肽-1(GLP-1)水平以及与糖异生相关的基因的表达。腹腔内葡萄糖耐量试验(IPGTT)和胰岛素耐量试验(ITT)表明,口服己酸可显著增强葡萄糖耐量和胰岛素敏感性。这项研究突出了己酸在改善脂质和葡萄糖代谢方面的重要性。己酸以及丁酸是具有抗肥胖特性的显著游离脂肪酸。此外,己酸在维持葡萄糖稳态方面比丁酸更有效。因此,我们的研究结果为开发可预防肥胖相关疾病如2型糖尿病的功能性食品提供了思路。

https://cdn.ncbi.nlm.nih.gov/pmc/blobs/2461/12430857/445094940c9c/nutrients-17-02868-g001.jpg

文献AI研究员

20分钟写一篇综述,助力文献阅读效率提升50倍。

立即体验

用中文搜PubMed

大模型驱动的PubMed中文搜索引擎

马上搜索

文档翻译

学术文献翻译模型,支持多种主流文档格式。

立即体验