Suppr超能文献

中性粒细胞胞外诱捕网通过调节 TLR4/RIPK3/FUNDC1 所需的线粒体自噬加重缺血再灌注引起的肠道上皮细胞坏死性凋亡。

Neutrophil extracellular traps aggravate intestinal epithelial necroptosis in ischaemia-reperfusion by regulating TLR4/RIPK3/FUNDC1-required mitophagy.

机构信息

Division of Trauma and Acute Care Surgery, Department of Surgery, Jinling Hospital, Affiliated Hospital of Medical School, Nanjing University, Nanjing, Jiangsu Province, China.

Division of Trauma and Acute Care Surgery, Jinling Hospital, School of Medicine, Southeast University, Nanjing, Jiangsu Province, China.

出版信息

Cell Prolif. 2024 Jan;57(1):e13538. doi: 10.1111/cpr.13538. Epub 2023 Sep 10.

Abstract

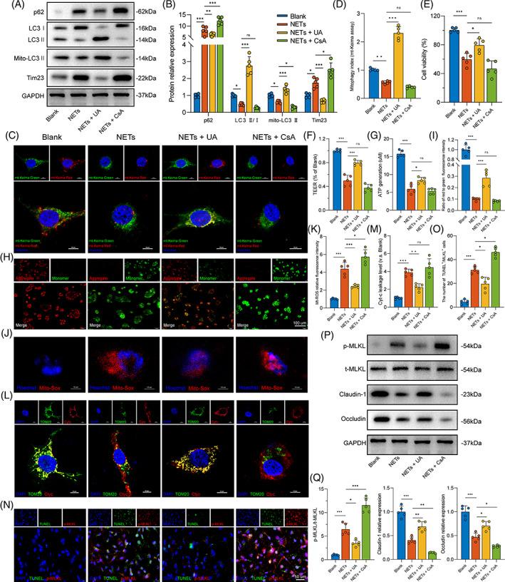
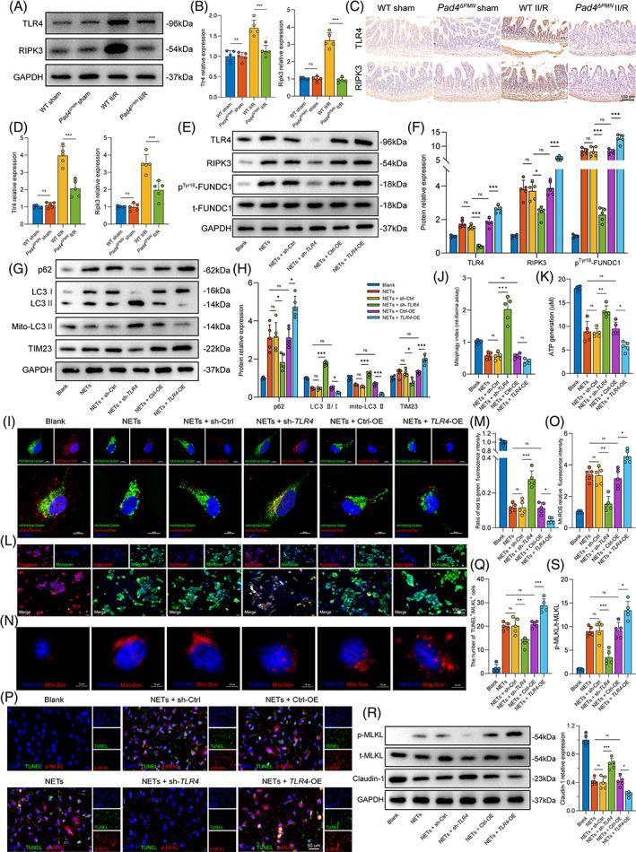
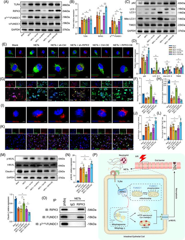
Neutrophil extracellular trap (NET) has been confirmed to be related to gut barrier injury during intestinal ischaemia-reperfusion (II/R). However, the specific molecular regulatory mechanism of NETs in II/R-induced intestinal barrier damage has yet to be fully elucidated. Here, we reported increased NETs infiltration accompanied by elevated inflammatory cytokines, cellular necroptosis and tight junction disruption in the intestine of human II/R patients. Meanwhile, NETs aggravated Caco-2 intestinal epithelial cell necroptosis, impairing the monolayer barrier in vitro. Moreover, Pad4-deficient mice were used further to validate the role of NETs in II/R-induced intestinal injury. In contrast, NET inhibition via Pad4 deficiency alleviated intestinal inflammation, attenuated cellular necroptosis, improved intestinal permeability, and enhanced tight junction protein expression. Notably, NETs prevented FUN14 domain-containing 1 (FUNDC1)-required mitophagy activation in intestinal epithelial cells, and stimulating mitophagy attenuated NET-associated mitochondrial dysfunction, cellular necroptosis, and intestinal damage. Mechanistically, silencing Toll-like receptor 4 (TLR4) or receptor-interacting protein kinase 3 (RIPK3) via shRNA relieved mitophagy limitation, restored mitochondrial function and reduced NET-induced necroptosis in Caco-2 cells, whereas this protective effect was reversed by TLR4 or RIPK3 overexpression. The regulation of TLR4/RIPK3/FUNDC1-required mitophagy by NETs can potentially induce intestinal epithelium necroptosis.

摘要

中性粒细胞胞外诱捕网 (NET) 已被证实与肠道缺血再灌注 (II/R) 期间的肠道屏障损伤有关。然而,NET 在 II/R 诱导的肠道屏障损伤中的具体分子调控机制尚未完全阐明。在这里,我们报道了在人类 II/R 患者的肠道中,NETs 浸润增加伴随着炎症细胞因子、细胞坏死和紧密连接破坏的增加。同时,NETs 加重了 Caco-2 肠上皮细胞的坏死,损害了体外单层屏障。此外,还使用 Pad4 缺陷小鼠进一步验证了 NETs 在 II/R 诱导的肠道损伤中的作用。相比之下,通过 Pad4 缺陷抑制 NET 减轻了肠道炎症,减弱了细胞坏死,改善了肠道通透性,并增强了紧密连接蛋白的表达。值得注意的是,NETs 阻止了 FUN14 结构域包含蛋白 1 (FUNDC1) 所需的线粒体自噬的激活,而刺激线粒体自噬减弱了 NET 相关的线粒体功能障碍、细胞坏死和肠道损伤。在机制上,通过 shRNA 沉默 Toll 样受体 4 (TLR4) 或受体相互作用蛋白激酶 3 (RIPK3) 缓解了线粒体自噬的限制,恢复了线粒体功能,并减少了 Caco-2 细胞中 NET 诱导的坏死,而 TLR4 或 RIPK3 的过表达则逆转了这种保护作用。NETs 通过 TLR4/RIPK3/FUNDC1 调控的线粒体自噬可能会诱导肠道上皮细胞坏死。

https://cdn.ncbi.nlm.nih.gov/pmc/blobs/60f8/10771116/72ac44403b08/CPR-57-e13538-g006.jpg

文献AI研究员

20分钟写一篇综述,助力文献阅读效率提升50倍。

立即体验

用中文搜PubMed

大模型驱动的PubMed中文搜索引擎

马上搜索

文档翻译

学术文献翻译模型,支持多种主流文档格式。

立即体验