Suppr超能文献

Ripk3通过抑制心脏缺血再灌注损伤中FUNDC1介导的线粒体自噬诱导线粒体凋亡。

Ripk3 induces mitochondrial apoptosis via inhibition of FUNDC1 mitophagy in cardiac IR injury.

作者信息

Zhou Hao, Zhu Pingjun, Guo Jun, Hu Nan, Wang Shuyi, Li Dandan, Hu Shunying, Ren Jun, Cao Feng, Chen Yundai

机构信息

Department of Cardiology, Chinese PLA General Hospital, Beijing, China.

Department of Cardiology, Chinese PLA General Hospital, Beijing, China.

出版信息

Redox Biol. 2017 Oct;13:498-507. doi: 10.1016/j.redox.2017.07.007. Epub 2017 Jul 13.

Abstract

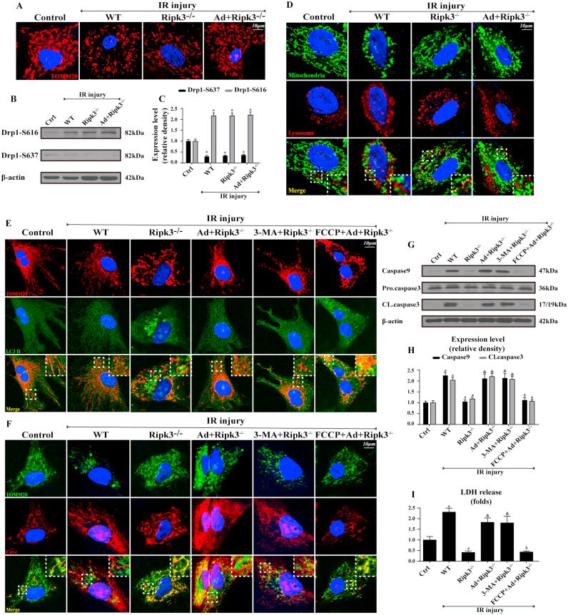
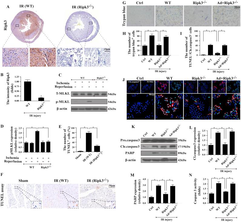
Ripk3-required necroptosis and mitochondria-mediated apoptosis are the predominant types of cell death that largely account for the development of cardiac ischemia reperfusion injury (IRI). Here, we explored the effect of Ripk3 on mitochondrial apoptosis. Compared with wild-type mice, the infarcted area in Ripk3-deficient (Ripk3) mice had a relatively low abundance of apoptotic cells. Moreover, the loss of Ripk3 protected the mitochondria against IRI and inhibited caspase9 apoptotic pathways. These protective effects of Ripk3 deficiency were relied on mitophagy activation. However, inhibition of mitophagy under Ripk3 deficiency enhanced cardiomyocyte and endothelia apoptosis, augmented infarcted area and induced microvascular dysfunction. Furthermore, ischemia activated mitophagy by modifying FUNDC1 dephosphorylation, which substantively engulfed mitochondria debris and cytochrome-c, thus blocking apoptosis signal. However, reperfusion injury elevated the expression of Ripk3 which disrupted FUNDC1 activation and abated mitophagy, increasing the likelihood of apoptosis. In summary, this study confirms the promotive effect of Ripk3 on mitochondria-mediated apoptosis via inhibition of FUNDC1-dependent mitophagy in cardiac IRI. These findings provide new insight into the roles of Ripk3-related necroptosis, mitochondria-mediated apoptosis and FUNDC1-required mitophagy in cardiac IRI.

摘要

受体相互作用蛋白激酶3(Ripk3)依赖的坏死性凋亡和线粒体介导的凋亡是细胞死亡的主要类型,在很大程度上导致了心脏缺血再灌注损伤(IRI)的发生。在此,我们探究了Ripk3对线粒体凋亡的影响。与野生型小鼠相比,Ripk3基因缺陷(Ripk3-/-)小鼠梗死区域内凋亡细胞的丰度相对较低。此外,Ripk3的缺失保护线粒体免受IRI损伤,并抑制半胱天冬酶9凋亡途径。Ripk3缺陷的这些保护作用依赖于线粒体自噬的激活。然而,在Ripk3缺陷状态下抑制线粒体自噬会增强心肌细胞和内皮细胞的凋亡,增大梗死面积并导致微血管功能障碍。此外,缺血通过改变FUNDC1的去磷酸化激活线粒体自噬,线粒体自噬大量吞噬线粒体碎片和细胞色素c,从而阻断凋亡信号。然而,再灌注损伤会提高Ripk3的表达,破坏FUNDC1的激活并减弱线粒体自噬,增加凋亡的可能性。总之,本研究证实了Ripk3通过抑制心脏IRI中FUNDC1依赖的线粒体自噬对线粒体介导的凋亡具有促进作用。这些发现为Ripk3相关的坏死性凋亡、线粒体介导的凋亡以及FUNDC1依赖的线粒体自噬在心脏IRI中的作用提供了新的见解。

https://cdn.ncbi.nlm.nih.gov/pmc/blobs/507c/5828768/b96316572e71/fx1.jpg

文献AI研究员

20分钟写一篇综述,助力文献阅读效率提升50倍。

立即体验

用中文搜PubMed

大模型驱动的PubMed中文搜索引擎

马上搜索

文档翻译

学术文献翻译模型,支持多种主流文档格式。

立即体验