Suppr超能文献

核受体亚家族 4 组 A 成员 1 通过诱导线粒体裂变因子介导的线粒体片段化和抑制 FUN14 结构域包含蛋白 1 依赖性线粒体自噬来促进心肌缺血/再灌注损伤。

Nuclear receptor subfamily 4 group A member 1 promotes myocardial ischemia/reperfusion injury through inducing mitochondrial fission factor-mediated mitochondrial fragmentation and inhibiting FUN14 domain containing 1-depedent mitophagy.

机构信息

School of Pharmaceutical Sciences, Guangzhou University of Chinese Medicine, Guangzhou, Guangdong, 510006, China.

State Key Laboratory of Dampness Syndrome of Chinese Medicine, The Second Affiliated Hospital of Guangzhou University of Chinese Medicine, Guangzhou, Guangdong, 510006, China.

出版信息

Int J Biol Sci. 2024 Aug 19;20(11):4458-4475. doi: 10.7150/ijbs.95853. eCollection 2024.

Abstract

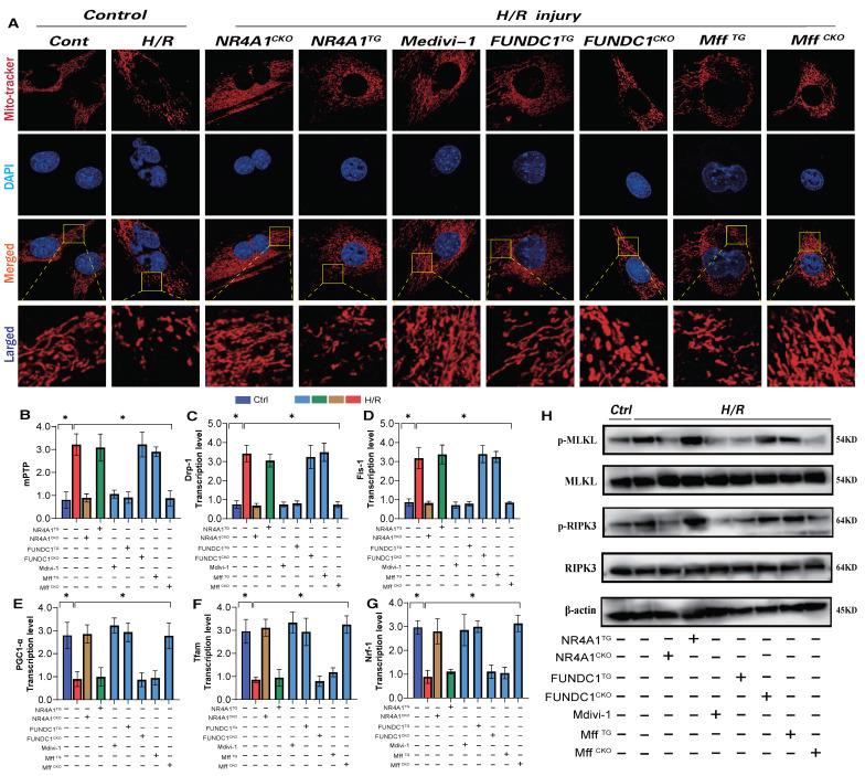
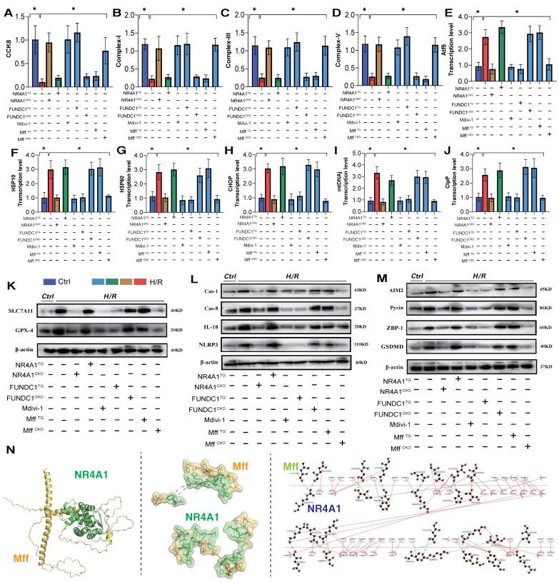
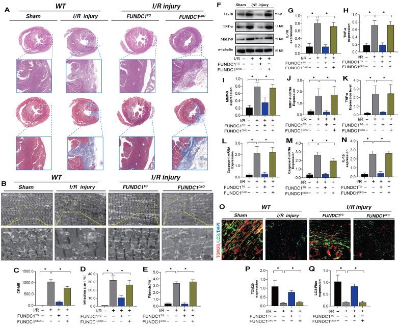
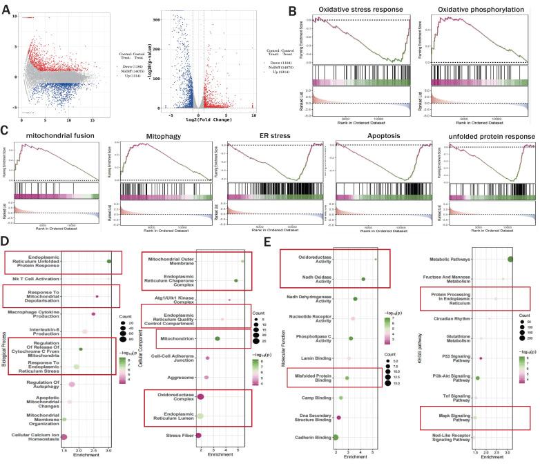
This study investigated the mechanism by which NR4A1 regulates mitochondrial fission factor (Mff)-related mitochondrial fission and FUN14 domain 1 (FUNDC1)-mediated mitophagy following cardiac ischemia-reperfusion injury(I/R). Our findings showed that the damage regulation was positively correlated with the pathological fission and pan-apoptosis of myocardial cell mitochondria. Compared with wild-type mice (WT), NR4A1-knockout mice exhibited resistance to myocardial ischemia-reperfusion injury and mitochondrial pathological fission, characterized by mitophagy activation. Results showed that ischemia-reperfusion injury increased NR4A1 expression level, activating mitochondrial fission mediated by Mff and restoring the mitophagy phenotype mediated by FUNDC1. The inactivation of FUNDC1 phosphorylation could not mediate the normalization of mitophagy in a timely manner, leading to an excessive stress response of unfolded mitochondrial proteins and an imbalance in mitochondrial homeostasis. This process disrupted the normalization of the mitochondrial quality control network, leading to accumulation of damaged mitochondria and the activation of pan-apoptotic programs. Our data indicate that NR4A1 is a novel and critical target in myocardial I/R injury that exertsand negative regulatory effects by activating Mff-mediated mito-fission and inhibiting FUNDC1-mediated mitophagy. Targeting the crosstalk balance between NR4A1-Mff-FUNDC1 is a potential approach for treating I/R.

摘要

本研究探讨了 NR4A1 调节线粒体裂变因子(Mff)相关线粒体裂变以及 FUN14 结构域 1(FUNDC1)介导的线粒体自噬的机制,以应对心脏缺血再灌注损伤(I/R)。我们的研究结果表明,损伤调控与心肌细胞线粒体的病理性裂变和泛凋亡呈正相关。与野生型小鼠(WT)相比,NR4A1 敲除小鼠对心肌缺血再灌注损伤和线粒体病理性裂变具有抗性,表现为自噬激活。结果表明,缺血再灌注损伤增加了 NR4A1 的表达水平,激活了由 Mff 介导的线粒体裂变,并恢复了由 FUNDC1 介导的自噬表型。FUNDC1 磷酸化失活不能及时介导自噬的正常化,导致未折叠线粒体蛋白的过度应激反应和线粒体动态平衡失衡。这一过程破坏了线粒体质量控制网络的正常化,导致受损线粒体的积累和泛凋亡程序的激活。我们的数据表明,NR4A1 是心肌 I/R 损伤的一个新的关键靶点,通过激活 Mff 介导的线粒体裂变和抑制 FUNDC1 介导的线粒体自噬发挥负向调节作用。靶向 NR4A1-Mff-FUNDC1 的串扰平衡可能是治疗 I/R 的一种潜在方法。

https://cdn.ncbi.nlm.nih.gov/pmc/blobs/cd9f/11380451/97a039509c8d/ijbsv20p4458g001.jpg

文献AI研究员

20分钟写一篇综述,助力文献阅读效率提升50倍。

立即体验

用中文搜PubMed

大模型驱动的PubMed中文搜索引擎

马上搜索

文档翻译

学术文献翻译模型,支持多种主流文档格式。

立即体验