Suppr超能文献

从感染 PRRSV 的猪肺泡巨噬细胞中分离的 mRNA、miRNA、circRNA 和 lncRNA 的综合转录组谱分析。

Integrative transcriptomic profiling of mRNA, miRNA, circRNA, and lncRNA in alveolar macrophages isolated from PRRSV-infected porcine.

机构信息

State Key Laboratory of Biocontrol, School of Life Sciences, Sun Yat-sen University, Guangzhou, China.

College of Animal Science and Technology/Luoyang Key Laboratory of Live Carrier Biomaterial and Animal Disease Prevention and Control, Henan University of Science and Technology, Luoyang, China.

出版信息

Front Immunol. 2023 Aug 24;14:1258778. doi: 10.3389/fimmu.2023.1258778. eCollection 2023.

Abstract

INTRODUCTION

The porcine reproductive and respiratory syndrome virus (PRRSV) continues to pose a significant threat to the global swine industry, attributed largely to its immunosuppressive properties and the chronic nature of its infection. The absence of effective vaccines and therapeutics amplifies the urgency to deepen our comprehension of PRRSV's intricate pathogenic mechanisms. Previous transcriptomic studies, although informative, are partially constrained by their predominant reliance on in vitro models or lack of long-term infections. Moreover, the role of circular RNAs (circRNAs) during PRRSV invasion is yet to be elucidated.

METHODS

In this study, we employed an in vivo approach, exposing piglets to a PRRSV challenge over varied durations of 3, 7, or 21 days. Subsequently, porcine alveolar macrophages were isolated for a comprehensive transcriptomic investigation, examining the expression patterns of mRNAs, miRNAs, circRNAs, and long non-coding RNAs (lncRNAs).

RESULTS

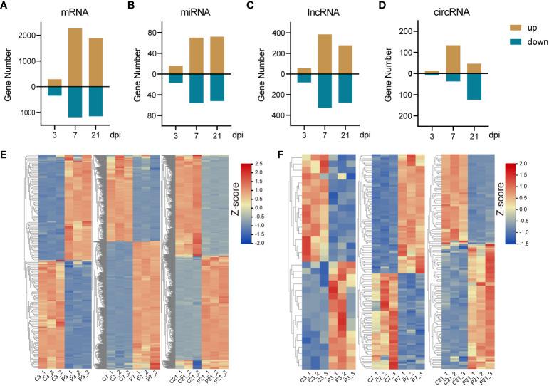
Differentially expressed RNAs from all four categories were identified, underscoring the dynamic interplay among these RNA species during PRRSV infection. Functional enrichment analyses indicate that these differentially expressed RNAs, as well as their target genes, play a pivotal role in immune related pathways. For the first time, we integrated circRNAs into the lncRNA-miRNA-mRNA relationship, constructing a competitive endogenous RNA (ceRNA) network. Our findings highlight the immune-related genes, CTLA4 and SAMHD1, as well as their associated miRNAs, lncRNAs, and circRNAs, suggesting potential therapeutic targets for PRRS. Importantly, we corroborated the expression patterns of selected RNAs through RT-qPCR, ensuring consistency with our transcriptomic sequencing data.

DISCUSSION

This study sheds lights on the intricate RNA interplay during PRRSV infection and provides a solid foundation for future therapeutic strategizing.

摘要

简介

猪繁殖与呼吸综合征病毒(PRRSV)继续对全球养猪业构成重大威胁,这主要归因于其免疫抑制特性和感染的慢性性质。缺乏有效的疫苗和治疗方法加剧了加深我们对 PRRSV 复杂发病机制理解的紧迫性。尽管以前的转录组学研究提供了有价值的信息,但它们部分受到主要依赖于体外模型或缺乏长期感染的限制。此外,circRNAs 在 PRRSV 入侵过程中的作用仍有待阐明。

方法

在这项研究中,我们采用了体内方法,使仔猪受到 PRRSV 挑战,持续时间分别为 3、7 或 21 天。随后,分离猪肺泡巨噬细胞进行全面的转录组学研究,检测 mRNAs、miRNAs、circRNAs 和长非编码 RNA(lncRNAs)的表达模式。

结果

从所有四个类别中都鉴定出差异表达的 RNA,突显了这些 RNA 物种在 PRRSV 感染过程中的动态相互作用。功能富集分析表明,这些差异表达的 RNA 及其靶基因在免疫相关途径中发挥着关键作用。这是首次将 circRNAs 纳入 lncRNA-miRNA-mRNA 关系中,构建竞争性内源 RNA(ceRNA)网络。我们的研究结果突出了免疫相关基因 CTLA4 和 SAMHD1 及其相关的 miRNAs、lncRNAs 和 circRNAs,为 PRRS 的潜在治疗靶点提供了依据。重要的是,我们通过 RT-qPCR 对选定 RNA 的表达模式进行了验证,确保与我们的转录组测序数据一致。

讨论

本研究揭示了 PRRSV 感染过程中复杂的 RNA 相互作用,并为未来的治疗策略提供了坚实的基础。

https://cdn.ncbi.nlm.nih.gov/pmc/blobs/2228/10491896/a94966d08400/fimmu-14-1258778-g001.jpg

文献AI研究员

20分钟写一篇综述,助力文献阅读效率提升50倍。

立即体验

用中文搜PubMed

大模型驱动的PubMed中文搜索引擎

马上搜索

文档翻译

学术文献翻译模型,支持多种主流文档格式。

立即体验