Suppr超能文献

紫铆因通过激活p38和抑制Wnt/β-连环蛋白信号通路抑制肿瘤生长,并与化疗药物协同作用对抗人膀胱癌细胞。

Echinatin inhibits tumor growth and synergizes with chemotherapeutic agents against human bladder cancer cells by activating p38 and suppressing Wnt/β-catenin pathways.

作者信息

Wang Xiaoxuan, Luo Lijuan, Xu Jingtao, Lu Qiuping, Xia Haichao, Huang Yanran, Zhang Lulu, Xie Liping, Jiwa Habu, Liang Shiqiong, Luo Xiaoji, Luo Jinyong

机构信息

Key Laboratory of Diagnostic Medicine Designated By the Chinese Ministry of Education, School of Laboratory Medicine, Chongqing Medical University, Chongqing 400016, China.

Department of Orthopedics, The First Affiliated Hospital of Chongqing Medical University, Chongqing 400042, China.

出版信息

Genes Dis. 2023 May 18;11(2):1050-1065. doi: 10.1016/j.gendis.2023.03.031. eCollection 2024 Mar.

Abstract

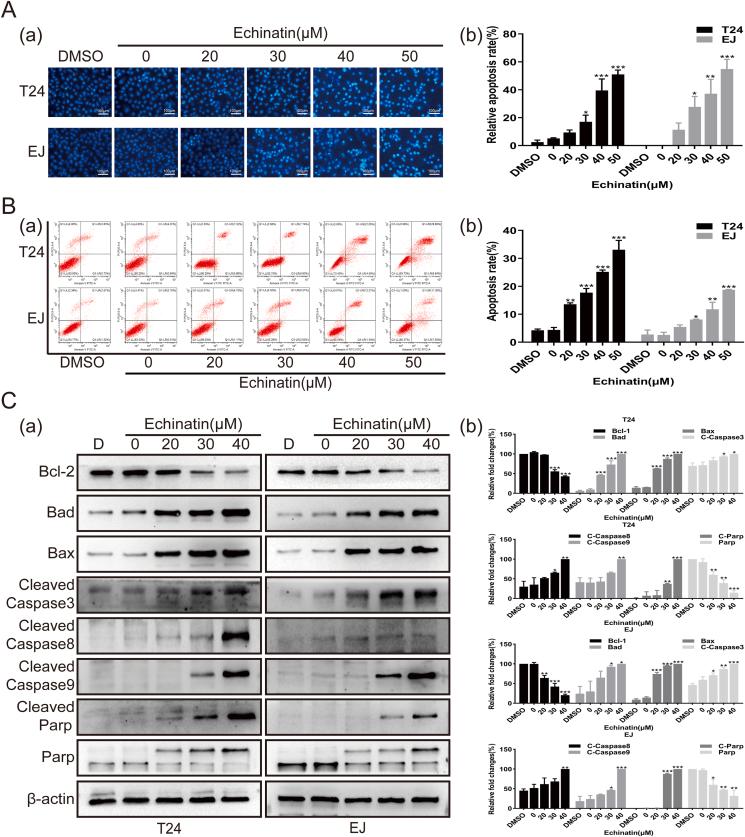
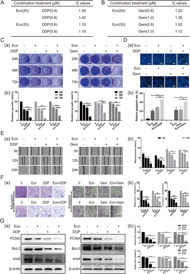
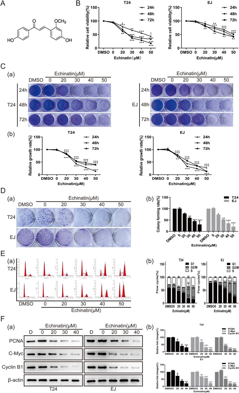
Bladder cancer (BC) is one of the most common malignant tumors in the urinary system. Due to the poor prognosis and high mortality rate of the disease, it is urgent to develop new drugs with high efficacy and low toxicity to treat BC. Echinatin (Ecn) is a bioactive natural flavonoid oflicorice that has attracted special attention for its promising anti-tumor potential. Herein, we explored the inhibitory effects of Echinatin on BC cells and probed the possible molecular mechanism. We found that Ecn inhibited the proliferation, migration, and invasion, arrested the cell cycle at the G2/M phase, and promoted apoptosis in BC cells. Besides, Ecn had no notable cytotoxicity towards human normal cells. We subsequently confirmed that Ecn restrained xenograft tumor growth and metastasis of BC cells . Mechanistically, Ecn activated the p38 signaling pathway but inactivated the Wnt/β-catenin signaling pathway, while over-expression of β-catenin and the p38 inhibitor both attenuated the inhibitory effects of Ecn on BC cells. Remarkably, Ecn combined with cisplatin (DDP) or gemcitabine (Gem) had synergistic inhibitory effects on BC cells. In summary, our results validate that Ecn inhibits the tumor growth of human BC cells via p38 and Wnt/β-catenin signaling pathways. More meaningfully, our results suggest a potential strategy to enhance DDP- or Gem-induced inhibitory effects on BC cells by combining with Ecn.

摘要

膀胱癌(BC)是泌尿系统中最常见的恶性肿瘤之一。由于该疾病预后差、死亡率高,因此迫切需要开发高效低毒的新药来治疗BC。紫铆因(Ecn)是一种具有生物活性的甘草天然黄酮,因其具有潜在的抗肿瘤潜力而备受关注。在此,我们探讨了紫铆因对BC细胞的抑制作用,并探究了其可能的分子机制。我们发现紫铆因抑制了BC细胞的增殖、迁移和侵袭,使细胞周期停滞在G2/M期,并促进了BC细胞的凋亡。此外,紫铆因对人正常细胞没有明显的细胞毒性。我们随后证实紫铆因抑制了BC细胞的异种移植肿瘤生长和转移。机制上,紫铆因激活了p38信号通路,但使Wnt/β-连环蛋白信号通路失活,而β-连环蛋白的过表达和p38抑制剂均减弱了紫铆因对BC细胞的抑制作用。值得注意的是,紫铆因与顺铂(DDP)或吉西他滨(Gem)联合使用对BC细胞具有协同抑制作用。总之,我们的结果证实紫铆因通过p38和Wnt/β-连环蛋白信号通路抑制人BC细胞的肿瘤生长。更有意义的是,我们的结果提出了一种潜在策略,即通过与紫铆因联合使用来增强DDP或Gem对BC细胞诱导的抑制作用。

https://cdn.ncbi.nlm.nih.gov/pmc/blobs/0265/10491917/75871573aba0/gr1.jpg

文献AI研究员

20分钟写一篇综述,助力文献阅读效率提升50倍。

立即体验

用中文搜PubMed

大模型驱动的PubMed中文搜索引擎

马上搜索

文档翻译

学术文献翻译模型,支持多种主流文档格式。

立即体验