Suppr超能文献

前列腺癌中SOX家族相关预后特征与免疫浸润的综合分析

Integrative analysis of the SOX family-related prognostic signature and immunological infiltration in prostate cancer.

作者信息

Li Zeyu, Wang Fuli

机构信息

Department of Urology, Xijing Hospital, Fourth Military Medical University, Xi'an, China.

出版信息

Transl Cancer Res. 2023 Aug 31;12(8):2048-2062. doi: 10.21037/tcr-23-501. Epub 2023 Aug 28.

Abstract

BACKGROUND

Prostate cancer (PCa) remains a major prevalent cancer worldwide and has a poor prognosis. The sex-determining region Y (SRY)-related high-mobility group (HMG) box (SOX) family is a series of transcription factors (TFs) involved in regulating many biological processes (BPs). In tumors, however, SOX genes are frequently deregulated. Tumorigenic deregulation took place at the transcriptional, translational, and posttranslational levels. This leads them to be correlated to tumor progression and poor clinical outcomes in PCa. Nevertheless, the SOX family prognostic role in PCa still needs further investigation.

METHODS

A SOX family-related prognostic signature was developed by performing LASSO (Least absolute shrinkage and selection operator) Cox regression analysis. The construction of a lncRNA-miRNA-mRNA regulatory axis for PCa was performed using a ceRNA network.

RESULTS

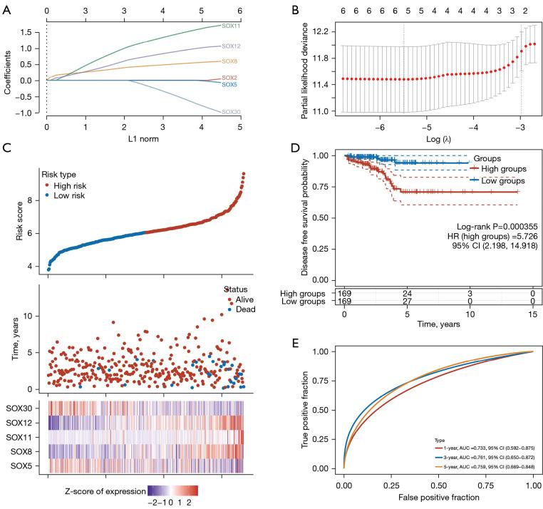
Upregulation was observed in the expression of SOX4/8/11/12/14, while downregulation was observed for SOX2/5/7/13/15/30 in PCa. Consensus clustering identified four clusters of PCa patients based on these differentially expressed SOX family members. The constructed SOX family-related prognostic signature, which includes five SOX family members (SOX5/8/11/12/30), performed well in predicting PCa-patient prognosis. B cells, CD4+ T cells, CD8+ T cells, neutrophils, macrophages, and dendritic cell immune infiltration levels had a significant association with PCa-patient risk scores. Based on additional analysis, a significant association was also suggested between SOX family expression and tumor mutational burden (TMB), microsatellite instability (MSI), and drug sensitivity. By constructing a ceRNA network, a lncRNA SGMS1-AS1/miR-194-5p/SOX5 regulatory axis was developed for PCa.

CONCLUSIONS

Herein, a SOX family-related prognostic signature was identified and was found to perform well in predicting PCa-patient prognosis. A lncRNA SGMS1-AS1/miR-194-5p/SOX5 regulatory axis was also identified for PCa progression.

摘要

背景

前列腺癌(PCa)仍是全球主要的常见癌症,预后较差。性别决定区Y(SRY)相关高迁移率族(HMG)盒(SOX)家族是一系列参与调控多种生物学过程(BP)的转录因子(TF)。然而,在肿瘤中,SOX基因经常失调。致瘤性失调发生在转录、翻译和翻译后水平。这导致它们与PCa的肿瘤进展和不良临床结果相关。尽管如此,SOX家族在PCa中的预后作用仍需进一步研究。

方法

通过进行LASSO(最小绝对收缩和选择算子)Cox回归分析,开发了一种与SOX家族相关的预后特征。使用ceRNA网络构建PCa的lncRNA-miRNA-mRNA调控轴。

结果

在PCa中观察到SOX4/8/11/12/14表达上调,而SOX2/5/7/13/15/30表达下调。基于这些差异表达的SOX家族成员,共识聚类确定了四组PCa患者。构建的与SOX家族相关的预后特征,包括五个SOX家族成员(SOX5/8/11/12/30),在预测PCa患者预后方面表现良好。B细胞、CD4 + T细胞、CD8 + T细胞、中性粒细胞、巨噬细胞和树突状细胞免疫浸润水平与PCa患者风险评分有显著关联。基于进一步分析,还表明SOX家族表达与肿瘤突变负荷(TMB)、微卫星不稳定性(MSI)和药物敏感性之间存在显著关联。通过构建ceRNA网络,为PCa开发了一个lncRNA SGMS1-AS1/miR-194-5p/SOX5调控轴。

结论

在此,鉴定了一种与SOX家族相关的预后特征,发现其在预测PCa患者预后方面表现良好。还鉴定了一个用于PCa进展的lncRNA SGMS1-AS1/miR-194-5p/SOX5调控轴。

https://cdn.ncbi.nlm.nih.gov/pmc/blobs/1a90/10493808/5f1292d4c6f3/tcr-12-08-2048-f1.jpg

文献AI研究员

20分钟写一篇综述,助力文献阅读效率提升50倍。

立即体验

用中文搜PubMed

大模型驱动的PubMed中文搜索引擎

马上搜索

文档翻译

学术文献翻译模型,支持多种主流文档格式。

立即体验