Suppr超能文献

长链非编码RNA LINC01679作为竞争性内源性RNA通过调控miR-3150a-3p/SLC17A9轴抑制前列腺癌的发生发展

Long Non-coding RNAs LINC01679 as a Competitive Endogenous RNAs Inhibits the Development and Progression of Prostate Cancer via Regulating the miR-3150a-3p/SLC17A9 Axis.

作者信息

Mi Yuan-Yuan, Sun Chuan-Yu, Zhang Li-Feng, Wang Jun, Shao Hong-Bao, Qin Feng, Xia Guo-Wei, Zhu Li-Jie

机构信息

Department of Urology, Affiliated Hospital of Jiangnan University, Wuxi, China.

Department of Urology, Huashan Hospital, Fudan University, Shanghai, China.

出版信息

Front Cell Dev Biol. 2021 Nov 25;9:737812. doi: 10.3389/fcell.2021.737812. eCollection 2021.

Abstract

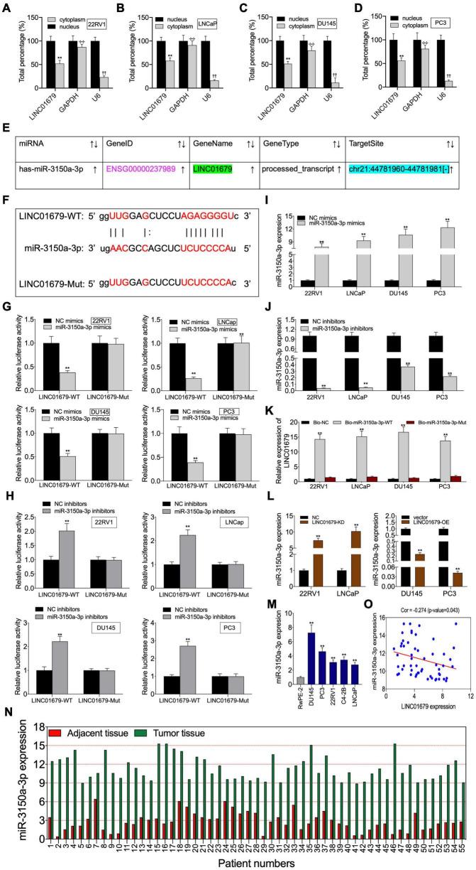
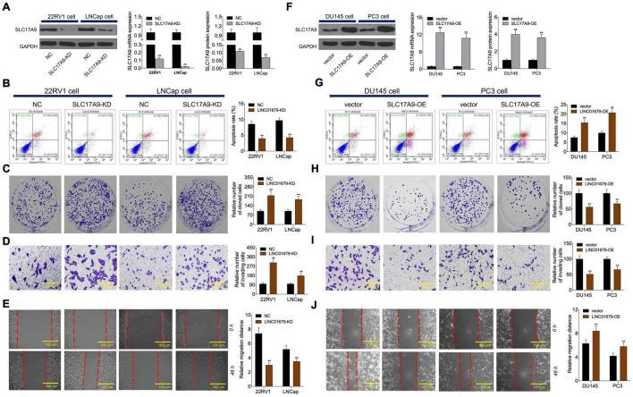
Long non-coding RNAs (lncRNAs) have been indicated as the candidate factors to predict cancer prognosis. However, it is still unknown whether lncRNA combinations may be utilized for predicting overall survival (OS) of prostate cancer (PCa). The present work focused on selecting the potent OS-related lncRNA signature for PCa and studying its molecular mechanism to enhance the prognosis prediction accuracy. Differentially expressed lncRNAs (DElncRNAs) or differentially expressed genes (DEGs) were obtained based on TCGA database by R software "edgeR" package. lncRNAs or mRNAs significantly related to PCa were screened through univariate as well as multivariate Cox regression, for the construction of the risk model for prognosis prediction. Moreover, this constructed risk model was validated through ROC analysis, univariate regression, and Kaplan-Meier (KM) analysis. Additionally, we built a lncRNA-miRNA-mRNA ceRNA network through bioinformatics analysis. Colony formation, CCK-8, flow cytometry, scratch, and Transwell assays were performed based on PCa cells subjected to small interfering RNA (siRNA) targeting LINC01679/SLC17A9 and vector expressing LINC01679/SLC17A9 transfection. Thereafter, the ceRNA mechanism was clarified qRT-PCR, Western blotting (WB), RNA pull-down, and luciferase reporter assays. Nude mouse tumor xenograft was established to examine LINC01679's oncogenicity within PCa cells. According to our results, LINC01679 depletion promoted cell proliferation, metastasis, tumor growth, and inhibited cell apoptosis and , which was also associated with poor survival. LINC01679 regulated miR-3150a-3p level by sponging it. Importantly, miR-3150a-3p overexpression was related to the increased proliferation and decreased apoptosis of PCa cells. Rescue assays suggested that miR-3150a-3p mimics rescued the repression on PCa progression mediated by LINC01679 upregulation, but SLC17A9 downregulation reversed the miR-3150a-3p inhibitor-mediated repression on PC progression. Importantly, SLC17A9 downregulation rescued the repression on PCa progression mediated by LINC01679 upregulation. LINC01679 and SLC17A9 are tightly associated with certain clinicopathological characteristics of PCa and its prognostic outcome. In addition, LINC01679 is the ceRNA that suppresses PCa development through modulating the miR-3150a-3p/SLC17A9 axis.

摘要

长链非编码RNA(lncRNAs)已被指出是预测癌症预后的候选因素。然而,lncRNA组合是否可用于预测前列腺癌(PCa)的总生存期(OS)仍不清楚。目前的工作重点是为PCa选择有效的OS相关lncRNA特征,并研究其分子机制以提高预后预测准确性。基于TCGA数据库,通过R软件的“edgeR”包获得差异表达的lncRNAs(DElncRNAs)或差异表达基因(DEGs)。通过单变量和多变量Cox回归筛选与PCa显著相关的lncRNAs或mRNAs,以构建预后预测风险模型。此外,通过ROC分析、单变量回归和Kaplan-Meier(KM)分析对构建的风险模型进行验证。此外,我们通过生物信息学分析构建了lncRNA-miRNA-mRNA ceRNA网络。基于针对LINC01679/SLC17A9的小干扰RNA(siRNA)处理的PCa细胞和表达LINC01679/SLC17A9的载体转染,进行集落形成、CCK-8、流式细胞术、划痕和Transwell实验。此后,通过qRT-PCR、蛋白质免疫印迹(WB)、RNA下拉和荧光素酶报告基因实验阐明ceRNA机制。建立裸鼠肿瘤异种移植模型以检测LINC01679在PCa细胞中的致癌性。根据我们的结果,LINC01679的缺失促进细胞增殖、转移、肿瘤生长并抑制细胞凋亡,这也与不良生存相关。LINC01679通过海绵吸附调节miR-3150a-3p水平。重要的是,miR-3150a-3p的过表达与PCa细胞增殖增加和凋亡减少有关。挽救实验表明,miR-3150a-3p模拟物挽救了LINC01679上调介导的对PCa进展的抑制,但SLC17A9下调逆转了miR-3150a-3p抑制剂介导的对PC进展的抑制。重要的是,SLC17A9下调挽救了LINC01679上调介导的对PCa进展的抑制。LINC01679和SLC17A9与PCa的某些临床病理特征及其预后结果密切相关。此外,LINC01679是通过调节miR-3150a-3p/SLC17A9轴抑制PCa发展的ceRNA。

https://cdn.ncbi.nlm.nih.gov/pmc/blobs/0e9f/8656699/6a56dc2670d0/fcell-09-737812-g001.jpg

文献AI研究员

20分钟写一篇综述,助力文献阅读效率提升50倍。

立即体验

用中文搜PubMed

大模型驱动的PubMed中文搜索引擎

马上搜索

文档翻译

学术文献翻译模型,支持多种主流文档格式。

立即体验