Suppr超能文献

用于预测肺腺癌预后的脂质代谢相关基因特征

Lipid metabolism-related gene signatures for predicting the prognosis of lung adenocarcinoma.

作者信息

Cao Xueting, Wu Boya, Hou Yingzheng, Chen Jing

机构信息

Hebei Key Laboratory for Chronic Diseases, Tangshan Key Laboratory for Preclinical and Basic Research on Chronic Diseases, School of Basic Medical Sciences, North China University of Science and Technology, Tangshan, China.

出版信息

Transl Cancer Res. 2023 Aug 31;12(8):2099-2114. doi: 10.21037/tcr-23-375. Epub 2023 Aug 22.

Abstract

BACKGROUND

Lung cancer is one of the most common epithelial malignancies worldwide, accounting for the highest number of new cases and deaths. Metabolism is the sum of chemical reactions that produce energy to keep an organism alive. Several studies have shown that glucose and lipid metabolic disorders are common phenomena related to cancer cell genesis and progression.

METHODS

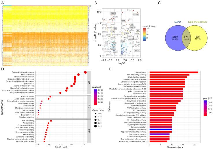
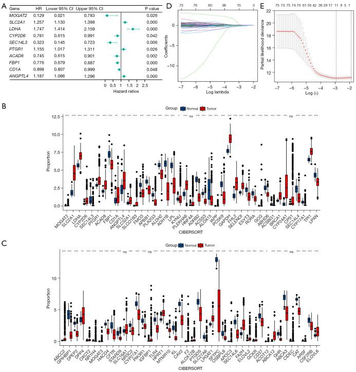
We screened the differentially expressed genes (DEGs) of lung adenocarcinoma (LUAD) samples of The Cancer Genome Atlas (TCGA) database, the Gene Set Enrichment Analysis (GSEA), and Gene Card database metabolism-related data, the metabolism-related DEGs of LUAD, as well as the univariate Cox regression analysis genes, for identifying significant outcome-related genes. The least absolute shrinkage and gene selection operator (LASSO) analysis was performed to establish the best risk model.

RESULTS

Our study aimed to establish a lipid metabolism-related model for predicting LUAD prognosis. Furthermore, our model's prognosis prediction power was evaluated by survival analysis. This study finally identified 11 DEGs related to lipid metabolism that were significantly associated with the prognosis of lung adenocarcinoma. It provided a new idea for the treatment of high-risk lung adenocarcinoma patients.

CONCLUSIONS

The constructed clinical prognosis model of lung adenocarcinoma related to lipid metabolism provides a new idea for clinical treatment of lung adenocarcinoma.

摘要

背景

肺癌是全球最常见的上皮性恶性肿瘤之一,新发病例数和死亡人数最多。新陈代谢是产生能量以维持生物体存活的化学反应总和。多项研究表明,葡萄糖和脂质代谢紊乱是与癌细胞发生和进展相关的常见现象。

方法

我们筛选了癌症基因组图谱(TCGA)数据库中肺腺癌(LUAD)样本的差异表达基因(DEG)、基因集富集分析(GSEA)以及基因卡片数据库的代谢相关数据、LUAD的代谢相关DEG以及单变量Cox回归分析基因,以识别与显著预后相关的基因。进行最小绝对收缩和选择算子(LASSO)分析以建立最佳风险模型。

结果

我们的研究旨在建立一种用于预测LUAD预后的脂质代谢相关模型。此外,通过生存分析评估了我们模型的预后预测能力。本研究最终确定了11个与脂质代谢相关的DEG,它们与肺腺癌的预后显著相关。这为高危肺腺癌患者的治疗提供了新思路。

结论

构建的与脂质代谢相关的肺腺癌临床预后模型为肺腺癌的临床治疗提供了新思路。

https://cdn.ncbi.nlm.nih.gov/pmc/blobs/0161/10493788/8af42706ba5b/tcr-12-08-2099-f1.jpg

文献AI研究员

20分钟写一篇综述,助力文献阅读效率提升50倍。

立即体验

用中文搜PubMed

大模型驱动的PubMed中文搜索引擎

马上搜索

文档翻译

学术文献翻译模型,支持多种主流文档格式。

立即体验