Suppr超能文献

B细胞、小胶质细胞和巨噬细胞之间的相互作用及其对中枢神经系统局灶性炎症和进展性多发性硬化症的影响。

Cross-talk between B cells, microglia and macrophages, and implications to central nervous system compartmentalized inflammation and progressive multiple sclerosis.

作者信息

Touil Hanane, Li Rui, Zuroff Leah, Moore Craig S, Healy Luke, Cignarella Francesca, Piccio Laura, Ludwin Samuel, Prat Alexandre, Gommerman Jennifer, Bennett Frederick C, Jacobs Dina, Benjamins Joyce A, Lisak Robert P, Antel Jack P, Bar-Or Amit

机构信息

Department of Neurology and Center for Neuroinflammation and Experimental Therapeutics, Perelman School of Medicine, University of Pennsylvania, Philadelphia, PA, USA.

Division of BioMedical Sciences, Faculty of Medicine, Memorial University of Newfoundland, St. John's, NL, Canada.

出版信息

EBioMedicine. 2023 Oct;96:104789. doi: 10.1016/j.ebiom.2023.104789. Epub 2023 Sep 11.

Abstract

BACKGROUND

B cells can be enriched within meningeal immune-cell aggregates of multiple sclerosis (MS) patients, adjacent to subpial cortical demyelinating lesions now recognized as important contributors to progressive disease. This subpial demyelination is notable for a 'surface-in' gradient of neuronal loss and microglial activation, potentially reflecting the effects of soluble factors secreted into the CSF. We previously demonstrated that MS B-cell secreted products are toxic to oligodendrocytes and neurons. The potential for B-cell-myeloid cell interactions to propagate progressive MS is of considerable interest.

METHODS

Secreted products of MS-implicated pro-inflammatory effector B cells or IL-10-expressing B cells with regulatory potential were applied to human brain-derived microglia or monocyte-derived macrophages, with subsequent assessment of myeloid phenotype and function through measurement of their expression of pro-inflammatory, anti-inflammatory and homeostatic/quiescent molecules, and phagocytosis (using flow cytometry, ELISA and fluorescently-labeled myelin). Effects of secreted products of differentially activated microglia on B-cell survival and activation were further studied.

FINDINGS

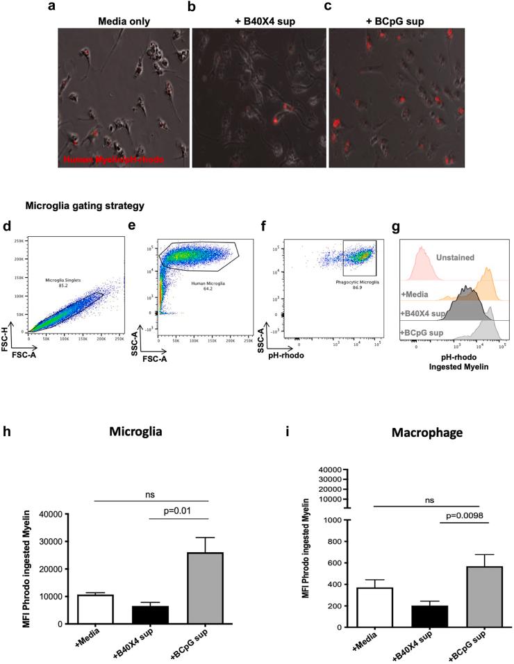
Secreted products of MS-implicated pro-inflammatory B cells (but not IL-10 expressing B cells) substantially induce pro-inflammatory cytokine (IL-12, IL-6, TNFα) expression by both human microglia and macrophage (in a GM-CSF dependent manner), while down-regulating their expression of IL-10 and of quiescence-associated molecules, and suppressing their myelin phagocytosis. In contrast, secreted products of IL-10 expressing B cells upregulate both human microglia and macrophage expression of quiescence-associated molecules and enhance their myelin phagocytosis. Secreted factors from pro-inflammatory microglia enhance B-cell activation.

INTERPRETATION

Potential cross-talk between disease-relevant human B-cell subsets and both resident CNS microglia and infiltrating macrophages may propagate CNS-compartmentalized inflammation and injury associated with MS disease progression. These interaction represents an attractive therapeutic target for agents such as Bruton's tyrosine kinase inhibitors (BTKi) that modulate responses of both B cells and myeloid cells.

FUNDING

Stated in Acknowledgments section of manuscript.

摘要

背景

在多发性硬化症(MS)患者的脑膜免疫细胞聚集体中可富集B细胞,这些聚集体邻近软膜下皮质脱髓鞘病变,现在认为这些病变是导致疾病进展的重要因素。这种软膜下脱髓鞘以神经元丢失和小胶质细胞激活的“由表及里”梯度为特征,可能反映了分泌到脑脊液中的可溶性因子的作用。我们之前证明,MS B细胞分泌产物对少突胶质细胞和神经元有毒性。B细胞与髓样细胞相互作用促进MS进展的可能性备受关注。

方法

将与MS相关的促炎效应B细胞或具有调节潜力的表达IL-10的B细胞的分泌产物应用于源自人脑的小胶质细胞或单核细胞衍生的巨噬细胞,随后通过测量它们促炎、抗炎和稳态/静止分子的表达以及吞噬作用(使用流式细胞术、ELISA和荧光标记的髓磷脂)来评估髓样细胞表型和功能。进一步研究不同激活状态的小胶质细胞分泌产物对B细胞存活和激活的影响。

研究结果

与MS相关的促炎B细胞(而非表达IL-10的B细胞)的分泌产物以GM-CSF依赖的方式显著诱导人小胶质细胞和巨噬细胞表达促炎细胞因子(IL-12、IL-6、TNFα),同时下调它们IL-10和静止相关分子的表达,并抑制它们的髓磷脂吞噬作用。相比之下,表达IL-10的B细胞的分泌产物上调人小胶质细胞和巨噬细胞静止相关分子的表达,并增强它们的髓磷脂吞噬作用。促炎小胶质细胞分泌的因子增强B细胞激活。

解读

与疾病相关的人类B细胞亚群与驻留的中枢神经系统小胶质细胞和浸润的巨噬细胞之间潜在的相互作用可能会加剧与MS疾病进展相关的中枢神经系统局部炎症和损伤。这些相互作用代表了诸如布鲁顿酪氨酸激酶抑制剂(BTKi)等可调节B细胞和髓样细胞反应的药物的有吸引力的治疗靶点。

资金

在稿件的致谢部分说明。

https://cdn.ncbi.nlm.nih.gov/pmc/blobs/0133/10505984/17b642dc713f/gr1.jpg

文献AI研究员

20分钟写一篇综述,助力文献阅读效率提升50倍。

立即体验

用中文搜PubMed

大模型驱动的PubMed中文搜索引擎

马上搜索

文档翻译

学术文献翻译模型,支持多种主流文档格式。

立即体验