Suppr超能文献

早期内体经历钙触发的胞吐作用,并使弥漫性和局灶性质膜损伤得到修复。

Early Endosomes Undergo Calcium-Triggered Exocytosis and Enable Repair of Diffuse and Focal Plasma Membrane Injury.

机构信息

Center for Genetic Medicine Research, Children's National Research Institute, 7144 13th Pl NW, Washington, DC, 20012, USA.

Department of Genomics and Precision Medicine, George Washington University School of Medicine and Health Sciences, Washington, DC, 20012, USA.

出版信息

Adv Sci (Weinh). 2023 Nov;10(33):e2300245. doi: 10.1002/advs.202300245. Epub 2023 Sep 13.

Abstract

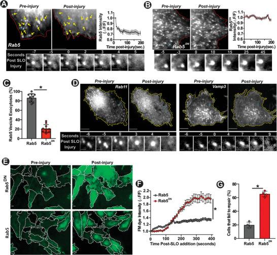
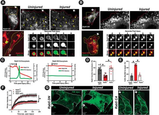
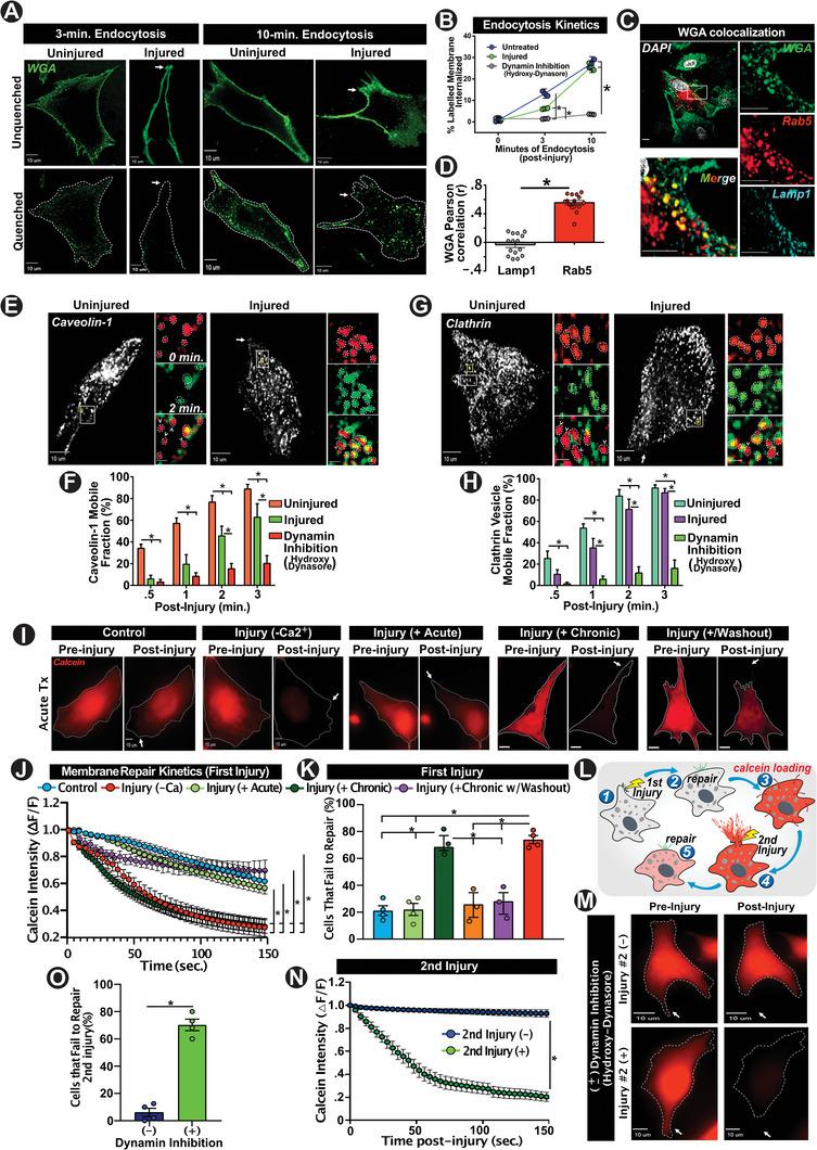
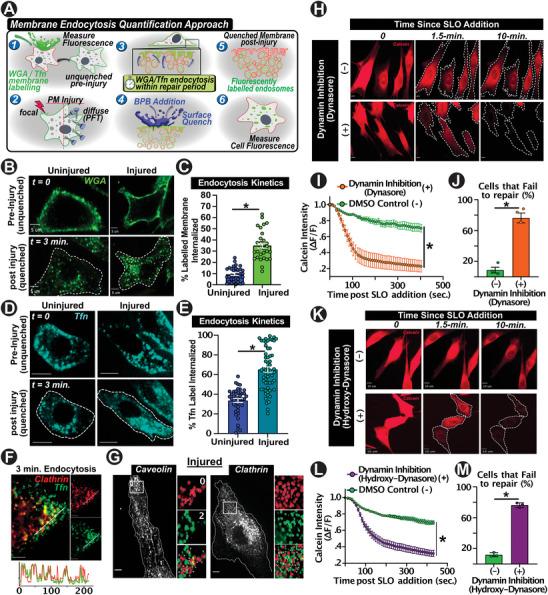
Cells are routinely exposed to agents that cause plasma membrane (PM) injury. While pore-forming toxins (PFTs), and chemicals cause nanoscale holes dispersed throughout the PM, mechanical trauma causes focal lesions in the PM. To examine if these distinct injuries share common repair mechanism, membrane trafficking is monitored as the PM repairs from such injuries. During the course of repair, dispersed PM injury by the PFT Streptolysin O activates endocytosis, while focal mechanical injury to the PM inhibits endocytosis. Consequently, acute block of endocytosis prevents repair of diffuse, but not of focal injury. In contrast, a chronic block in endocytosis depletes cells of early endosomes and inhibits repair of focal injury. This study finds that both focal and diffuse PM injury activate Ca -triggered exocytosis of early endosomes. The use of markers including endocytosed cargo, Rab5, Rab11, and VAMP3, all reveal injury-triggered exocytosis of early endosomes. Inhibiting Rab5 prevents injury-triggered early endosome exocytosis and phenocopies the failed PM repair of cells chronically depleted of early endosomes. These results identify early endosomes as a Ca -regulated exocytic compartment, and uncover the requirement of their dual functions - endocytosis and regulated exocytosis, to differentially support PM repair based on the nature of the injury.

摘要

细胞经常会暴露在导致质膜(PM)损伤的物质中。虽然孔形成毒素(PFT)和化学物质会在 PM 中造成纳米级别的小孔,但机械损伤会导致 PM 中的局灶性损伤。为了研究这些不同的损伤是否共享共同的修复机制,当 PM 从这些损伤中修复时,监测膜运输。在修复过程中,PFT 链球菌溶血素 O 引起的分散 PM 损伤会激活内吞作用,而 PM 的局灶性机械损伤会抑制内吞作用。因此,急性内吞作用阻断会阻止弥散性损伤的修复,但不会阻止局灶性损伤的修复。相比之下,慢性内吞作用阻断会耗尽早期内体并抑制局灶性损伤的修复。本研究发现,局灶性和弥散性 PM 损伤都会激活 Ca 触发的早期内体胞吐作用。使用包括内吞 cargo、Rab5、Rab11 和 VAMP3 在内的标记物,都揭示了损伤触发的早期内体胞吐作用。抑制 Rab5 可防止损伤触发的早期内体胞吐作用,并模拟长期耗尽早期内体的细胞中 PM 修复失败的表型。这些结果表明早期内体是一个 Ca 调节的胞吐隔室,并揭示了它们的双重功能——内吞作用和调节胞吐作用的需求,以根据损伤的性质来不同地支持 PM 修复。

https://cdn.ncbi.nlm.nih.gov/pmc/blobs/eb9d/10667805/9291705d7890/ADVS-10-2300245-g002.jpg

文献AI研究员

20分钟写一篇综述,助力文献阅读效率提升50倍。

立即体验

用中文搜PubMed

大模型驱动的PubMed中文搜索引擎

马上搜索

文档翻译

学术文献翻译模型,支持多种主流文档格式。

立即体验