Suppr超能文献

中枢呼吸化学感受器的标准:支持当前候选细胞群的实验证据

Criteria for central respiratory chemoreceptors: experimental evidence supporting current candidate cell groups.

作者信息

Gonye Elizabeth C, Bayliss Douglas A

机构信息

Department of Pharmacology, University of Virginia, Charlottesville, VA, United States.

出版信息

Front Physiol. 2023 Sep 1;14:1241662. doi: 10.3389/fphys.2023.1241662. eCollection 2023.

Abstract

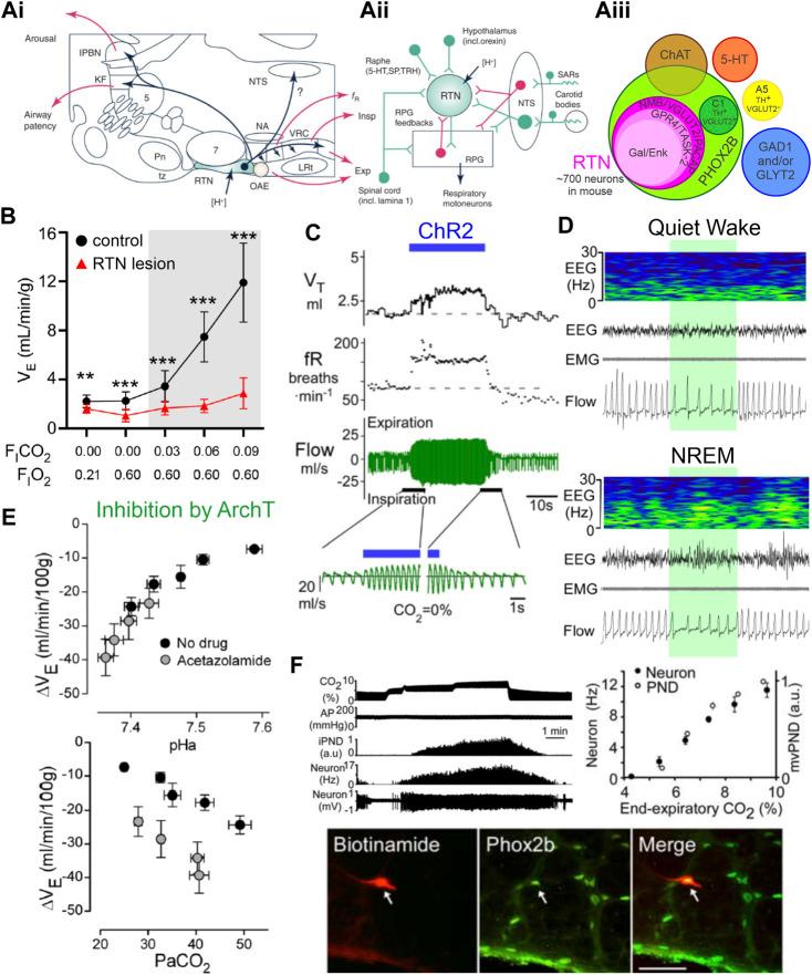
An interoceptive homeostatic system monitors levels of CO/H and provides a proportionate drive to respiratory control networks that adjust lung ventilation to maintain physiologically appropriate levels of CO and rapidly regulate tissue acid-base balance. It has long been suspected that the sensory cells responsible for the major CNS contribution to this so-called respiratory CO/H chemoreception are located in the brainstem-but there is still substantial debate in the field as to which specific cells subserve the sensory function. Indeed, at the present time, several cell types have been championed as potential respiratory chemoreceptors, including neurons and astrocytes. In this review, we advance a set of criteria that are necessary and sufficient for definitive acceptance of any cell type as a respiratory chemoreceptor. We examine the extant evidence supporting consideration of the different putative chemoreceptor candidate cell types in the context of these criteria and also note for each where the criteria have not yet been fulfilled. By enumerating these specific criteria we hope to provide a useful heuristic that can be employed both to evaluate the various existing respiratory chemoreceptor candidates, and also to focus effort on specific experimental tests that can satisfy the remaining requirements for definitive acceptance.

摘要

一种内感受性稳态系统监测二氧化碳/氢离子水平,并向呼吸控制网络提供相应驱动,该网络会调整肺通气以维持生理上合适的二氧化碳水平,并快速调节组织酸碱平衡。长期以来,人们一直怀疑对中枢神经系统在这种所谓的呼吸性二氧化碳/氢离子化学感受中起主要作用负责的感觉细胞位于脑干——但该领域对于哪些特定细胞行使感觉功能仍存在大量争论。实际上,目前已有几种细胞类型被认为是潜在的呼吸化学感受器,包括神经元和星形胶质细胞。在本综述中,我们提出了一组标准,这些标准对于明确认定任何细胞类型为呼吸化学感受器是必要且充分的。我们在这些标准的背景下审视支持将不同假定化学感受器候选细胞类型纳入考虑的现有证据,并针对每种细胞类型指出尚未满足这些标准的方面。通过列举这些具体标准,我们希望提供一种有用的启发式方法,可用于评估各种现有的呼吸化学感受器候选者,还能将精力集中于特定的实验测试,以满足明确认定的其余要求。

https://cdn.ncbi.nlm.nih.gov/pmc/blobs/dfe4/10502317/459a42f25d9a/fphys-14-1241662-g001.jpg

文献AI研究员

20分钟写一篇综述,助力文献阅读效率提升50倍。

立即体验

用中文搜PubMed

大模型驱动的PubMed中文搜索引擎

马上搜索

文档翻译

学术文献翻译模型,支持多种主流文档格式。

立即体验