Suppr超能文献

赛普丽珠作为广泛期小细胞肺癌一线治疗药物在中国的成本效果分析。

Cost-effectiveness of serplulimab as first-line therapy for extensive-stage small cell lung cancer in China.

机构信息

Department of Pharmacy, Daping Hospital, Army Medical University, Chongqing, China.

出版信息

Front Immunol. 2023 Aug 31;14:1223020. doi: 10.3389/fimmu.2023.1223020. eCollection 2023.

Abstract

OBJECTIVE

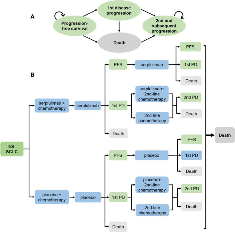
The ASTRUM-005 trial demonstrated that adding serplulimab to chemotherapy significantly prolonged the survival of patients with extensive-stage small cell lung cancer (SCLC), but also increased the risk of adverse events. Given the high cost of serplulimab compared to chemotherapy, this study aimed to evaluate the cost-effectiveness of serplulimab plus chemotherapy as a first-line treatment for extensive-stage SCLC from the perspective of China's healthcare system.

METHODS

A Markov model was developed to simulate the disease process of extensive-stage SCLC and estimate the health outcomes and direct medical costs of patients. Scenario analyses, univariate sensitivity analyses, and probabilistic sensitivity analyses were conducted to explore the impact of different parameters on model uncertainty. The primary model outcomes included costs, life-years (LYs), quality-adjusted life-years (QALYs), and the incremental cost-effectiveness ratio (ICER).

RESULTS

Compared to placebo plus chemotherapy, serplulimab plus chemotherapy resulted in an additional 0.25 life-years and 0.15 QALYs, but also increased costs by $26,402, resulting in an ICER of 179,161 USD/QALY. Sensitivity analysis showed that the ICER was most sensitive to the cost of serplulimab, and the probability that serplulimab was cost-effective when added to chemotherapy was only 0 at the willingness-to-pay threshold of 37,423 USD/QALY. Scenario analysis revealed that price discounts on serplulimab could increase its probability of being cost-effective.

CONCLUSION

Serplulimab plus chemotherapy is not a cost-effective strategy for first-line treatment of extensive-stage SCLC in China. Price discounts on serplulimab can enhance its cost-effectiveness.

摘要

目的

ASTRUM-005 试验表明,在广泛期小细胞肺癌(SCLC)患者中,添加塞普鲁单抗联合化疗可显著延长患者的生存时间,但也增加了不良事件的风险。鉴于塞普鲁单抗的成本高于化疗,本研究旨在从中国医疗保健系统的角度评估塞普鲁单抗联合化疗作为广泛期 SCLC 一线治疗的成本效益。

方法

采用马尔可夫模型模拟广泛期 SCLC 的疾病进程,评估患者的健康结局和直接医疗成本。进行了情景分析、单变量敏感性分析和概率敏感性分析,以探讨不同参数对模型不确定性的影响。主要模型结果包括成本、生命年(LYs)、质量调整生命年(QALYs)和增量成本效益比(ICER)。

结果

与安慰剂加化疗相比,塞普鲁单抗加化疗可额外获得 0.25 个生命年和 0.15 个 QALYs,但增加了 26402 美元的成本,导致 ICER 为 179161 美元/QALY。敏感性分析表明,ICER 对塞普鲁单抗的成本最为敏感,当添加化疗时,塞普鲁单抗的成本效益比在 37423 美元/QALY 的意愿支付阈值下仅为 0。情景分析表明,塞普鲁单抗的价格折扣可以提高其成本效益的可能性。

结论

塞普鲁单抗联合化疗不是中国广泛期 SCLC 一线治疗的一种具有成本效益的策略。塞普鲁单抗的价格折扣可以提高其成本效益。

https://cdn.ncbi.nlm.nih.gov/pmc/blobs/252b/10501445/2dab8905eb65/fimmu-14-1223020-g001.jpg

文献AI研究员

20分钟写一篇综述,助力文献阅读效率提升50倍。

立即体验

用中文搜PubMed

大模型驱动的PubMed中文搜索引擎

马上搜索

文档翻译

学术文献翻译模型,支持多种主流文档格式。

立即体验