Suppr超能文献

核梭杆菌感染细胞可减弱食管鳞状细胞癌中的抗肿瘤免疫。

Intracellular Fusobacterium nucleatum infection attenuates antitumor immunity in esophageal squamous cell carcinoma.

机构信息

Department of Microbial and Biochemical Pharmacy, School of Pharmaceutical Sciences, Sun Yat-sen University, Guangzhou, China.

Department of Clinical Laboratory, State Key Laboratory of Oncology in South China, Collaborative Innovation Center for Cancer Medicine, Sun Yat-sen University Cancer Center, Guangzhou, China.

出版信息

Nat Commun. 2023 Sep 18;14(1):5788. doi: 10.1038/s41467-023-40987-3.

Abstract

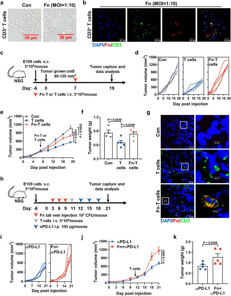
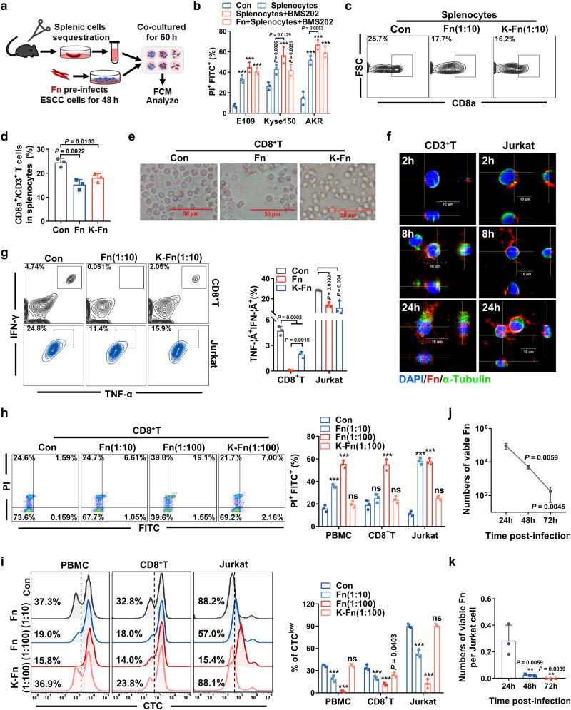
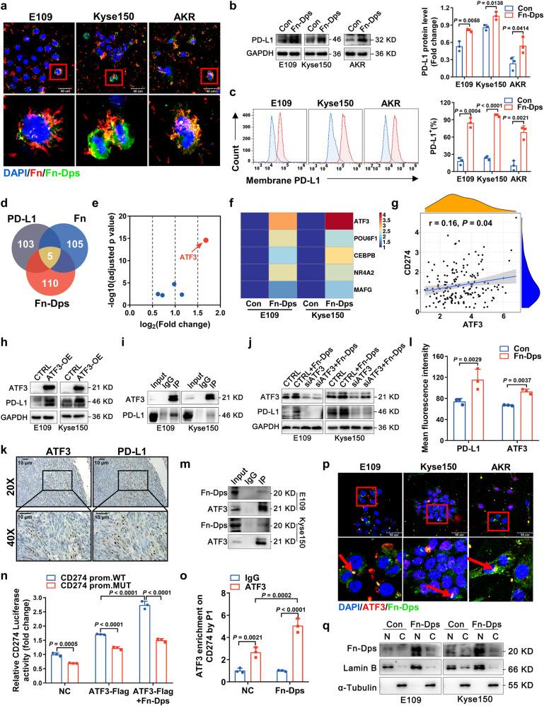
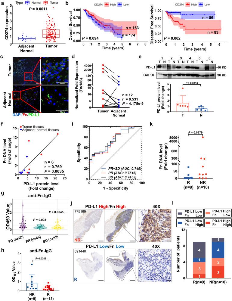
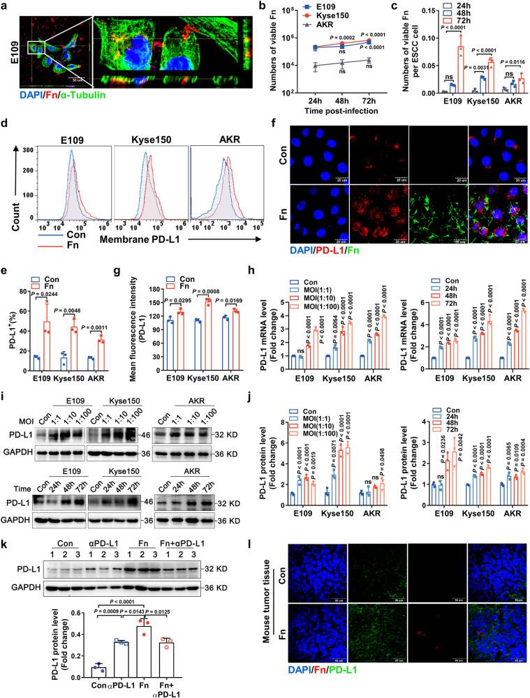
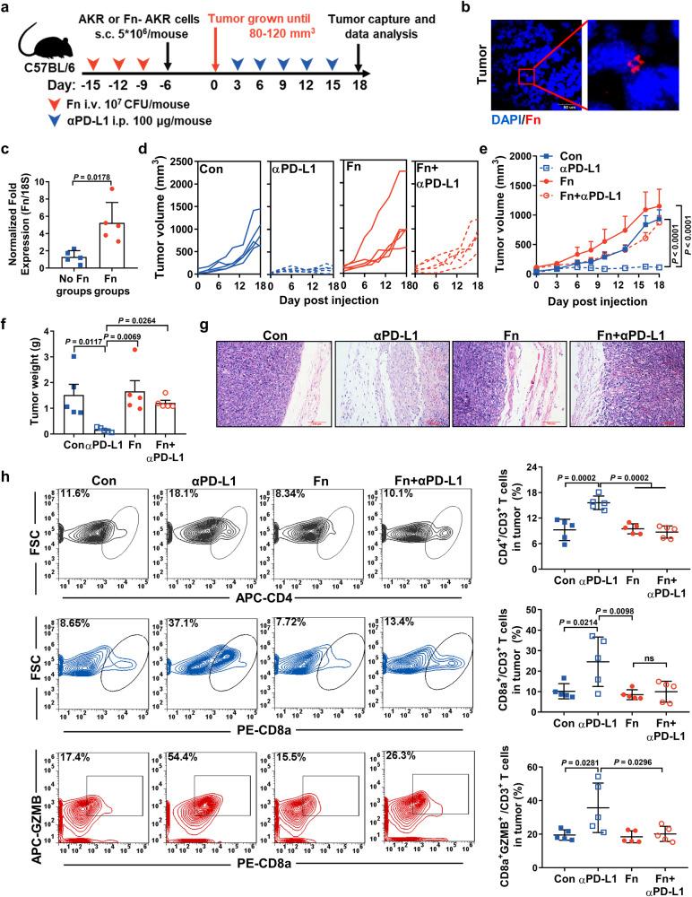
Currently, the influence of the tumor microbiome on the effectiveness of immunotherapy remains largely unknown. Intratumoural Fusobacterium nucleatum (Fn) functions as an oncogenic bacterium and can promote tumor progression in esophageal squamous cell carcinoma (ESCC). Our previous study revealed that Fn is a facultative intracellular bacterium and that its virulence factor Fn-Dps facilitates the intracellular survival of Fn. In this study, we find that Fn DNA is enriched in the nonresponder (NR) group among ESCC patients receiving PD-1 inhibitor and that the serum antibody level of Fn is significantly higher in the NR group than in the responder (R) group. In addition, Fn infection has an opposite impact on the efficacy of αPD-L1 treatment in animals. Mechanistically, we confirm that Fn can inhibit the proliferation and cytokine secretion of T cells and that Fn-Dps binds to the PD-L1 gene promoter activating transcription factor-3 (ATF3) to transcriptionally upregulate PD-L1 expression. Our results suggest that it may be an important therapeutic strategy to eradicate intratumoral Fn infection before initiating ESCC immunotherapies.

摘要

目前,肿瘤微生物组对免疫疗法效果的影响在很大程度上尚不清楚。肿瘤内梭杆菌(Fn)作为一种致癌细菌,可促进食管鳞状细胞癌(ESCC)的肿瘤进展。我们之前的研究表明,Fn 是一种兼性胞内细菌,其毒力因子 Fn-Dps 有助于 Fn 的细胞内存活。在这项研究中,我们发现 Fn DNA 在接受 PD-1 抑制剂治疗的 ESCC 患者中的无应答(NR)组中富集,并且 NR 组中 Fn 的血清抗体水平明显高于应答(R)组。此外,Fn 感染对动物中αPD-L1 治疗的疗效有相反的影响。在机制上,我们证实 Fn 可以抑制 T 细胞的增殖和细胞因子分泌,并且 Fn-Dps 结合 PD-L1 基因启动子激活转录因子-3(ATF3)转录上调 PD-L1 表达。我们的结果表明,在启动 ESCC 免疫治疗之前,消除肿瘤内 Fn 感染可能是一种重要的治疗策略。

https://cdn.ncbi.nlm.nih.gov/pmc/blobs/3296/10507087/5655ce234732/41467_2023_40987_Fig1_HTML.jpg

文献AI研究员

20分钟写一篇综述,助力文献阅读效率提升50倍。

立即体验

用中文搜PubMed

大模型驱动的PubMed中文搜索引擎

马上搜索

文档翻译

学术文献翻译模型,支持多种主流文档格式。

立即体验