Suppr超能文献

真核生物的起源和复杂性的增加与氧气的增加是同步的。

The origin of eukaryotes and rise in complexity were synchronous with the rise in oxygen.

作者信息

Craig Jack M, Kumar Sudhir, Hedges S Blair

机构信息

Center for Biodiversity, Temple University, Philadelphia, PA, United States.

Institute for Genomics and Evolutionary Medicine, Temple University, Philadelphia, PA, United States.

出版信息

Front Bioinform. 2023 Sep 1;3:1233281. doi: 10.3389/fbinf.2023.1233281. eCollection 2023.

Abstract

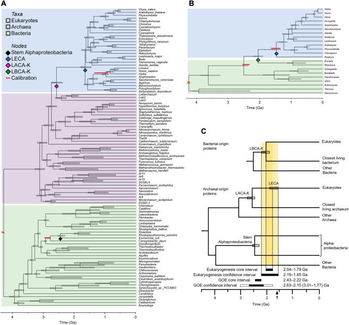
The origin of eukaryotes was among the most important events in the history of life, spawning a new evolutionary lineage that led to all complex multicellular organisms. However, the timing of this event, crucial for understanding its environmental context, has been difficult to establish. The fossil and biomarker records are sparse and molecular clocks have thus far not reached a consensus, with dates spanning 2.1-0.91 billion years ago (Ga) for critical nodes. Notably, molecular time estimates for the last common ancestor of eukaryotes are typically hundreds of millions of years younger than the Great Oxidation Event (GOE, 2.43-2.22 Ga), leading researchers to question the presumptive link between eukaryotes and oxygen. We obtained a new time estimate for the origin of eukaryotes using genetic data of both archaeal and bacterial origin, the latter rarely used in past studies. We also avoided potential calibration biases that may have affected earlier studies. We obtained a conservative interval of 2.2-1.5 Ga, with an even narrower core interval of 2.0-1.8 Ga, for the origin of eukaryotes, a period closely aligned with the rise in oxygen. We further reconstructed the history of biological complexity across the tree of life using three universal measures: cell types, genes, and genome size. We found that the rise in complexity was temporally consistent with and followed a pattern similar to the rise in oxygen. This suggests a causal relationship stemming from the increased energy needs of complex life fulfilled by oxygen.

摘要

真核生物的起源是生命史上最重要的事件之一,催生了一个新的进化谱系,该谱系导致了所有复杂的多细胞生物的出现。然而,这一事件的时间对于理解其环境背景至关重要,却一直难以确定。化石和生物标志物记录稀少,分子钟至今尚未达成共识,关键节点的时间跨度在21亿至9.1亿年前。值得注意的是,真核生物最后共同祖先的分子时间估计通常比大氧化事件(GOE,24.3亿至22.2亿年前)年轻数亿年,这使得研究人员质疑真核生物与氧气之间的假定联系。我们利用古细菌和细菌来源的遗传数据获得了真核生物起源的新时间估计,后者在过去的研究中很少使用。我们还避免了可能影响早期研究的潜在校准偏差。我们得出真核生物起源的保守时间间隔为22亿至15亿年前,更窄的核心时间间隔为20亿至18亿年前,这一时期与氧气的增加密切相关。我们进一步使用三种通用指标重建了整个生命树的生物复杂性历史:细胞类型、基因和基因组大小。我们发现复杂性的增加在时间上与氧气的增加一致,并且遵循相似的模式。这表明存在一种因果关系,源于氧气满足了复杂生命增加的能量需求。

https://cdn.ncbi.nlm.nih.gov/pmc/blobs/dbd5/10505794/21c6631fb799/fbinf-03-1233281-g001.jpg

文献AI研究员

20分钟写一篇综述,助力文献阅读效率提升50倍。

立即体验

用中文搜PubMed

大模型驱动的PubMed中文搜索引擎

马上搜索

文档翻译

学术文献翻译模型,支持多种主流文档格式。

立即体验