Suppr超能文献

基于测序的转录组分析显示,与高级别 CIN 相比,早期宫颈癌的免疫反应和血管生成相关表达模式呈现多样化。

Sequencing-based transcriptome analysis reveals diversification of immune response- and angiogenesis-related expression patterns of early-stage cervical carcinoma as compared with high-grade CIN.

机构信息

Laboratory of Molecular Genetics of Innate Immunity, Institute of Medicine, Petrozavodsk State University, Petrozavodsk, Russia.

Human Genetics Laboratory, Vavilov Institute of General Genetics of Russian Academy of Sciences, Moscow, Russia.

出版信息

Front Immunol. 2023 Sep 4;14:1215607. doi: 10.3389/fimmu.2023.1215607. eCollection 2023.

Abstract

BACKGROUND

Molecular diversity of virus-associated cervical cancer remains a relatively underexplored issue, and interrelations of immunologic and angiogenic features during the establishment of a particular landscape of the cervical cancer microenvironment are not well-characterized, especially for its earliest clinical stages, although this may provide insight into the mechanisms behind the differences in tumor aggressiveness, treatment responsiveness and prognosis. In this research, we were aimed at identifying transcriptomic landscapes of early-stage cervical carcinoma that differ substantially in their immune-related characteristics, patterns of signaling pathways and composition of the microenvironment in comparison with immediate precursor (intraepithelial) lesions.

METHODS

We performed the Illumina platform-based RNA sequencing using a panel of fresh tissue samples that included human papillomavirus-positive cervical intraepithelial neoplastic lesions (CIN), invasive squamous carcinoma of the cervix of FIGO IA1-IIB stages, and morphologically normal epithelium. The derived transcriptomic profiles were bioinformatically analyzed and compared by patterns of signaling pathway activation, distribution of tumor-infiltrating cell populations, and genomic regions involved.

RESULT

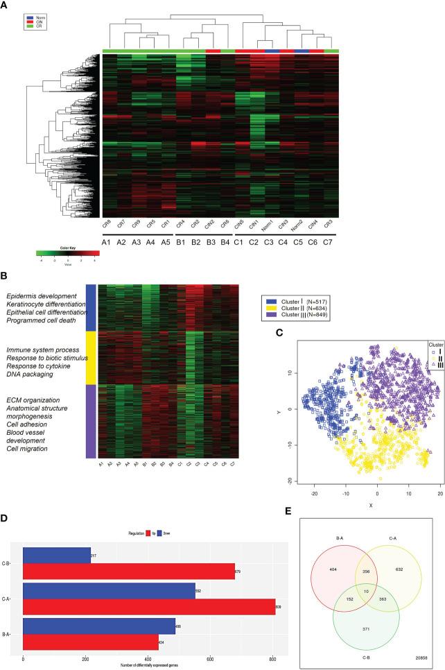
According to hierarchical cluster analysis of the whole-transcriptome profiles, tissue samples were distributed between three groups, or gene expression patterns (the one comprising most pre-cancer cases and the other two encompassing mostly early-stage invasive cancer cases). Differentially expressed genes were retrieved in each intergroup pairwise comparison followed by Gene Ontology analysis. Gene set enrichment analysis of the two groups of tumor samples in comparison with the CIN group identified substantial differences in immunological and angiogenic properties between tumorous groups suggesting the development of different molecular phenotypes. Cell composition analysis confirmed the diverse changes in the abundancies of immune and non-immune populations and, accordingly, different impacts of the immune and stromal compartments on the tumor microenvironment in these two groups of tumors compared to CIN. Positional gene expression analysis demonstrated that the identified transcriptomic differences were linked to different chromosomal regions and co-localized with particular gene families implicated in immune regulation, inflammation, cell differentiation, and tumor invasion.

CONCLUSIONS

Overall, detection of different transcriptomic patterns of invasive cervical carcinoma at its earliest stages supports the diverse impacts of immune response- and angiogenesis-related mechanisms on the onset of tumor invasion and progression. This may provide new options for broadening the applicability and increasing the efficiency of target anti-angiogenic and immune-based therapy of virus-associated cervical carcinoma.

摘要

背景

病毒相关宫颈癌的分子多样性仍然是一个相对未被充分探索的问题,在特定宫颈癌微环境景观的建立过程中,免疫和血管生成特征之间的相互关系尚未得到很好的描述,特别是对于其最早的临床阶段,尽管这可能为肿瘤侵袭性、治疗反应性和预后差异背后的机制提供一些见解。在这项研究中,我们旨在确定在免疫相关特征、信号通路模式和微环境组成方面与立即前体(上皮内)病变有显著差异的早期宫颈癌的转录组景观。

方法

我们使用包括 HPV 阳性宫颈上皮内瘤样病变(CIN)、FIGO IA1-IIB 期宫颈浸润性鳞状细胞癌和形态正常上皮的新鲜组织样本进行了基于 Illumina 平台的 RNA 测序。通过信号通路激活模式、肿瘤浸润细胞群体分布和基因组区域参与情况对衍生的转录组谱进行了生物信息学分析和比较。

结果

根据全转录组谱的层次聚类分析,组织样本分布在三个组或基因表达模式之间(一个组包含大多数癌前病例,另两个组包含大多数早期浸润性癌症病例)。在每组两两比较中检索差异表达基因,并进行基因本体分析。与 CIN 组相比,对两组肿瘤样本进行基因集富集分析,发现肿瘤组之间在免疫和血管生成特性方面存在显著差异,提示不同分子表型的发展。细胞组成分析证实了免疫和非免疫群体丰度的不同变化,以及在这两组肿瘤与 CIN 相比,免疫和基质区室对肿瘤微环境的不同影响。位置基因表达分析表明,所确定的转录组差异与不同的染色体区域相关,并与免疫调节、炎症、细胞分化和肿瘤侵袭中涉及的特定基因家族局部化。

结论

总之,在早期阶段检测到不同的浸润性宫颈癌转录组模式支持免疫反应和血管生成相关机制对肿瘤侵袭和进展的不同影响。这可能为扩大病毒相关宫颈癌的靶向抗血管生成和免疫治疗的适用性和提高其效率提供新的选择。

https://cdn.ncbi.nlm.nih.gov/pmc/blobs/dc9c/10507244/59f14f0eeb15/fimmu-14-1215607-g001.jpg

文献AI研究员

20分钟写一篇综述,助力文献阅读效率提升50倍。

立即体验

用中文搜PubMed

大模型驱动的PubMed中文搜索引擎

马上搜索

文档翻译

学术文献翻译模型,支持多种主流文档格式。

立即体验