Suppr超能文献

宫颈鳞状细胞癌免疫相关分子亚型的鉴定及预测预后、耐药性的预后模型

Identification of immune related molecular subtypes and prognosis model for predicting prognosis, drug resistance in cervical squamous cell carcinoma.

作者信息

Hu Dongzhi, Zhang Zijian, Zhang Yongjing, Huang Kangni, Li Xiaoxue

机构信息

Department of Obstetrics and Gynecology, Yiyang Central Hospital, Yiyang, China.

Department of General Surgery, The Second Xiangya Hospital of Central South University, Changsha, China.

出版信息

Front Genet. 2023 Mar 17;14:1137995. doi: 10.3389/fgene.2023.1137995. eCollection 2023.

Abstract

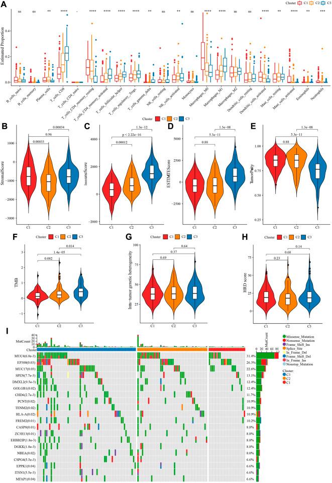
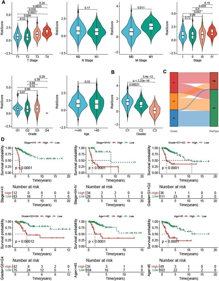
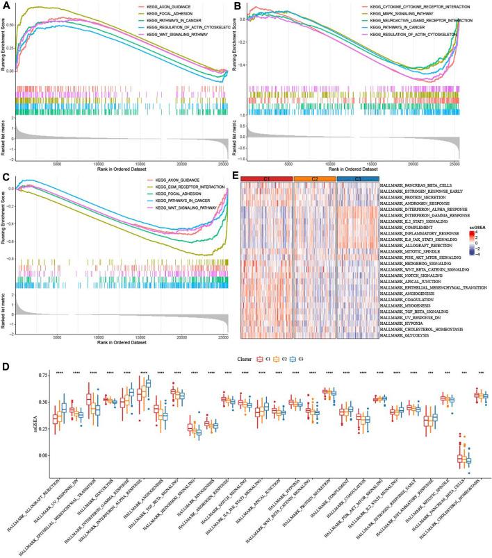
One of the features of tumor immunity is the immunosuppressive tumor microenvironment (TME). In this study, TME gene signatures were used to define the characteristics of Cervical squamous cell carcinoma (CESC) immune subtypes and construct a new prognostic model. Single sample gene set enrichment analysis (ssGSEA) was used to quantify pathway activity. RNA-seq of 291 CESC were obtained from the Cancer Genome Atlas (TCGA) database as a training set. Microarray-based data of 400 cases of CESC were obtained from the Gene Expression Compilation (GEO) database as an independent validation set. 29 TME related gene signatures were consulted from previous study. Consensus Cluster Plus was employed to identify molecular subtype. Univariate cox regression analysis and random survival forest (RSF) were used to establish the immune-related gene risk model based on the TCGA data set of CESC, and the accuracy of prognosis prediction was verified by GEO data set. ESTIMATE algorithm was used to perform immune and matrix scores on the data set. three molecular subtypes (C1, C2, C3) were screened in TCGA-CESC on account of 29 TME gene signatures. Among, C3 with better survival outcome had higher immune related gene signatures, while C1 with worse prognosis time had enhanced matrix related features. Increased immune infiltration, inhibition of tumor related pathways, widespread genomic mutations and prone immunotherapy were observed in C3. Furthermore, a five immune genes signature was constructed and predicted overall survival for CESC, which successfully validated in GSE44001 dataset. A positive phenomenon was observed between five hub genes expressions and methylation. Similarly, high group enriched in matrix related features, while immune related gene signatures were enriched in low group. Immune cell, immune checkpoints genes expression levels were negatively, while most TME gene signatures were positively correlated with Risk Score. In addition, high group was more sensitive to drug resistance. This work identified three distinct immune subtypes and a five genes signature for predicting prognosis in CESC patients, which provided a promising treatment strategy for CESC.

摘要

肿瘤免疫的特征之一是免疫抑制性肿瘤微环境(TME)。在本研究中,TME基因特征用于定义宫颈鳞状细胞癌(CESC)免疫亚型的特征并构建新的预后模型。采用单样本基因集富集分析(ssGSEA)来量化通路活性。从癌症基因组图谱(TCGA)数据库获取291例CESC的RNA测序数据作为训练集。从基因表达综合数据库(GEO)获取400例CESC的基于微阵列的数据作为独立验证集。参考先前研究中的29个TME相关基因特征。采用共识聚类加算法来识别分子亚型。基于CESC的TCGA数据集,采用单变量cox回归分析和随机生存森林(RSF)建立免疫相关基因风险模型,并通过GEO数据集验证预后预测的准确性。使用ESTIMATE算法对数据集进行免疫和基质评分。基于29个TME基因特征在TCGA-CESC中筛选出三种分子亚型(C1、C2、C3)。其中,生存结果较好的C3具有较高的免疫相关基因特征,而预后时间较差的C1具有增强的基质相关特征。在C3中观察到免疫浸润增加、肿瘤相关通路受抑制、广泛的基因组突变和易于免疫治疗。此外,构建了一个五个免疫基因的特征并预测CESC的总生存期,该特征在GSE44001数据集中成功得到验证。在五个枢纽基因的表达和甲基化之间观察到正相关现象。同样,高分组富含基质相关特征,而免疫相关基因特征在低分组中富集。免疫细胞、免疫检查点基因的表达水平呈负相关,而大多数TME基因特征与风险评分呈正相关。此外,高分组对耐药性更敏感。这项工作确定了三种不同的免疫亚型和一个用于预测CESC患者预后的五个基因的特征,为CESC提供了一种有前景的治疗策略。

https://cdn.ncbi.nlm.nih.gov/pmc/blobs/ac3a/10063826/e71b91030932/fgene-14-1137995-g001.jpg

文献AI研究员

20分钟写一篇综述,助力文献阅读效率提升50倍。

立即体验

用中文搜PubMed

大模型驱动的PubMed中文搜索引擎

马上搜索

文档翻译

学术文献翻译模型,支持多种主流文档格式。

立即体验